Problema strumento Clona

Forum per: Modellazione, Texturing, Animazione, Composting e tutto quello che riguarda il normale utilizzo di Cinema4D.

Moderators: Arkimed, natas, visualtricks, cappellaiomatto

Post Reply
  • Advertising
pippogol92
Posts: 14
Joined: Thu Oct 03, 2013 7:46 pm

Problema strumento Clona

Post by pippogol92 »

Ciao a tutti, è da poco che utilizzo c4d e vray pertanto non sono molto esperto... perdonatemi se dico qualche stupidaggine ;)
In questi giorni sto cercando di capire il funzionamento delle proxy di vray, diciamo che il procedimento di utilizzo generale l'ho capito, il problema sorge al momento dell'utilizzo dello strumento Clona. Praticamente quando inserisco l'oggetto( nel mio caso un tassello d'erba) all'interno del clona, questo non si limita a distribuirlo solo all'interno del piano designato ma lo estende anche all'esterno dello stesso. Per rendere più chiaro il problema allego uno screen.
Come faccio per limitare l'area di clonazione al solo piano scelto?
grazie mille :)
Attachments
Schermata 2014-05-17 alle 15.36.30.png
FofoC4D
Posts: 1676
Joined: Tue Oct 11, 2011 6:23 pm

Re: Problema strumento Clona

Post by FofoC4D »

Come hai settato il clona? Una schermata!?
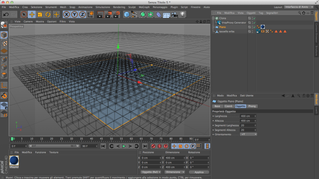
pippogol92
Posts: 14
Joined: Thu Oct 03, 2013 7:46 pm

Re: Problema strumento Clona

Post by pippogol92 »

Ecco lo screen
Attachments
Schermata 2014-05-17 alle 16.37.46.png
FofoC4D
Posts: 1676
Joined: Tue Oct 11, 2011 6:23 pm

Re: Problema strumento Clona

Post by FofoC4D »

Probabilmente hai l'asse del tassello originale spostato e sborda.
Oltre a questo, o usi il proxy o il cloner.

1- Parti dal tuo tassello
2- dividi il piano in modo regolare e a quadratoni circa grandi quanto il tassello
3- cloni settando il cento del poligono
  • Advertising
Post Reply