il problema questa volta è muovere le 3 ante di un armadio, possibilmente agendo sulla maniglia da "tirare" come si trattasse di un oggetto reale oppure, tramite slider o comandi simili da inserire nella viewport.
È possibile? Come?
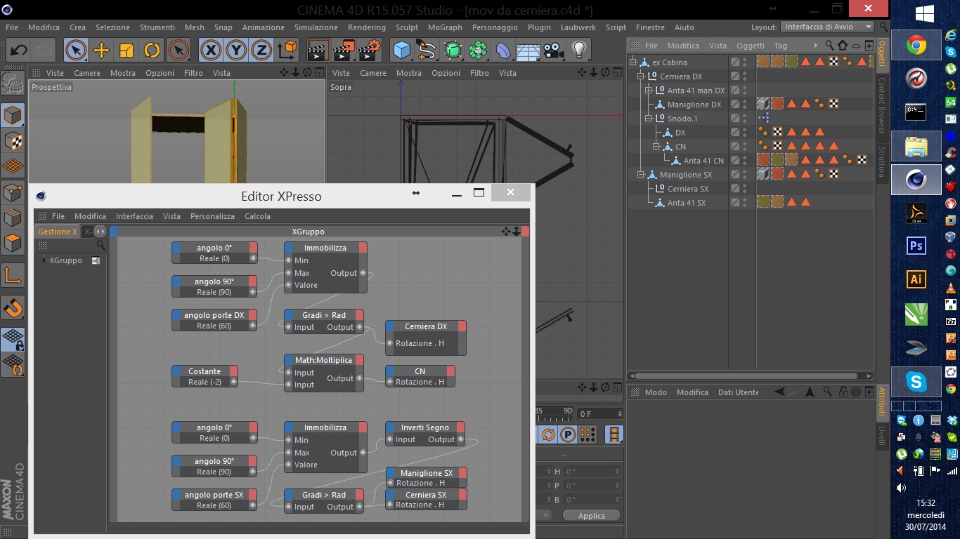
Allego uno screenshot
Sulla SX anta singola con maniglione, mentre centro e DX vincolate "a libro".
Ho provato ad usare Xpresso (usato la prima volta due settimane fa) con due approcci differenti:
SX: assi sulla cerniera e tramite comando <Costante> decido angolo di apertura agendo su <Rotazione H> Maniglione SX;
SX e CN: assi sulla cerniera e tramite comando <Costante> decido angolo di apertura agendo su <Rotazione H> cerniera DX poi, con gli assi su snodo.1 ruoto in senso inverso CN con anta CN.
Soluzione non molto comoda poichè una volta perso il focus dal comando costante devo riaprire Xpresso per poter modificare i valori perché, ad esempio, cerniera DX essendo collegata ad Xpresso non mi permette la modifica diretta del valore dalla tab coordinate.
Attendo i vostri preziosi suggerimenti.
-OC-





FOLLOW US