Piramide sezionata con piano inclinato

Forum per: Modellazione, Texturing, Animazione, Composting e tutto quello che riguarda il normale utilizzo di Cinema4D.

Moderators: Arkimed, natas, visualtricks, cappellaiomatto

Post Reply
  • Advertising
disorderz
Posts: 37
Joined: Fri Feb 08, 2013 5:34 pm

Piramide sezionata con piano inclinato

Post by disorderz »

Ciao a tutti...sto cercando di modellare una piramide a base pentagonale sezionata da un piano inclinato di 30°, da stampare con una stampante 3D per far capire meglio il concetto delle proiezioni ortogonali ad un ragazzino.
Beh, mi sono detto: " e che ci vuole!" invece mamma mia sto impazzendo.
A questo punto credo di essere negato...........(sob)

Allora: i passaggi che facciosono questi:
- inserisco oggetto piramide;
- disegno una spline pentag che "appoggio" sulla base in modo concentrico per poter muovere i punti sui vertici del pentagono (il 5 punto lo ottengo con un taglio);
la piramide da base quadrata diventa pentagonale.

finqui tutto ok.

Poi:
- m-k (taglio loop) lungo il fianco della piramide in modo da dividere in due parti la stessa, scindo per avere la base e la punta;
- creo pentagono alla base della punta e sul top della base;
ottenuti i due "pezzi" di piramide penso: "beh adesso inclino le basi, e ok!"

invece no, perchè essendo queste collegate alle facce laterali me ne variano di conseguenza l'inclinazione e la piramide non è più retta.

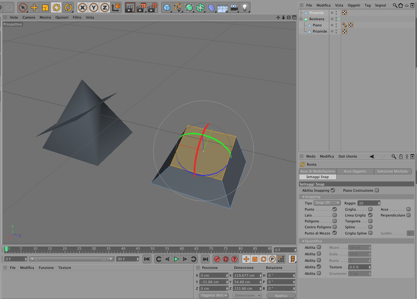
Allora mi dico "inserisco un piano a parte, lo inclino di 30°, lo interseco ad una nuova piramide (che nel frattemo ho rifatto) e mi faccio un bel taglio con una booleana.
Niente, non riesco ad ottenere cio che voglio, mi resta solo il piano forato.

Ma non esiste uno SNAP INTERSEZIONE qualunque, in modo che una volta inserito il piano nella piramide io possa tagliare con il modo loop ma seguendo le intersezioni?

Oppure: non esiste un modo per dare un'inclinazione al piano di taglio del loop???


allego immagine con piramide a base quadrata per comodità....
grazie mille a chiunque risponderà

:( :( :( :( :(
Attachments
Schermata 12-2457011 alle 18.03.26.png
disorderz
Posts: 37
Joined: Fri Feb 08, 2013 5:34 pm

Re: Piramide sezionata con piano inclinato

Post by disorderz »

Fatto ragazzi!

mi sembrava troppo strano che fosse così difficile...

;)
User avatar
myskin
Posts: 1117
Joined: Thu May 29, 2008 8:48 pm

Re: Piramide sezionata con piano inclinato

Post by myskin »

Ecco qualche dritta (avevo già scritto il msg ma magari servono a futura memoria!):
Per fare la piramide pentagonale usa un cono dando solo 5 segmenti di rotazione ed uno in altezza! fai subito e la mantieni parametrica! :?:
Per la booleana:non devi usare un piano ma un cubo sufficientemente grande per includere ben oltre il piano di sezione (con le booleane devi abbondare!) e l'altezza residua della piramide. Essendo il tutto parametrico e semplice penso sia la scelta migliore: reversibile e modificabile! ;)
Se poi vuoi tagliare un oggetto poligonale prima di usare un taglio opz. "piano XZ" potresti ruotare momentaneamente l'asse dell'oggetto di 30°(con lo strumento asse).
Oppure in vista laterale usi il taglio opz. "linea", togli la spunta da "solo visibile" e la metti in "costringi" secondo l'angolo scelto. In questi due casi dovrai ovviamente tappare il buco con "chiudi foro poligono".
Bye! ;)
disorderz
Posts: 37
Joined: Fri Feb 08, 2013 5:34 pm

Re: Piramide sezionata con piano inclinato

Post by disorderz »

grazie. la storia del cono a 5 lati è tanto semplice quanto figa, non ci avevo pensato.
Il resto lo proverò, per capire e impratichirmi.

Ad ora ho risolto con la booleana tra solido e piano inclinato, resa poi mod.
In quel modo mi permette di selezionare i pligoni seguendo il taglio tra piano e piramide, perciò li ho selezionati, li ho scissi ed ora lavoro sulle due parti separatamente.

Faccio un'anima da inserire per tenerli assieme quando sono sovrapposti, e lunedi stampo.

Grazzzzzzzie!
Attachments
Schermata 12-2457011 alle 18.58.45.png
  • Advertising
Post Reply