come realizzare i muri velocemente?

Forum per: Modellazione, Texturing, Animazione, Composting e tutto quello che riguarda il normale utilizzo di Cinema4D.

Moderators: Arkimed, natas, visualtricks, cappellaiomatto

Post Reply
  • Advertising
Diablo94
Posts: 72
Joined: Mon Dec 09, 2013 10:08 am

come realizzare i muri velocemente?

Post by Diablo94 »

Ciao a tutti, ho un problema su una piantina di un museo... L'ho rifatta velocemente in autocad ma una volta importata su cinema mi rimangono le sole spline e vorrei chiudere velocemente il tutto per fare i muri. Cosa mi consigliate di fare?

con il bridge divento scemo a farlo.. :?
Attachments
rty.jpg
62VAMPIRO
Posts: 3807
Joined: Mon Mar 14, 2005 6:46 pm

Re: come realizzare i muri velocemente?

Post by 62VAMPIRO »

Con una ExtrudeNURBS? Estrudi la Spline..........
Diablo94
Posts: 72
Joined: Mon Dec 09, 2013 10:08 am

Re: come realizzare i muri velocemente?

Post by Diablo94 »

scusa forse non mi sono spiegato bene, vorrei chiudere il muro esterno con quello interno senza dover ricorrere a bridge... In questo modo....

Come puoi vedere con l'estrusione non chiudo il muro esterno con quello interno, e poi così facendo si creano delle sovrapposizioni poligonali. Anche il fatto di avere 4 divisioni anziché un'unica... mi aumenta i poligoni finali non di poco...

Per il sotto non c'è problema.. tanto ci va il pavimento.. ma essendo uno spaccato e quindi non avendo tetto...i muri si vedono in toto...
Attachments
egd.png
62VAMPIRO
Posts: 3807
Joined: Mon Mar 14, 2005 6:46 pm

Re: come realizzare i muri velocemente?

Post by 62VAMPIRO »

Ah ok....uhm....duplica la Spline ("alzando" lungo l'asse Y la copia) e prova con una LoftNURBS cancellando il tag Phong per avere gli spigoli vivi. Chiudere i muri interni con quelli esterni senza aumentare il numero di poligoni, così su due piedi, non credo: nel momento in cui chiudi il "buco" creatosi dai muri interni ed esterni, lo devi chiudere con un qualcosa, cioè con un poligono, quindi si torna punto a capo. Con una LoftNURBS hai un solo "oggetto" che non è poligonale.........
Diablo94
Posts: 72
Joined: Mon Dec 09, 2013 10:08 am

Re: come realizzare i muri velocemente?

Post by Diablo94 »

eh immaginavo... avevo provato anche con loft ma non viene ciò che voglio...

Potrei provare a cambiare metodo di costruzione andando avanti a estrusioni partendo da un solo lato e poi correggere point to point ma anche qui il lavoro diventa enorme...

Ti chiedo una cosa... ho provato a mettere un piano con la texture della piantina in formato psd molto dettagliata, ma purtroppo quando la inserisco sul piano come materiale mi diventa tutta sfocata, anche se cambio da MIP ad alias, o altri... rimane sfocata e non capisco come mai..sai per caso come risolverlo?

come puoi vedere è sfocata la texture....se faccio un rendering però torna perfetta... le dimensioni del piano sono le stesse della piantina.. il livello di dettaglio dell'area di lavoro è su high... non so cosa sbaglio... :?
Attachments
egd.png
User avatar
visualtricks
Moderatore
Posts: 3568
Joined: Thu Sep 23, 2004 5:13 pm
Location: Pistoia

Re: come realizzare i muri velocemente?

Post by visualtricks »

ciao, secondo me ti conviene passare prima da una roba tipo illustrator ed unire tutte le spline che ti servono, dato che probabilmente anche se è un unico tracciato, sono tutti segmenti separati. Sicuramente è un po' palloso ma almeno quando porti tutto in c4d puoi estrudere senza problemi.
Image
๏_www.visualtricks.it_๏ .:: COMPUTER SAYS NO ::.
stewee
Posts: 692
Joined: Wed Mar 20, 2013 10:25 pm

Re: come realizzare i muri velocemente?

Post by stewee »

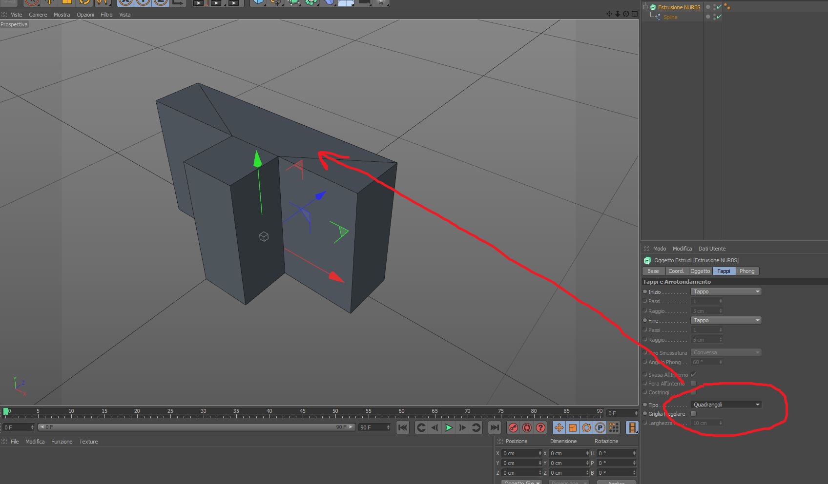
Non so se ho capito bene il problema, ma utilizzare l'EstrusioneNURBS e selezionare in "tappi" la tipologia "N-angoli" anzichè "Quadrangoli"??? :?
Attachments
02_q.JPG
01.JPG
Diablo94
Posts: 72
Joined: Mon Dec 09, 2013 10:08 am

Re: come realizzare i muri velocemente?

Post by Diablo94 »

perfetto, ora faccio delle prove ma credo che siamo sulla strada giusta! Grazie infinite a tutti quanti per il supporto! Se per caso risolvete il fatto della sfocatura fatemi sapere.. :) :) :)
User avatar
verocuoio
Posts: 483
Joined: Wed Jun 15, 2005 2:21 pm
Location: Apuania

Re: come realizzare i muri velocemente?

Post by verocuoio »

Per correggere la sfocatura devi cambiare " anteprima dimensioni texture", sotto la voce editor, dentro i parametri del materiale.

Ciao

Verocuoio
Diablo94
Posts: 72
Joined: Mon Dec 09, 2013 10:08 am

Re: come realizzare i muri velocemente?

Post by Diablo94 »

grandissimi come sempre! Grazie infinite a tutti! :idea: :idea:
  • Advertising
Post Reply