procedura per chitarra

Forum per: Modellazione, Texturing, Animazione, Composting e tutto quello che riguarda il normale utilizzo di Cinema4D.

Moderators: Arkimed, natas, visualtricks, cappellaiomatto

Post Reply
  • Advertising
riciccio
Posts: 3
Joined: Tue Mar 24, 2015 11:50 pm

procedura per chitarra

Post by riciccio »

Salve sono un principiante e mi sono arenato su un problema credo semplice e basilare ma non ne vengo fuori ...
Ho realizzato la cassa di una chitarra classica in questo modo:
1disegno la forma della facciata con lo spline Bezier.
2 copio incollo e sposto sull'asse Y la seconda faccia
3 applico una loft per creare la fascia che unisce le 2 faccie
4 creo un cerchio e lo estrudo per poterlo utilizzare come strumento per praticare il foro centrale della chitarra
5 applico la booleana A senza B e ottengo la mia cassa con il foro

Il mio problema ora è che non so come dare spessore alla facciata principale della cassa, cioè guradando attraverso il foro della cassa armonica vorrei vedere un minimo di spessore ma non so come fare.
Grazie a chi mi può aiutare
stewee
Posts: 692
Joined: Wed Mar 20, 2013 10:25 pm

Re: procedura per chitarra

Post by stewee »

Ciao riciccio, beh ci sono vari metodi, uno sarebbe quello di selezionare le facce della chitarra ed estruderle della misura che serve a te, ricordandoti di attivare il comando "crea tappi". Oppure potresti usare il tag di cloth "Tessuto NURBS"! :)
Attachments
estrudi.JPG
riciccio
Posts: 3
Joined: Tue Mar 24, 2015 11:50 pm

Re: procedura per chitarra

Post by riciccio »

Ciao Stewee, come mai non posso attivare il comando Estrudi? credo che sia qui il problema che mi ha bloccato fin'ora :(
Attachments
c4d.jpg
User avatar
hurricane
Posts: 3049
Joined: Sat Oct 29, 2005 5:44 pm
Location: Sessa Aurunca

Re: procedura per chitarra

Post by hurricane »

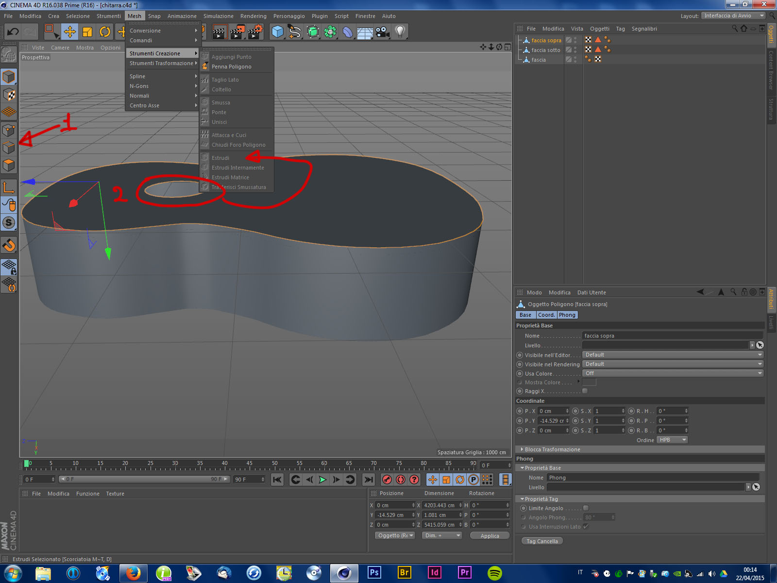
Perché non sei in modalità poligoni!
Vedi il cubo selezionato in celeste nella palette dei comandi a sinistra?
Ecco devi selezionare l'ultimo cubo quello con la faccia superiore arancione che sta prima dell'icona degli assi!
Fatto questo selezioni la faccia che vuoi estrudere sul tuo modello e vedrai che il comando sarà abilitato!
:?:
Last edited by hurricane on Wed Apr 22, 2015 9:32 am, edited 1 time in total.
L'Uragano si è fermato --- RIP
"Se c'è una magia nella boxe è la magia di combattere battaglie al di là di ogni sopportazione, al di là di costole incrinate, reni fatti a pezzi e retine distaccate. È la magia di rischiare tutto per realizzare un sogno che nessuno vede tranne te."
I miei modelli 3D - www.archilovers.com - www.tappezzeriaburicco.com
User avatar
nexzac
Posts: 4888
Joined: Wed Dec 03, 2008 4:08 pm
Location: Milano

Re: procedura per chitarra

Post by nexzac »

Ciao

perchè devi dirgli cosa deve estrudere, tu al momento hai selezionato l'oggetto, il comando di estrusione va dato ai bordi o alle facce.
quindi entra in modalità bordi, seleziona il bordo loop (il cerchio centrale) ed estrudilo nel senso in cui vuoi dare spessore.
a vedere la tua mesh, la cosa migliore sarebbe selezionare tutti gli oggetti che hai e connetterli (connetti + cancella) e poi fare l'operazione che ti ho detto sopra, dopo aver ottimizzato per saldare i punti.

almeno..questa è una strada per completare il tuo modello, ce ne sarebbero anche altre che magari richiedono un approccio diverso (non necessariamente migliore o peggiore), ad esempio il box modelling, con un basso numero di poligoni e tutto dentro l'hyper.
Attachments
c4d copia.jpg
Image
"if you can't explain it simply, you don't understand it well enough"
User avatar
nexzac
Posts: 4888
Joined: Wed Dec 03, 2008 4:08 pm
Location: Milano

Re: procedura per chitarra

Post by nexzac »

hurricane wrote:Perché non sei in modalità poligoni!
ops, sorry, abbiamo risposto insieme ;)
Image
"if you can't explain it simply, you don't understand it well enough"
riciccio
Posts: 3
Joined: Tue Mar 24, 2015 11:50 pm

Re: procedura per chitarra

Post by riciccio »

Grazie ragazzi!! ...me la vedo brutta .. ne ho di strada davanti :(

nexzac wrote:
hurricane wrote:Perché non sei in modalità poligoni!
ops, sorry, abbiamo risposto insieme ;)
stewee
Posts: 692
Joined: Wed Mar 20, 2013 10:25 pm

Re: procedura per chitarra

Post by stewee »

riciccio wrote:Grazie ragazzi!! ...me la vedo brutta .. ne ho di strada davanti :(
Tranquillo, quando ho cominciato 2 anni fà, non sapevo nemmeno come creare un cubo! :lol:
  • Advertising
Post Reply