problema bodypaint
Moderators: Arkimed, natas, visualtricks, cappellaiomatto
-
- Advertising
problema bodypaint
vorrei applicare un materiale vray displacement ad un muro in pietra e quindi ho bisogno della mappatura UVW, il problema è che non riesco a stendere correttamente le facce, so che è probabilmente una cosa davvero banale ma non ne vengo a capo.
ho provato tutte le proiezioni, ma nessuna mi restituische le facce stese su un piano con le corrette proporzioni, come accade nel classico caso di un cubo. le due facce laterali lunghe sembrano correte ma quella frontale stretta me la schiaccia molto.
dove sbaglio?
grazie
-
maruzzella
- Posts: 780
- Joined: Wed May 30, 2012 1:34 am
Re: problema bodypaint
ti aiutera a comprendere molte cose
https://www.youtube.com/watch?v=YU_DLVByovI
- visualtricks
- Moderatore
- Posts: 3567
- Joined: Thu Sep 23, 2004 5:13 pm
- Location: Pistoia
Re: problema bodypaint
Re: problema bodypaint
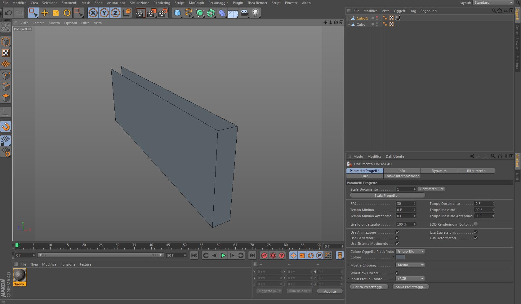
il problema è che non è una forma regolare, con un parallelepipedo ero riuscito a tendere bene le facce ma questo è un muro vecchio e tutto storto, non so se è aquello che mi frega. lo screen che ho postato è con mappatura box ed è quella che più si avvicina alle reali proporzioni del muro, eccetto il fronte stretto che me lo schiaccia di brutto
-
maruzzella
- Posts: 780
- Joined: Wed May 30, 2012 1:34 am
Re: problema bodypaint
https://www.youtube.com/watch?v=pJZ5PAnSSCc
Re: problema bodypaint
Re: problema bodypaint
mi sembra corretta la stesura no?
-
- Advertising




FOLLOW US