Modellazione gabbie in ferro
Moderators: Arkimed, natas, visualtricks, cappellaiomatto
-
- Advertising
Modellazione gabbie in ferro
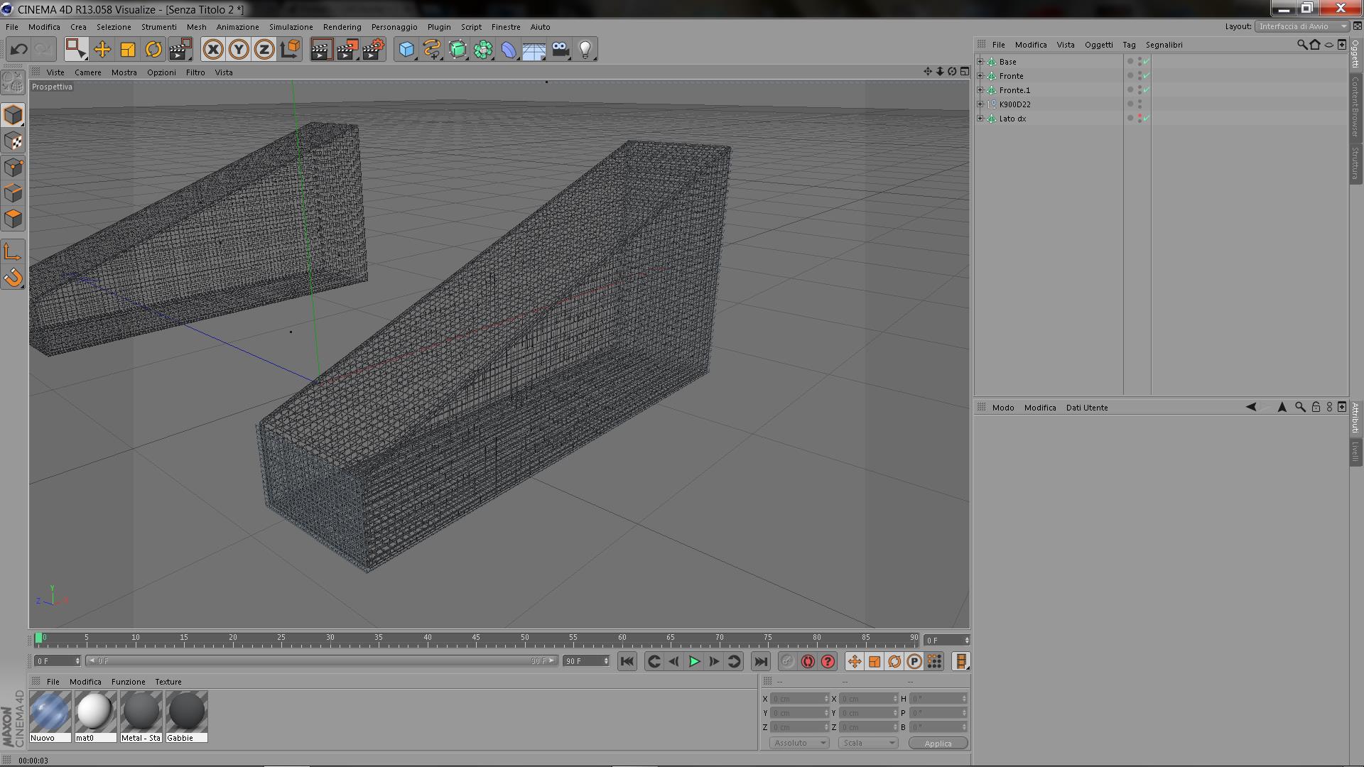
vi chiedo aiuto per la modellazione di gabbie in ferro come da immagine allegata
Nella prima immagine la sto facendo con piani e schiera atomo.
i lati rettangolari ok nessun problema, ma per i lati inclinati ho reso modificabile il piano e poi usato il coltello per taglio inclinato.
Nella seconda immagine la gabbia è stata creata in Allplan ed i tondini sono SINGOLI!!!
Le mie domande sono
Il metodo dei piani+schiera atomo è corretto o ce qualche altro modo più semplice veloce?
Il passo successivo alla modellazione è l'ANIMAZIONE, cioè dovrò far vedere come si montano queste gabbie.
Per quello ho pensato ai piani, in modo poi da avere solamente 6 piani da "animare"/"esplodere".
Corretto?
Grazie ciao
Oscar
Re: Modellazione gabbie in ferro
Re: Modellazione gabbie in ferro
..a naso direi di si! Anche io farei così!oscar75 wrote: Il metodo dei piani+schiera atomo è corretto o ce qualche altro modo più semplice veloce?.........
Per quello ho pensato ai piani, in modo poi da avere solamente 6 piani da "animare"/"esplodere". Corretto?
Non ho capito cosa devi esplodere.. non credo ti convenga esplodere nel senso di rendere modificabile lo schiera atomo! Se dici semplicemente spostarli per farne vedere il montaggio credo sia il metodo migliore.
Cosa non ti convince?
-
- Advertising



FOLLOW US