Rilevare problemi nelle geometrie

Forum per: Modellazione, Texturing, Animazione, Composting e tutto quello che riguarda il normale utilizzo di Cinema4D.

Moderators: Arkimed, natas, visualtricks, cappellaiomatto

Post Reply
  • Advertising
Theiamania
Posts: 168
Joined: Thu Apr 01, 2010 1:03 pm

Rilevare problemi nelle geometrie

Post by Theiamania »

Ciao a tutti,
vorreis apere se c'è uno strumento interno a c4d (r17) o un plugin esterno che riesce a segnarale i problemi di una mesh, come buchi, non mainfilded edges, e altri comuni problemi... Insomma, coma si fa il check e il clean up di una mesh in c4d, prima di passare all'UV layoaut?

grazie per le info
User avatar
myskin
Posts: 1117
Joined: Thu May 29, 2008 8:48 pm

Re: Rilevare problemi nelle geometrie

Post by myskin »

Ciao, mi ricordavo di questo:
http://www.lotsofpixels.com/c4dplugins/geomCheck/
Non so dirti con certezza se gira sulla 17 (credo di si). Forse può aiutarti.
Bye! :)
User avatar
visualtricks
Moderatore
Posts: 3568
Joined: Thu Sep 23, 2004 5:13 pm
Location: Pistoia

Re: Rilevare problemi nelle geometrie

Post by visualtricks »

Potresti provare anche direttamente in cinema: quando hai la mesh selezionata, dal menu Mode del pannello Attributi puoi scegliere Project Info per avere accesso alle informazioni sulla struttura.
Schermata 2015-11-03 alle 14.09.42.jpg
Schermata 2015-11-03 alle 14.09.42.jpg (25.6 KiB) Viewed 1595 times
Image
๏_www.visualtricks.it_๏ .:: COMPUTER SAYS NO ::.
Theiamania
Posts: 168
Joined: Thu Apr 01, 2010 1:03 pm

Re: Rilevare problemi nelle geometrie

Post by Theiamania »

Okay, grazie guys, proverò entrambi! :?:
Theiamania
Posts: 168
Joined: Thu Apr 01, 2010 1:03 pm

Re: Rilevare problemi nelle geometrie

Post by Theiamania »

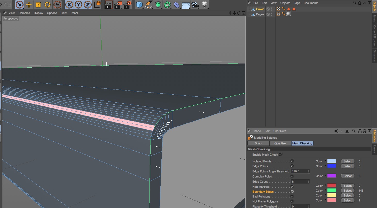
A dire il vero, spippolando, ho trovato qualcosa di assai più specifico!
Dopo ave selezionato la mesh, vai su Attributes Tab / Mode e dal menù a discesa scegli Modelling. Quindi vai sul tab Mesh Checking è ci sono un bel po' di utilissime info... e i problemi sono anche evidenziati con un colore, per trovarli subito nella mesh.
In pratica, se attivi il controllo, ti segnal in real time quando ci sono problemi...!




GREAT!
Attachments
Screen Shot 2015-11-05 at 16.29.02.jpg
  • Advertising
Post Reply