problemi comando SMUSSA

Forum per: Modellazione, Texturing, Animazione, Composting e tutto quello che riguarda il normale utilizzo di Cinema4D.

Moderators: Arkimed, natas, visualtricks, cappellaiomatto

Post Reply
  • Advertising
User avatar
arcnello
Posts: 3235
Joined: Wed Jun 07, 2006 2:59 pm
Location: riviera di ponente

problemi comando SMUSSA

Post by arcnello »

salve a tutti
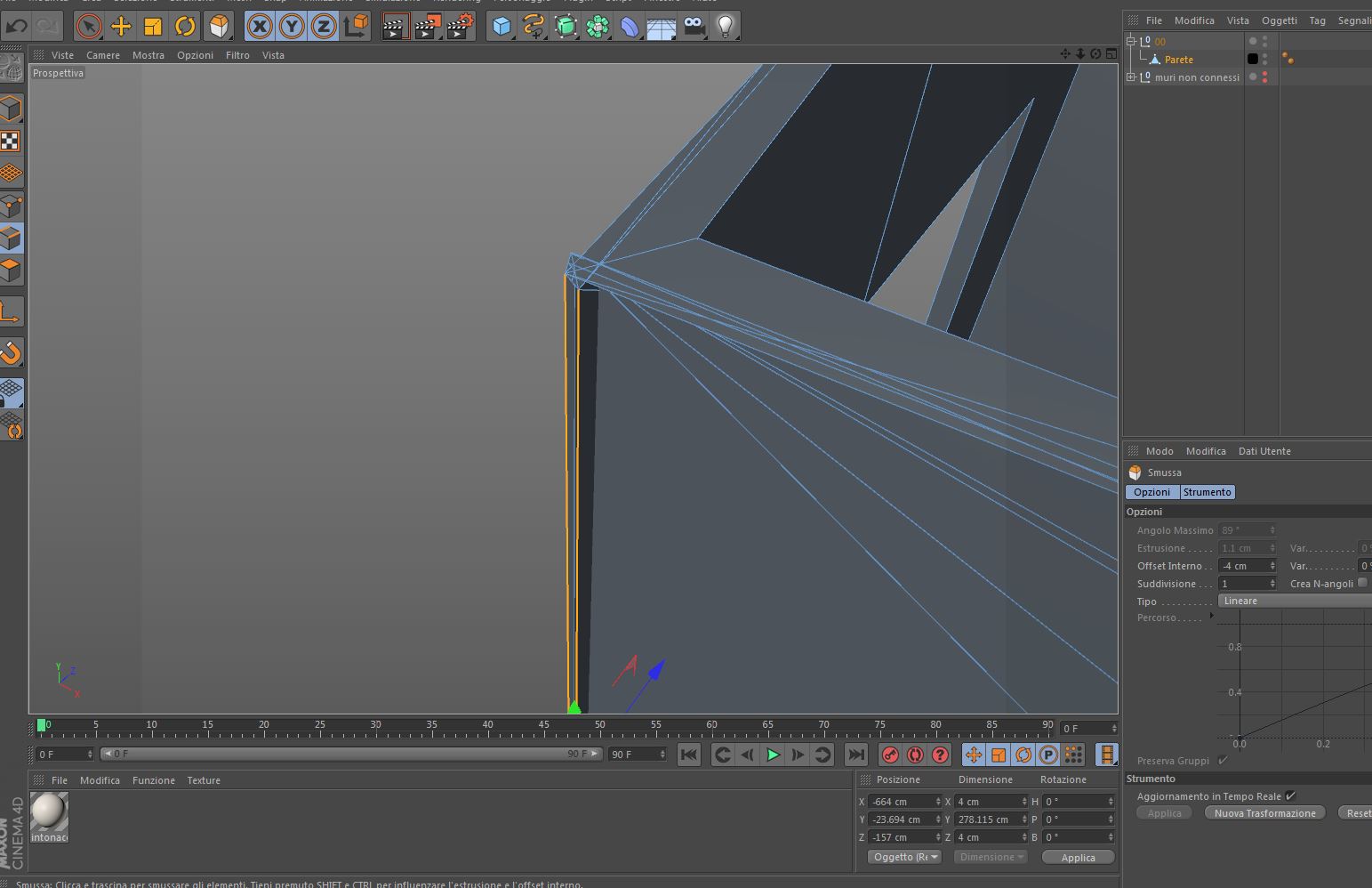
ho un problema nello smussare gli spigoli di un volume
allego le immagini per comprendere meglio
se smusso internamente l'operazione riesce (ma non è corretto), mentre se provo a smussare nella direzione giusta i problemi persistono e non riesco
qualcuno puo' darmi una dritta ?
grazie! ;)
Attachments
cercando di smussare nella situazione giusta mi si deforma il modello
cercando di smussare nella situazione giusta mi si deforma il modello
l'operazione riesce ma la smussatura è al contrario
l'operazione riesce ma la smussatura è al contrario
spigolo da smussare
spigolo da smussare
User avatar
Entropy
Posts: 664
Joined: Wed Sep 17, 2008 5:36 pm
Location: sicilia

Re: problemi comando SMUSSA

Post by Entropy »

la butto là, prima di avviare la smussatura hai provato a ottimizzare i punti che confluiscono in quel vertice?
(selezionare tutti i punti, unisci o usare proprio il comando ottimizza, dopo di che riprovare con lo smussa)
User avatar
arcnello
Posts: 3235
Joined: Wed Jun 07, 2006 2:59 pm
Location: riviera di ponente

Re: problemi comando SMUSSA

Post by arcnello »

niente da fare, provato ad ottimizzare ma nulla :shock:
allego il file se puo' essere piu' chiaro
ciao!
Attachments
muri connessi cappotto.zip
(81.08 KiB) Downloaded 165 times
User avatar
Entropy
Posts: 664
Joined: Wed Sep 17, 2008 5:36 pm
Location: sicilia

Re: problemi comando SMUSSA

Post by Entropy »

Ehi arc, a me lo fa tranquillamente. A questo punto mi viene da pensare che devi aver toccato qualcosa nella parametrizzazione del comando...
Attachments
muri connessi cappotto.rar
(62.15 KiB) Downloaded 148 times
User avatar
Entropy
Posts: 664
Joined: Wed Sep 17, 2008 5:36 pm
Location: sicilia

Re: problemi comando SMUSSA

Post by Entropy »

ehm..riguardavo le anteprime del tuo schermo...ma hai lasciato lineare come modalità dovresti mettere convessa!
User avatar
arcnello
Posts: 3235
Joined: Wed Jun 07, 2006 2:59 pm
Location: riviera di ponente

Re: problemi comando SMUSSA

Post by arcnello »

grazie, risolto! ;)
buon lavoro!
User avatar
Entropy
Posts: 664
Joined: Wed Sep 17, 2008 5:36 pm
Location: sicilia

Re: problemi comando SMUSSA

Post by Entropy »

eheh di niente, piuttosto sapresti ricambiarmi il favore? trovi il mio problema nella home, sotto "selezione pennello" :)
User avatar
arcnello
Posts: 3235
Joined: Wed Jun 07, 2006 2:59 pm
Location: riviera di ponente

Re: problemi comando SMUSSA

Post by arcnello »

Entropy wrote:eheh di niente, piuttosto sapresti ricambiarmi il favore? trovi il mio problema nella home, sotto "selezione pennello" :)
ho letto il tuo post... sinceramente non mi sono mai posto il problema, non saprei come esserti di aiuto! :-((
ancora grazie per la dritta che mi hai dato ;)
ciao!
  • Advertising
Post Reply