Impiccio con l'extrude
Moderators: Arkimed, natas, visualtricks, cappellaiomatto
-
- Advertising
-
Theiamania
- Posts: 168
- Joined: Thu Apr 01, 2010 1:03 pm
Impiccio con l'extrude
come risolvo questa cosa?
In Maya, in un click... in C4D, rompicapo... Grazie per un help!
-
Theiamania
- Posts: 168
- Joined: Thu Apr 01, 2010 1:03 pm
Re: Impiccio con l'extrude
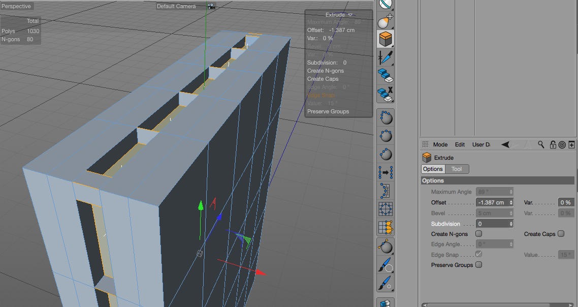
Prima bisogna fare Optimize... e poi extrudere con un angolo di 90°.
Queste storture C4D potrebbe evitarsele...
Re: Impiccio con l'extrude
-
Theiamania
- Posts: 168
- Joined: Thu Apr 01, 2010 1:03 pm
Re: Impiccio con l'extrude
r17ciciolo wrote:L' ottimizza non mi pare necessario, ma su che versione sei?
- visualtricks
- Moderatore
- Posts: 3567
- Joined: Thu Sep 23, 2004 5:13 pm
- Location: Pistoia
Re: Impiccio con l'extrude
-
Theiamania
- Posts: 168
- Joined: Thu Apr 01, 2010 1:03 pm
Re: Impiccio con l'extrude
Re: Impiccio con l'extrude
-
maruzzella
- Posts: 780
- Joined: Wed May 30, 2012 1:34 am
Re: Impiccio con l'extrude
spiegati meglio, in che senso la proporzione tra le parti?ciciolo wrote:Notavo, però, come su maya venga mantenuta la proporzionetra le parti anche dopo l' estrusione...non che serva sempre, ma se si potesse fare anche da noi...
Re: Impiccio con l'extrude
Guarda lo screenshot di maya: mantiene le 5 divisioni in parti uguali dei poligoni estrusi, e per farlo sposta (probabilmente scala) anche i punti sulle facce interne dell' oggetto.maruzzella wrote:spiegati meglio, in che senso la proporzione tra le parti?ciciolo wrote:Notavo, però, come su maya venga mantenuta la proporzionetra le parti anche dopo l' estrusione...non che serva sempre, ma se si potesse fare anche da noi...
- visualtricks
- Moderatore
- Posts: 3567
- Joined: Thu Sep 23, 2004 5:13 pm
- Location: Pistoia
Re: Impiccio con l'extrude
Per quello in effetti servono un paio di passaggi: prima un estrusione con movimento =0 e poi una scalatura proporzionale.ciciolo wrote:Guarda lo screenshot di maya: mantiene le 5 divisioni in parti uguali dei poligoni estrusi, e per farlo sposta (probabilmente scala) anche i punti sulle facce interne dell' oggetto.
-
- Advertising




FOLLOW US