Modello 3D senza smusso, come ricrearlo?
Moderators: Arkimed, natas, visualtricks, cappellaiomatto
-
- Advertising
Modello 3D senza smusso, come ricrearlo?
Ma il problema è che molti modelli sono sbagliati, manca lo smusso nelle scatole esterne: Ho chiesto informazioni e mi hanno detto che è una "limitazione del software" (???), ma ora io devo realizzare dei render di buona qualità, con lo smusso. E li devo fare entro lunedì prossimo :-(
In alcuni casi (pochi) ho potuto ricreare fronte e retro con C4D, perché non c'erano particolari svasature o modellazioni, ma in molti casi non è così.
Sapete che ci sia un modo per creare uno smusso in quegli spigoli usando gli strumenti di C4D?
Qui un modello 3D con gli elementi sbagliati: https://dl.dropboxusercontent.com/u/163 ... re.c4d.zip
Re: Modello 3D senza smusso, come ricrearlo?
oppure usi il deformatore ... http://www.simonemanna.it/smussare-gli- ... ma-4d-r16/
Leo
Re: Modello 3D senza smusso, come ricrearlo?
So come si fa lo smusso, ma in questo caso l'errore è nel modello originale che ho ricevuto, che presenta lo smusso in certi punti e non in altri, dove invece c'è uno scalino. In alcuni casi ho potuto ricostruire da zero le scatole facendo lo smusso, in altri (è qui il problema) devo usare le scatole originali perché contengono modellazioni particolari, che impiegherei molto tempo a ricostruire.Ma gli smussi in molti spigoli mancano o si interrompono.
L'impressione, guardando da vicino il modello, è che l'errore sia la differenza di raggio tra lo smusso su certi spigoli e su altri.
Qui si vede come ho risolto in modo semplicissimo, creando una nuova scatola/retro con smusso, ma non sempre posso fare così.
Re: Modello 3D senza smusso, come ricrearlo?
Re: Modello 3D senza smusso, come ricrearlo?
Temevo una risposta cosìSOTT wrote:Secondo me non ci sono grosse alternative. Dove tu necessiti d'una smussatura manca una parte di modello. Posso sbagliarmi ma credo che difficilmente C4D riesca a smussare il niente. L'unica soluzione è armarsi di pazienza, olio di gomito, e ricostruire quel che deve essere ricostruito.
Re: Modello 3D senza smusso, come ricrearlo?
Re: Modello 3D senza smusso, come ricrearlo?
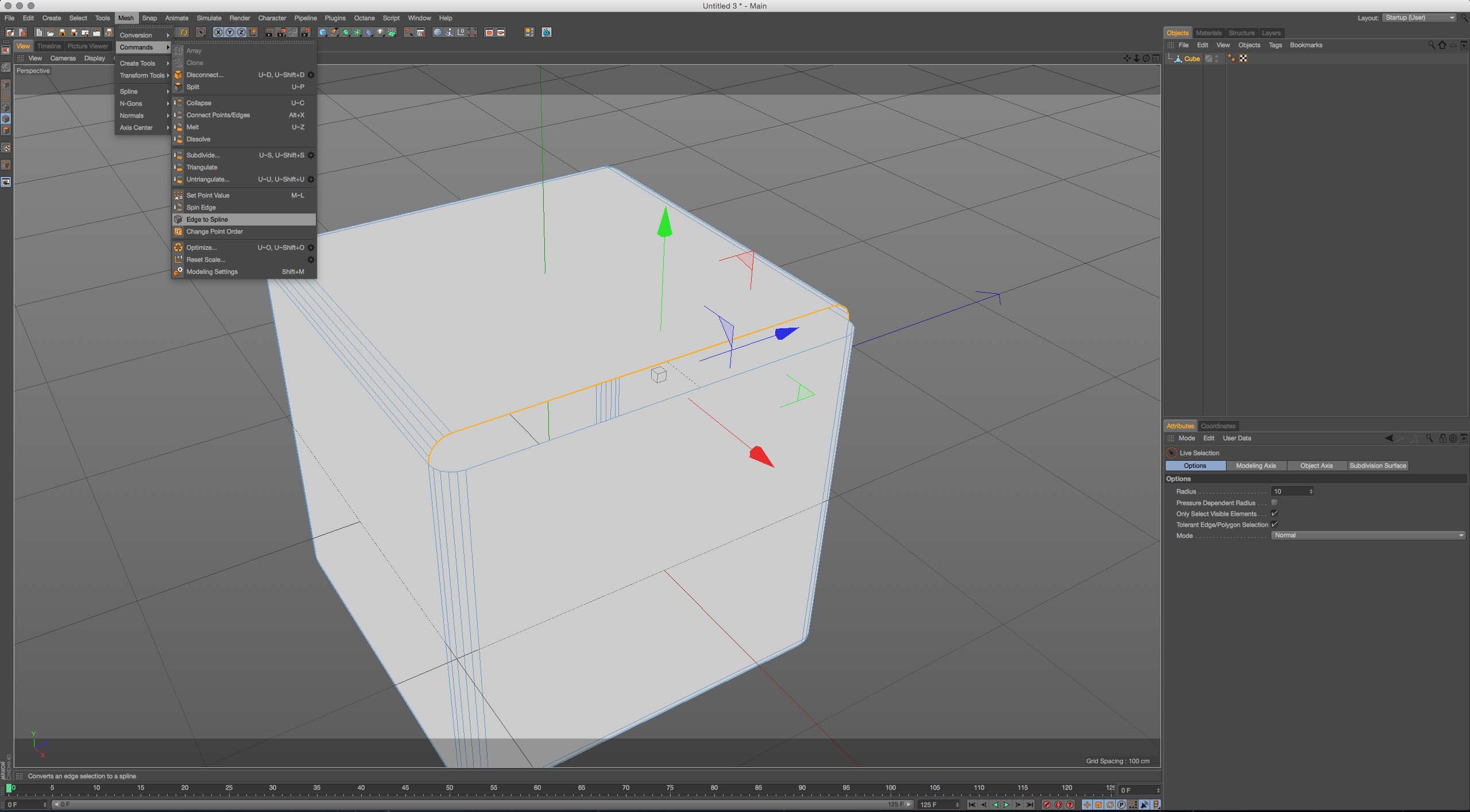
Molto semplicemente:
selezioni il bordo e poi usi un comando ' edge to spline ' . Se hai la versione in italiano... beh, te la cerchi...
Poi, non ti rimane che eseguire delle rivoluzioni o estrusioni... Un lavoro palloso, ma almeno arrivi dove vuoi.
Ciao
L.
Re: Modello 3D senza smusso, come ricrearlo?
es: Cubo, metto come figlio la smussatura... una faccia con una smussatura deve essere rossa... e la seconda faccia con relativa smussatura deve essere ad esempio verde....!
Se vado per selezione poligoni.. ovviamente la smussatura non compare.. seleziono il poligono rosso... e gli applico il materiale..
seleziono il poligono verde e gli do il materiale..... risultato.. la smussatura ovviamente non ha materiale...
Se applico un materiale "rosso" senza selezione e poi seleziono poi un poligono e gli applico il materiale verde mi trovo tutto il cubo rosso.. incluse Tutte le smussature, un poligono verde ma la sua smussatura ROSSA
Soluzioni? Grazie ragazzi ;-D
l'impossibile lo sto' facendo.....
ragazzi, per i miracoli ci vuole tempo....!
Re: Modello 3D senza smusso, come ricrearlo?
Risolto... Click destro dopo aver selezionato i lati... e smussa....! Peccato che non è possibile fare quel che desideravo con il comando smussa del deformatore........ Mi sarebbe stato più comodo in quanto questo "smusso" dovrebbe allargarsi e stringersi in base all'evenienza...!graph wrote:Ciao a tutti.. è da tanto che non scrivo.. ed è da altrettanto tanto che non faccio 3d... Bene.. ora sono alle prese con il nuovo comando smussa... ehm benissimo.. comodo.. fantastico... maaaa.. come accidenti faccio a testurizzare la smussatura creata..
es: Cubo, metto come figlio la smussatura... una faccia con una smussatura deve essere rossa... e la seconda faccia con relativa smussatura deve essere ad esempio verde....!
Se vado per selezione poligoni.. ovviamente la smussatura non compare.. seleziono il poligono rosso... e gli applico il materiale..
seleziono il poligono verde e gli do il materiale..... risultato.. la smussatura ovviamente non ha materiale...
Se applico un materiale "rosso" senza selezione e poi seleziono poi un poligono e gli applico il materiale verde mi trovo tutto il cubo rosso.. incluse Tutte le smussature, un poligono verde ma la sua smussatura ROSSA![]()
Soluzioni? Grazie ragazzi ;-D
l'impossibile lo sto' facendo.....
ragazzi, per i miracoli ci vuole tempo....!
Re: Modello 3D senza smusso, come ricrearlo?
Ciao Toscano, scusami se non ho risposto prima, ma non riaprivo queste pagine da una decina di giorni.toscano wrote:Ciao e ben trovato anche qui... :-)
Grazie per la spiegazione, l'avessi letta prima avrei evitato di arrangiarmi creando delle "capsule" posizionandole in modo laborioso lungo tutti quegli spigoli non smussati.
Ma visto che il lavoro non è proprio finito e se volessi fare le cose perbene... potrei mettermi a provare questo metodo, sicuramente più corretto.
-
- Advertising



FOLLOW US