Problema strumento selezione
Moderators: Arkimed, natas, visualtricks, cappellaiomatto
-
- Advertising
Problema strumento selezione
Sono recentemente Passato da Cinema 4D R12 alla R17.
Ho riscontrato un grosso problema nella selezione che mi sta facendo impazzire.
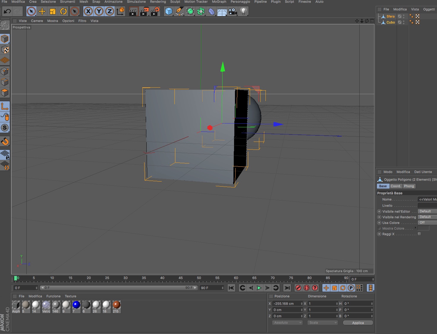
Se ho due oggetti, per esempio un cubo e Una sfera, con il cubo in prospettiva davanti alla sfera, e con selezione pennello attiva e il Fleg su "seleziona Solo Elementi Visibili Attiva", se seleziono Il Cubo mi viene selezionata Anche la sfera.
Se ho 1000 Oggetti Sovrapposti con seleziona pennello me li seleziona Tutti in fila a Prescindere da quello che si trova in primo piano.
E 'Necessario Andare a disattivare qualche opzione?
Grazie
Re: Problema strumento selezione
Non ho mai provato ad usarlo per gli oggetti.
Ely
AMMINISTRATRICE C4DZONE
MAXON Authorized Training Center - Corsi certificati Maxon
http://www.corsicinema4d.com/course/
http://www.zuccherodikanna.com
Re: Problema strumento selezione
Ho trovato comunque il problema.
E' un problema di scheda video openGL. Se è attiva con molti poligoni presenti nella scena non ci si muove,
Non funzionano neanche le scelte rapide da tastiera 1,2,3, ma la selezione degli oggetti risulta corretta.
Se disabilitata salta fuori il problema della selezione multipla a prescindere dall'oggetto che hai davanti.
Ad ogni modo, usando il comando muovi, e non seleziona, il problema non si verifica.
Questo problema si verifica con Macpro 2010 con os 10.11.2
Grazie
-
- Advertising



FOLLOW US