aiuto modellazione sacco
Moderators: Arkimed, natas, visualtricks, cappellaiomatto
-
- Advertising
aiuto modellazione sacco
in primo luogo mi presento, mi chiamo Nicola (alias Turro82) e per esigenze lavorative ho dovuto rispolverare le mie reminiscenze sulla modellazione 3d.
in particolare mi trovo a dover modellare un sacco , nello specifico un sacco di crocchette per cani (del quale allego un'immagine).
Il mio intento è quello di modellare il solido del sacco nella maniera più realistica possibile (pieghe, accartocciamenti vari ecc...) per poi applicarci delle texture diverse in modo da realizzare dei mockup di packaging con diverse vesti grafiche, il tutto poi renderizzato nella maniera più fotorealistica possibile.
Purtroppo le mie competenze in cinema4d sono praticamente nulle, in passato ho modellato poco e con altri software.
Riuscireste a darmi delle linee guida da seguire in modo da realizzare il mio intento?
Vi ringrazio anticipatamente
Re: aiuto modellazione sacco
-nella libreria di c4d (visualize, credo anche studio), c'è qualcosa del genere che può essere utile come punto di partenza.
-se ti spingi troppo in là con pieghe e accartocciamenti vari, poi texturizzare diventa difficile, salvo avere una buona padronanza con BodyPaint. In caso, meglio texturizzare quando la mesh è ancora abbastanza semplice, e poi dovrebbe esserci il modo di fissare la texture con qualche tag.
Buon lavoro.
Re: aiuto modellazione sacco
il mio consiglio, una volta ultimata la modellazione, in maniera più pulita, è quello di crearti delle mappe di bump o displacement per le pieghe più "fini", in modo da complicarti meno la vita in fase di modellazione dei micro dettagli.
posta magari gli step, così possiamo aiutarti man mano
Re: aiuto modellazione sacco
In alternativa se vuoi fare tutto in modo tradizionale vale quanto già suggerito dagli altri.
- Attachments
-
- sacchetto1.c4d.zip
- (128.39 KiB) Downloaded 166 times
Re: aiuto modellazione sacco
Se passi dalle parti di Roma mandami un messaggio, ci prendiamo un caffèeros wrote:Sirio76, prima o poi ti devo conoscere
Re: aiuto modellazione sacco
Grazie per queste prime dritte, appena possibile produrrò qualche prova e la condividerò con voi molto volentieri.
Il mio intento era quello di creare appunto un modello per poi vestirlo con grafiche diverse in modo da poter valutare prove colore.
L effetto stropicciato/pieghe ecc come si può ottenere una volta realizzato il solido "pulito"?
Si possono gestire questi eventuali modificatori su di un livello in modo da poter intervenire con le texture sul solido pulito non alterando l effetto stropicciato ecc?
Re: aiuto modellazione sacco
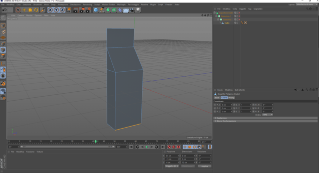
finalmente sono riuscito a trovare del tempo per dedicarmi a questo progetto, ma ho già incontrato le prime difficoltà.
Sono riuscito a modellare il sacco nelle sue geometrie di massima , utilizzando simmetrie per agevolare le operazioni (sto modellando un quarto del sacco specchiato in modo da ottenere il sacco intero). Con lo strumento cloth ho provato a dare quella morbidezza misto a rigonfiamento che potrebbe avere un sacco pieno. Ora mi si complica la vita in quanto non riesco a capire come poter modellare il fianco del sacco e le sue pieghe fisiche del caso.
Allego delle immagini di riferimento a ciò che vi ho illustrato. Spero vivamente che qualcuno di voi esperti in materia riesca a darmi dei consigli su come posso ottenere il risultato sperato...
Re: aiuto modellazione sacco
-
- Advertising




FOLLOW US