Fold It
Moderators: Arkimed, natas, visualtricks, cappellaiomatto
-
- Advertising
Fold It
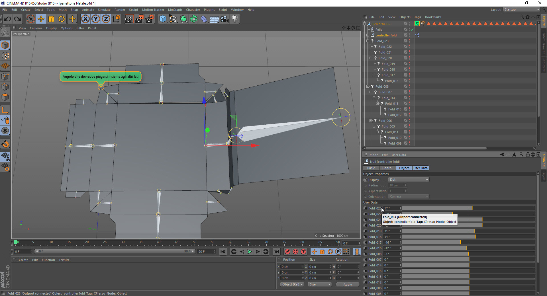
Ho acquistato il plugin da poco ma su forme semplici sono riuscito ad usarlo, ma su questa faccio un po fatica a ordinare la gerarchia.
Infatti gli angoli non si piegano nel modo giusto. Vi allego il file dove ho messo una nota su uno degli angoli.
Gentilmente potreste darmi qualche suggerimento cosi da imparare meglio dove sbaglio?
Grazie mille
- Attachments
-
- panettone Natale.c4d.zip
- (64.82 KiB) Downloaded 472 times
- cappellaiomatto
- Moderatore
- Posts: 1581
- Joined: Mon May 07, 2012 5:12 pm
Re: Fold It
ho dato un occhio alla scena e ci sono vari problemi
1) la gerarchia delle joint è sbagliata
ogni piega deve essere in cascata del proprio blocco......nel tuo file se muovo Fold_023 la gerarchia è corretta e lo vedi tu stesso animando i parametri
se muovi Fold_08 come vedi si stacca tutta mesh e questo è strettamente collegato al problema numero 2
2) la mesh è disconnessa, non ci dovrebbero essere i tagli sulle pieghe, probabilmente li hai fatti perchè stavi cercando di compensare i movimenti scorretti della pesatura automatica del plugin
3) l'angolo che vuoi ripiegare su se stesso lo puoi animare in 2 modi
il primo come stai facendo correttamente avendo eseguito un taglio sulla diagonale
il secondo metodo invece mettendo un joint sulla diagonale ma non so se riesci a posizionarlo e controllarlo correttamente con il foldit, dovrei fare una prova ma ora non posso.
Inizia a correggere la gerarchia prima di applicare il comando del foldit e se hai bisogno riscrivimi pure

Follow me on Twitter https://twitter.com/matteoc4dzone
Follow me on Vimeo https://vimeo.com/cappellaiomatto
Re: Fold It
Grazie mille
- cappellaiomatto
- Moderatore
- Posts: 1581
- Joined: Mon May 07, 2012 5:12 pm
Re: Fold It

Follow me on Twitter https://twitter.com/matteoc4dzone
Follow me on Vimeo https://vimeo.com/cappellaiomatto
-
- Advertising



FOLLOW US