Le parti di edificio in ombra sono nere

Forum per: Modellazione, Texturing, Animazione, Composting e tutto quello che riguarda il normale utilizzo di Cinema4D.

Moderators: Arkimed, natas, visualtricks, cappellaiomatto

Post Reply
  • Advertising
rpetrozz
Posts: 9
Joined: Tue Jan 09, 2018 6:05 pm
Location: Philippines
Contact:

Le parti di edificio in ombra sono nere

Post by rpetrozz »

:shock:
Buongiorno,
Come da titolo le parti di edificio in ombra sono troppo nere. Ho usato prima l'animation day e poi una luce solare, ma il risultato non cambia. Se provo a diminuire l'intensità dell'ombra mi schiarisce le ombre proiettate, ma gli oggetti in proiettanti sono troppo neri. Allego un'immagine. Grazie
Attachments
Senza titolo-1.jpg
User avatar
elisa
Site Admin
Posts: 1309
Joined: Mon Sep 20, 2004 4:58 pm
Location: Verona

Re: Le parti di edificio in ombra sono nere

Post by elisa »

allora ....non ho ben capito come hai illuminato , hai una luce solare?
stai usando Advanced render? hai attivato l'illuminazione globale?

non schiarire le ombre, le ombre si devono schiarire da sole per mezzo di altre luci, non andare a toccare l'intensità dell'ombra altrimenti verrà una schifezza
_____
AMMINISTRATRICE C4DZONE

MAXON Authorized Training Center - Corsi certificati Maxon
http://www.corsicinema4d.com/course/
http://www.zuccherodikanna.com
rpetrozz
Posts: 9
Joined: Tue Jan 09, 2018 6:05 pm
Location: Philippines
Contact:

Re: Le parti di edificio in ombra sono nere

Post by rpetrozz »

L'illuminazione me la da un oggetto che tempo fa un mio amico mi ha consigliato di usare, si chiama animation day.
Ho riportato la densità a 100% e adesso c'è uniformità tra l'ombra proiettata e la parte in ombra dell'edificio.
Il problema è che le zone in ombra sono troppo buie e che alcuni oggetti si comportano diversamente (nell'immagine la grondaia della casa)
Attachments
Immagine1.png
Immagine.png
User avatar
elisa
Site Admin
Posts: 1309
Joined: Mon Sep 20, 2004 4:58 pm
Location: Verona

Re: Le parti di edificio in ombra sono nere

Post by elisa »

onestamente non sapendo bene come è stato settato questo animation day non ti so aiutare molto...
_____
AMMINISTRATRICE C4DZONE

MAXON Authorized Training Center - Corsi certificati Maxon
http://www.corsicinema4d.com/course/
http://www.zuccherodikanna.com
User avatar
masterzone
Site Admin
Posts: 10579
Joined: Fri Sep 17, 2004 5:34 pm
Location: Verona

Re: Le parti di edificio in ombra sono nere

Post by masterzone »

Animation day e' un presettaggio che ti fa girare il cielo con un orario preciso o modificabile, noterai che accanto al cielo c'e' un TAG di Xpresso, che e' di scripting, e' lui che si occupa del movimento, ma a parte quello, ti manca la Illuminazione Globale, ovvero la possibilità di rimbalzo della luce tra le superfici, lo trovi nel tasto EFFETTI, dentro i settaggi di rendering, ti consiglio di sperimentare le tecnologie perche' in animazione usando determinati tipi di IG, rischiano di sfarfallare le luci.

Quanto conosci la Illuminazione globale? cosi' in caso ti aiutiamo meglio.
Alex
rpetrozz
Posts: 9
Joined: Tue Jan 09, 2018 6:05 pm
Location: Philippines
Contact:

Re: Le parti di edificio in ombra sono nere

Post by rpetrozz »

masterzone wrote:Animation day e' un presettaggio che ti fa girare il cielo con un orario preciso o modificabile, noterai che accanto al cielo c'e' un TAG di Xpresso, che e' di scripting, e' lui che si occupa del movimento, ma a parte quello, ti manca la Illuminazione Globale, ovvero la possibilità di rimbalzo della luce tra le superfici, lo trovi nel tasto EFFETTI, dentro i settaggi di rendering, ti consiglio di sperimentare le tecnologie perche' in animazione usando determinati tipi di IG, rischiano di sfarfallare le luci.

Quanto conosci la Illuminazione globale? cosi' in caso ti aiutiamo meglio.
Alex
Non conoscevo l'illuminazione globale, adesso il risultato è davvero molto migliore. Il tag di Xpresso non riesco a trovarlo. Comunque sia non devo fare video, ma solo dei render per la mia tesi di laurea. Posto un'immagine, se magari mi date un consiglio sulle impostazioni dell'illuminazione globale ve ne sarei molto grato. Grazie mille per l'aiuto!!!
Attachments
Senza titolo-11.jpg
Senza titolo-1.jpg
User avatar
masterzone
Site Admin
Posts: 10579
Joined: Fri Sep 17, 2004 5:34 pm
Location: Verona

Re: Le parti di edificio in ombra sono nere

Post by masterzone »

Ah ok, meglio così ;)
Impostala come metodo primario "cache irradianza" e come metodo secondario "light mapping", e vedrai che si schiarira' molto la parte in ombra :)
rpetrozz
Posts: 9
Joined: Tue Jan 09, 2018 6:05 pm
Location: Philippines
Contact:

Re: Le parti di edificio in ombra sono nere

Post by rpetrozz »

masterzone wrote:Ah ok, meglio così ;)
Impostala come metodo primario "cache irradianza" e come metodo secondario "light mapping", e vedrai che si schiarira' molto la parte in ombra :)
Ho impostato i metodi primari come mi hai suggerito, forse mi manca qualche impostazione da qualche altra parte, ma quando provo a renderizzare da una camera preimpostata ( in questo caso una vista a volo d'uccello del borgo ) il render esce tutto azzurro, Come se allontanandomi dalla scena si creasse una sorta di nebbia
Attachments
Immaginehc.png
Immagine.png
Immagineh.png
User avatar
masterzone
Site Admin
Posts: 10579
Joined: Fri Sep 17, 2004 5:34 pm
Location: Verona

Re: Le parti di edificio in ombra sono nere

Post by masterzone »

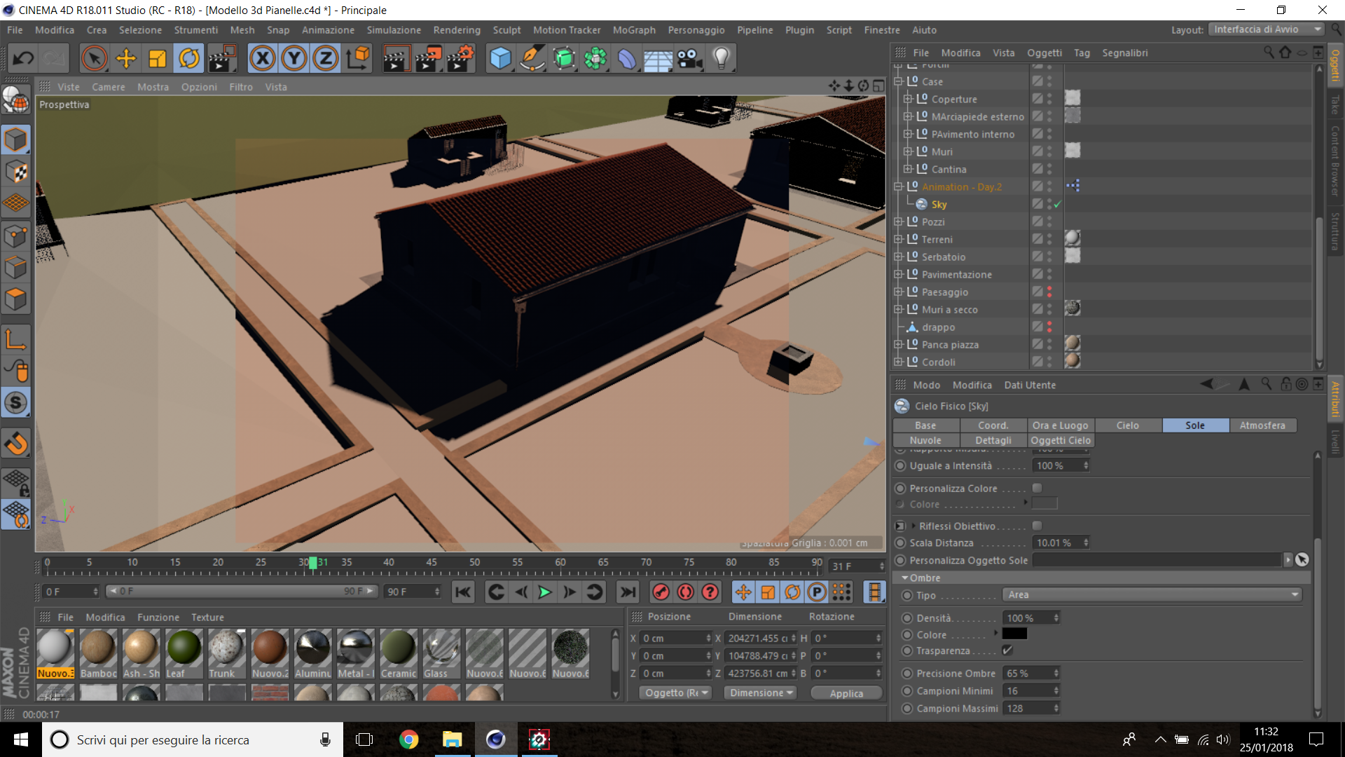
Aspetta stai facendo un po di confusione, quello non c'entra niente, quelle sono le impostazioni dell'oggetto CIELO, quello che hai usato per creare il sole e ha il tag Xpresso, quello che si chiama Animation Day, e' l'oggetto cielo di cinema con un tag a fianco che ne modifica delle proprietà forzatamente, se lo apri facendo il doppio click (l'icona a forma di mini cielo) vedrai hanno attivato l'opzione "atmosfera" che crea lo "haze" ovvero la foschia lontana, se ti allontani troppo dal soggetto ovviamente non vedi piu nulla, come se tu volassi su un aeroplano ma la foschia e' troppa.
Se non modifichi quel valore non vedrai piu niente.

ps: un consiglio, non inserire strumenti a casaccio di cinema, controlla bene cosa hai in scena e che metodo di illuminazione scegli, l'oggetto CIELO, con le nuvolette come icona, serve a questo scopo, ma se prendi un preset già fatto, come quello che stai usando ora che si chiama "animation day" si presuppone che sia stato creato per uno scopo e quindi i suoi settings non e' detto che siano adatti a quello che stai facendo, si fa prima a buttarlo e sistemarlo da zero, anche perche' di default e' impostato a mezzo giorno del giorno del tuo computer, basta sistemare l'orario, aggiustare qualcosa e dovrebbe essere già decente ;)
  • Advertising
Post Reply