Problema con la selezione degli elementi
Moderators: Arkimed, natas, visualtricks, cappellaiomatto
-
- Advertising
-
sofia.albelli
- Posts: 6
- Joined: Wed Dec 11, 2019 11:17 pm
Problema con la selezione degli elementi
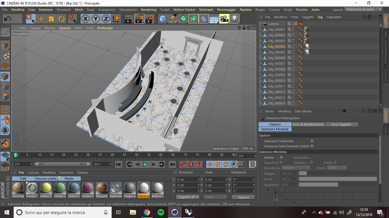
premetto che so usare Cinema 4d poco e nulla (lo utilizzo per renderizzare con Corona). Mentre lo stavo utilizzando improvvisamente non sono stata più in grado di selezionare gli elementi, o meglio mi si crea una griglia blu sull'elemento e me lo seleziona per piccolissime porzioni (allego una foto). Probabilmente ho premuto qualcosa ma non so cosa.
Grazie in anticipo a chi saprà aiutarmi
- Attachments
-
- 2019-12-13.png (539.05 KiB) Viewed 1207 times
Re: Problema con la selezione degli elementi
-
sofia.albelli
- Posts: 6
- Joined: Wed Dec 11, 2019 11:17 pm
-
- Advertising



FOLLOW US