Info nuova interfaccia

Forum per: Modellazione, Texturing, Animazione, Composting e tutto quello che riguarda il normale utilizzo di Cinema4D.

Moderators: Arkimed, natas, visualtricks, cappellaiomatto

Post Reply
  • Advertising
rev
Posts: 27
Joined: Fri Dec 02, 2011 10:36 am

Info nuova interfaccia

Post by rev »

Buongiorno a tutti, ho appena installato la versione R25 di C4D ma ho due problemini...

-non riesco ad eliminare i comandi sul viewport (aggiungo foto)
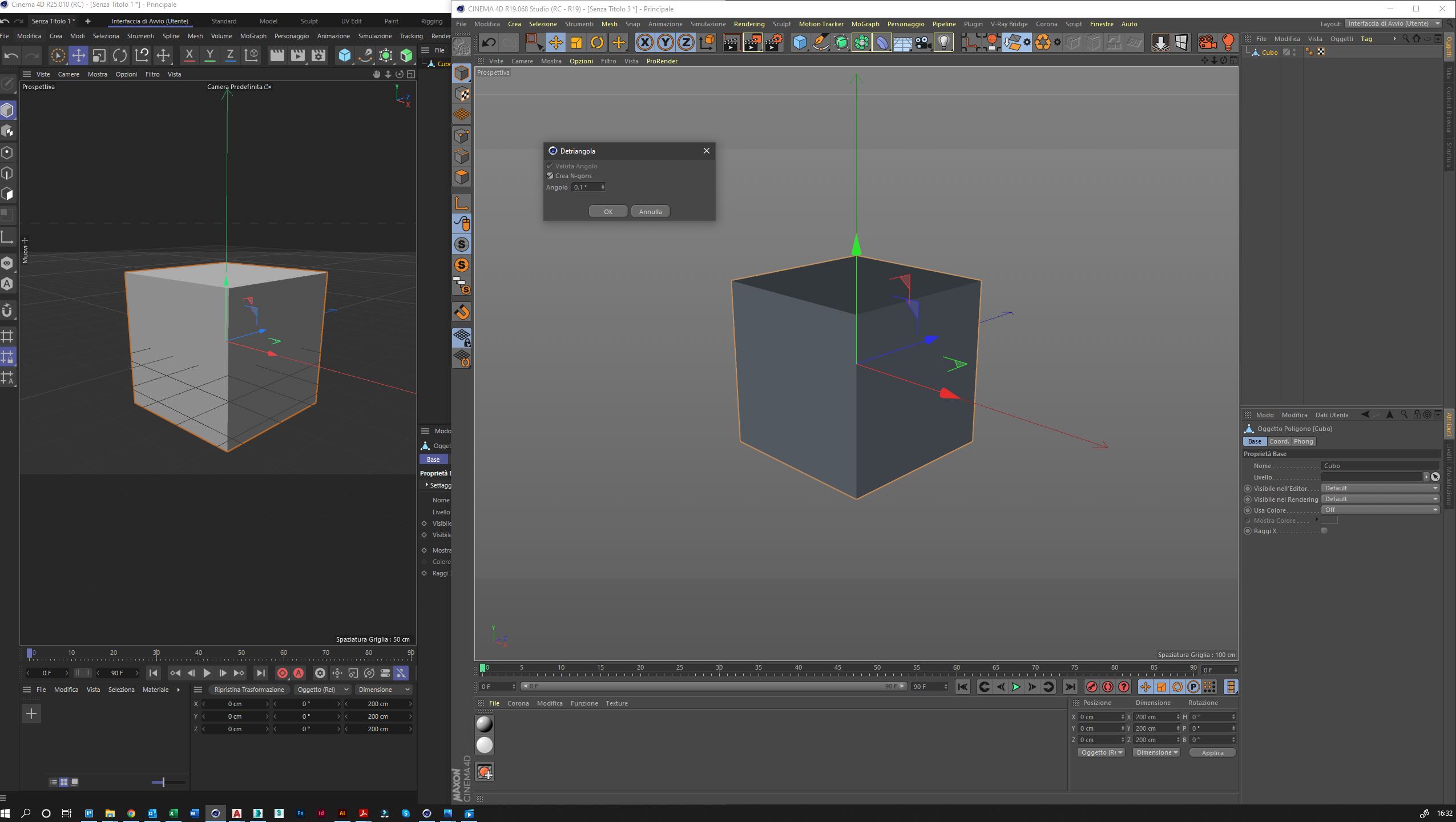
-non riesco a trovare le impostazione del de triangola (foto a confronto con la r19) devo spuntare l'impostazione "Crea N-gons"

spero che qualcuno mi aiuti
grazie mille
Attachments
Cattura2.JPG
Cattura.JPG
Sirio76
Posts: 2652
Joined: Sun Nov 24, 2013 3:24 pm

Re: Info nuova interfaccia

Post by Sirio76 »

Tasto destro, untriangulate e poi ti appaiono le opzioni per gli n-gons:
Schermata 2022-07-01 alle 16.55.19.png
Schermata 2022-07-01 alle 16.55.19.png (296.93 KiB) Viewed 1267 times
Da quì rimuovi la camera:
Schermata 2022-07-01 alle 16.54.16.png
Schermata 2022-07-01 alle 16.54.16.png (155.71 KiB) Viewed 1267 times
rev
Posts: 27
Joined: Fri Dec 02, 2011 10:36 am

Re: Info nuova interfaccia

Post by rev »

grazie mille
  • Advertising
Post Reply