Modificare gli assi di molti oggetti in uniche coordinate
Moderators: Arkimed, natas, visualtricks, cappellaiomatto
-
- Advertising
Modificare gli assi di molti oggetti in uniche coordinate
vorrei capire come modificare gli assi di molti oggetti facendo in modo che abbiano tutti le stesse coordinate senza però che muovano gli oggetti stessi....
esempio: immaginatevi due cubi uno a -200 e l'altro a +200 sul'asse X, se volessi portagli entrambi ad avere 0 sull'asse X, dovrei selezionarli singolarmente e con "usa>modo>attiva assi" attivo inserire la coordinata 0; non posso fare questa cosa se li seleziono entrambi!
stesso dicasi se li rendo entrambi figli di un oggetto con coordinate sull'asse 0... se uso il comado "centro a genitore" mi sposerà ogni oggetto e quindi non solo le coordinate sulle coordinate dell'oggetto padre!
Conoscete qualche metodo (NB: lo devo fare su migliaia di oggetti)
Grazie
- masterzone
- Site Admin
- Posts: 10594
- Joined: Fri Sep 17, 2004 5:34 pm
- Location: Verona
Re: Modificare gli assi di molti oggetti in uniche coordinate
Re: Modificare gli assi di molti oggetti in uniche coordinate
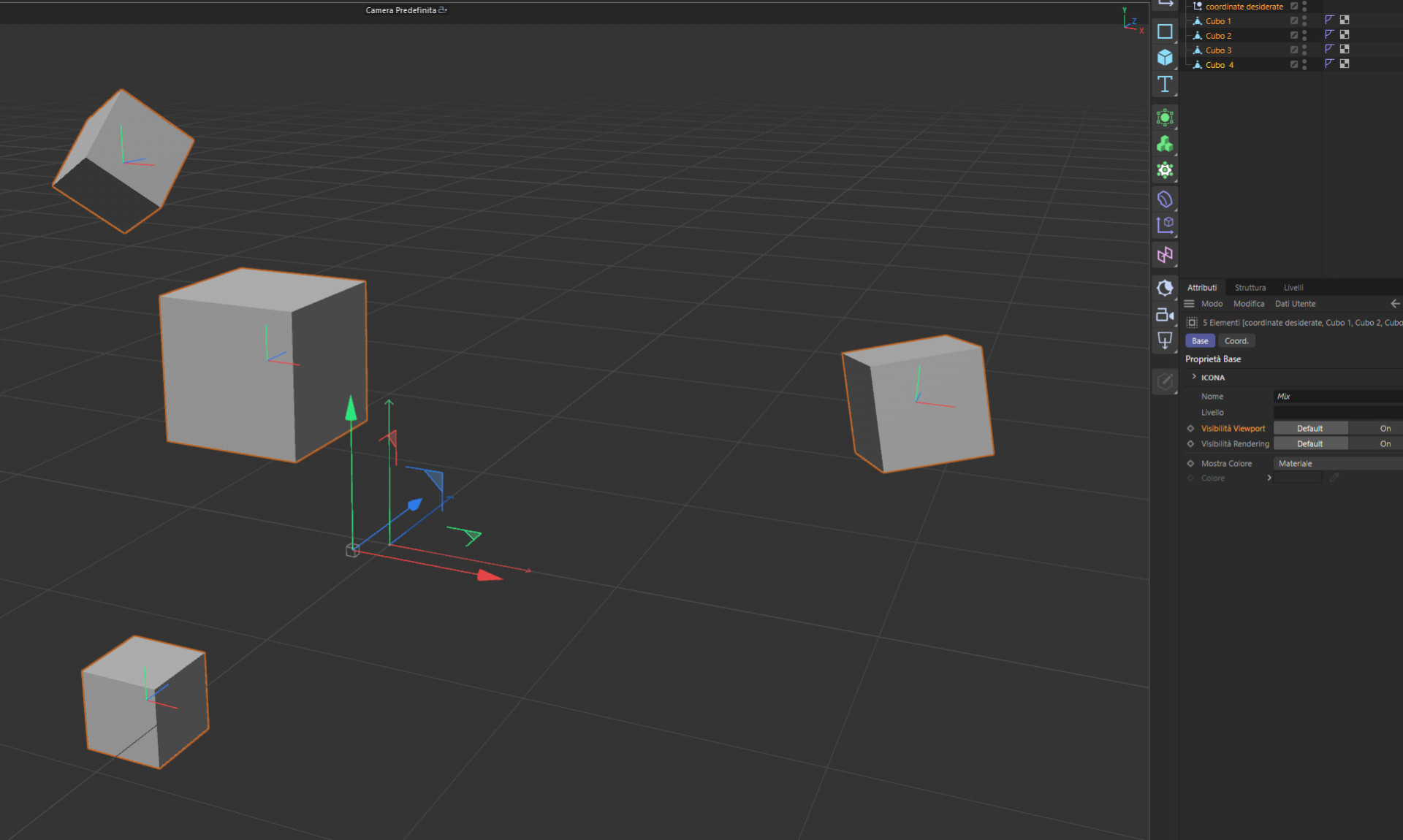
Nel file "image A" come si può notare ho messo dentro 4 cubi di cui i primi 2 hanno anche coordinate modificate rispetto agli oggetti stessi.... vorrei modificare le coordinate di ogni singolo cubo facendo in modo che corrispondano a quelle dell'oggetto nullo poste sullo 0 assoluto senza però che i cubi vengano mossi
Nel file "image B" l'ho fatto ma intervenendo singolarmente su ogni cubo.
Re: Modificare gli assi di molti oggetti in uniche coordinate
Re: Modificare gli assi di molti oggetti in uniche coordinate
1) Connetti tutti gli oggetti
2) Posizioni l'asse dell'oggetto connesso sulle coordinate che vuoi
3) Usi il comando "Gruppo poligoni a oggetti" di fatto è il passaggio inverso del comando connetti.
Dovresti ottenere con 3 passaggi quello che vuoi.
ciao
Re: Modificare gli assi di molti oggetti in uniche coordinate
mi ha risolto un bel po' di lavoro
Grazie
-
- Advertising



FOLLOW US