Prima Animazione

Forum per: Modellazione, Texturing, Animazione, Composting e tutto quello che riguarda il normale utilizzo di Cinema4D.

Moderators: Arkimed, natas, visualtricks, cappellaiomatto

Post Reply
  • Advertising
luponew
Posts: 5
Joined: Tue May 20, 2008 1:18 am

Prima Animazione

Post by luponew »

Salve ragazzi,
il mio primo lavoro con Cinema 4D...

http://www.vikyproduction.com/metal_box.html
:D
User avatar
_kino_
Posts: 1737
Joined: Fri May 23, 2008 10:13 am
Location: Genova

Re: Prima Animazione

Post by _kino_ »

per essere il primo lavoro è carino veramente, complimenti...

la musica è azzeccata molto con il tipo di ambientazione e con i movimenti, la camera andrebbe un pò ritoccata, lo zoom sugli schermi lo rivedrei completamente, come andrei ad aggiustare il cubo che c'è all'inizio e quelli che cadono dall'alto.
nel complesso l'idea mi piace, c'è da lavorarci un pò ma ripeto per essere la prima è veramente carina.

ciao

_kino_
_il passato è tutto ciò sul quale da un lato i documenti dall'altro la memoria sono d'accordo_
User avatar
3dr
Posts: 361
Joined: Sat May 17, 2008 3:33 pm
Location: Pescara

Re: Prima Animazione

Post by 3dr »

ma solo i miei primi lavori erano delle schifezze informi?
Basta poco...Che ce vò?!
luponew
Posts: 5
Joined: Tue May 20, 2008 1:18 am

Re: Prima Animazione

Post by luponew »

_kino_ wrote:per essere il primo lavoro è carino veramente, complimenti...

la musica è azzeccata molto con il tipo di ambientazione e con i movimenti, la camera andrebbe un pò ritoccata, lo zoom sugli schermi lo rivedrei completamente, come andrei ad aggiustare il cubo che c'è all'inizio e quelli che cadono dall'alto.
nel complesso l'idea mi piace, c'è da lavorarci un pò ma ripeto per essere la prima è veramente carina.

ciao

_kino_
-------------------------------------------------------------

Grazie per la risposta....
i movimenti della camera in verità sono volutamente "amatoriali" :)
Nel senso che volevo dare un movimento di incursione più che di ripresa logica...
Ma forse l'effetto è "troppo" riuscito... Cmq ci lavorerò ancora e grazie per i suggerimenti.
Ciao
luponew
User avatar
_kino_
Posts: 1737
Joined: Fri May 23, 2008 10:13 am
Location: Genova

Re: Prima Animazione

Post by _kino_ »

si esatto, hai centrato, per quanto i movimenti debbano essere da incursione ci sono alcune cose che vanno fluidificate e rese un pò meno incursive!!!
agli oggetti in caduta prova a date il tag blur e meno frame di entrata renderà meglio l'idea!
ti seguo

ciao

_kino_
_il passato è tutto ciò sul quale da un lato i documenti dall'altro la memoria sono d'accordo_
luponew
Posts: 5
Joined: Tue May 20, 2008 1:18 am

Re: Prima Animazione

Post by luponew »

_kino_ wrote:si esatto, hai centrato, per quanto i movimenti debbano essere da incursione ci sono alcune cose che vanno fluidificate e rese un pò meno incursive!!!
agli oggetti in caduta prova a date il tag blur e meno frame di entrata renderà meglio l'idea!
ti seguo

ciao

_kino_

allora scusami se ne approfitto...
come si applica il tag blur agli oggetti?
luponew
User avatar
_kino_
Posts: 1737
Joined: Fri May 23, 2008 10:13 am
Location: Genova

Re: Prima Animazione

Post by _kino_ »

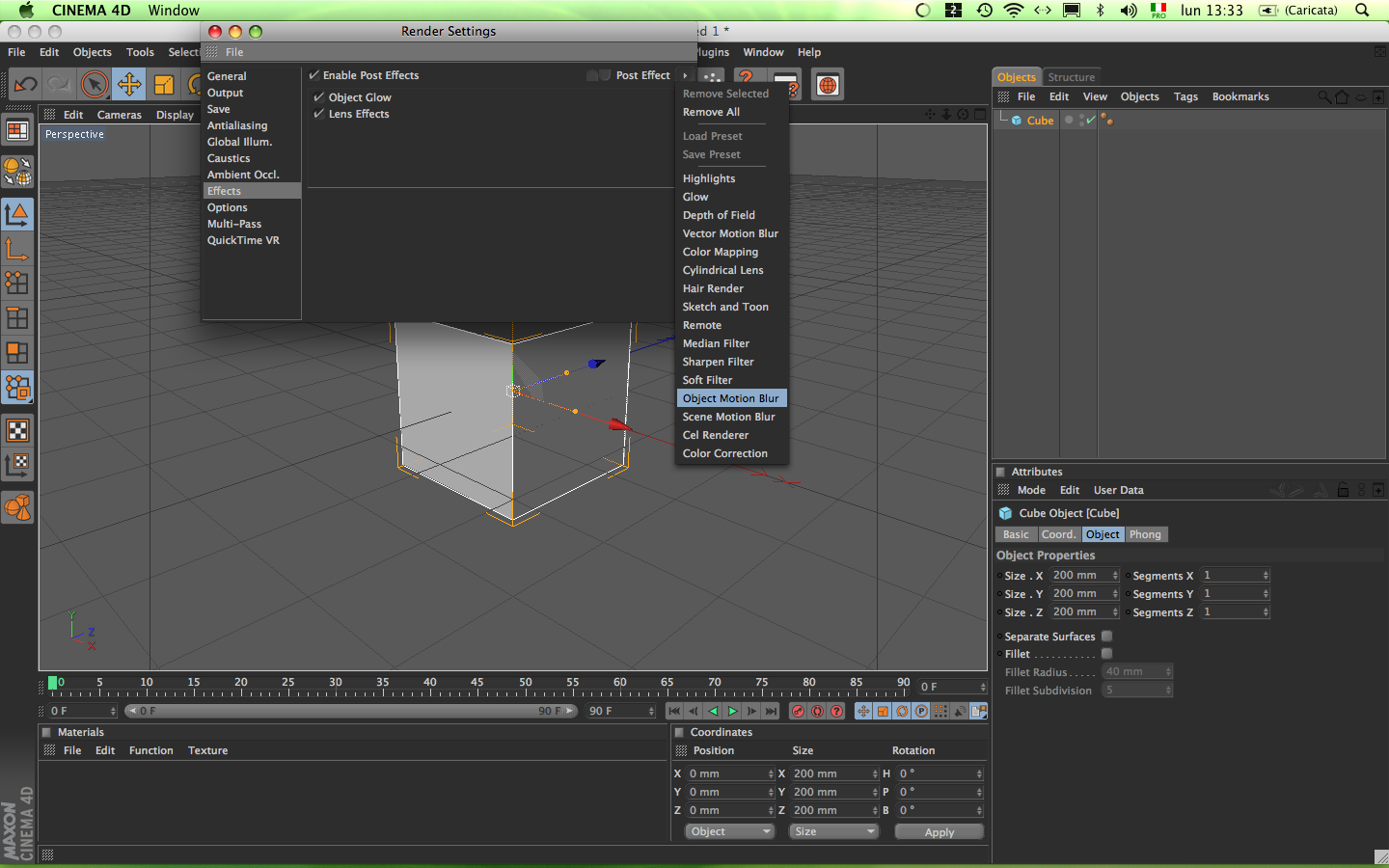
:) in generale si applica il tag blur all'oggetto e poi ti devi ricordare di spillare l'opzione di render effect...ti allego le immagini.

ciao

_kino_
Attachments
opzione di render
opzione di render
tag_motion Blur
tag_motion Blur
_il passato è tutto ciò sul quale da un lato i documenti dall'altro la memoria sono d'accordo_
  • Advertising
Post Reply