_creare materiali vray_

Forum dedicato a tutti i motori di rendering come Vray, Corona, Octane, RedShift, inserite i vostri rendering e postate le vostre problematiche.

Moderators: Arkimed, natas, visualtricks, cappellaiomatto

Post Reply
  • Advertising
theone
Posts: 8
Joined: Wed Sep 24, 2008 9:24 pm

_creare materiali vray_

Post by theone »

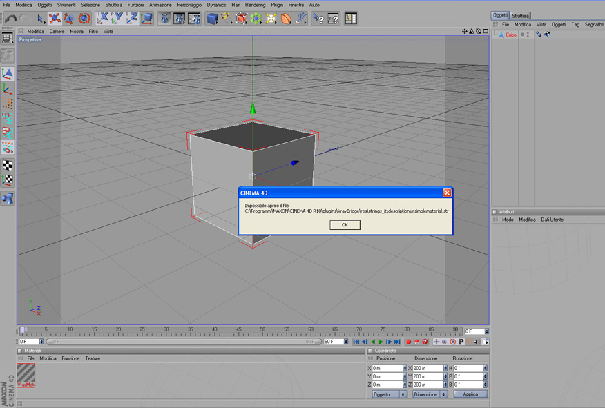
ciao a tutti, sto cercando di realizzare materiali in vray ma appena ci provo mi dice impossibile aprire il file!
invece riesco a convertire un materiale semplice di cinema in uno vray ma se provo a fare doppio clic per modificarlo si presenta il solito problema "impossibile aprire il file".
In cosa sbaglio?
grazie
User avatar
esablone
Moderatore
Posts: 2088
Joined: Tue Feb 28, 2006 3:04 pm
Location: Pescara

Re: _creare materiali vray_

Post by esablone »

potresti essere piu preciso, Sinceramente è la prima volta che sento una cosa similie....

Ettore.
theone
Posts: 8
Joined: Wed Sep 24, 2008 9:24 pm

Re: _creare materiali vray_

Post by theone »

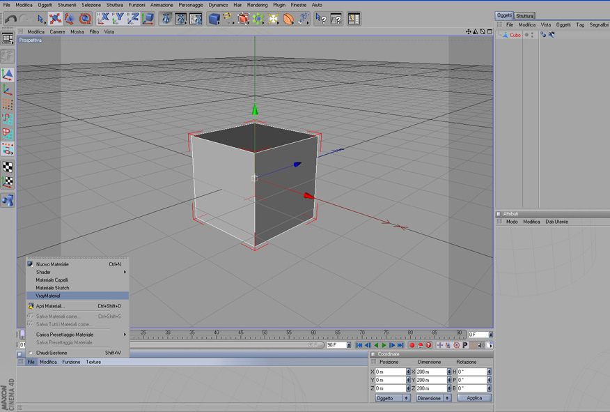
ciao ettore,ti allego l'immagine per essere il più chiaro possibile.
Attachments
vray2.jpg
vray1.jpg
User avatar
esablone
Moderatore
Posts: 2088
Joined: Tue Feb 28, 2006 3:04 pm
Location: Pescara

Re: _creare materiali vray_

Post by esablone »

Riinstalla vray... c'è qualcosa che non trova.

Ettore.
  • Advertising
Post Reply