Problema con Loft Nurbs

Forum per: Modellazione, Texturing, Animazione, Composting e tutto quello che riguarda il normale utilizzo di Cinema4D.

Moderators: Arkimed, natas, visualtricks, cappellaiomatto

Post Reply
  • Advertising
User avatar
simom85@hotmail.com
Posts: 198
Joined: Fri Oct 03, 2008 4:25 pm

Problema con Loft Nurbs

Post by simom85@hotmail.com »

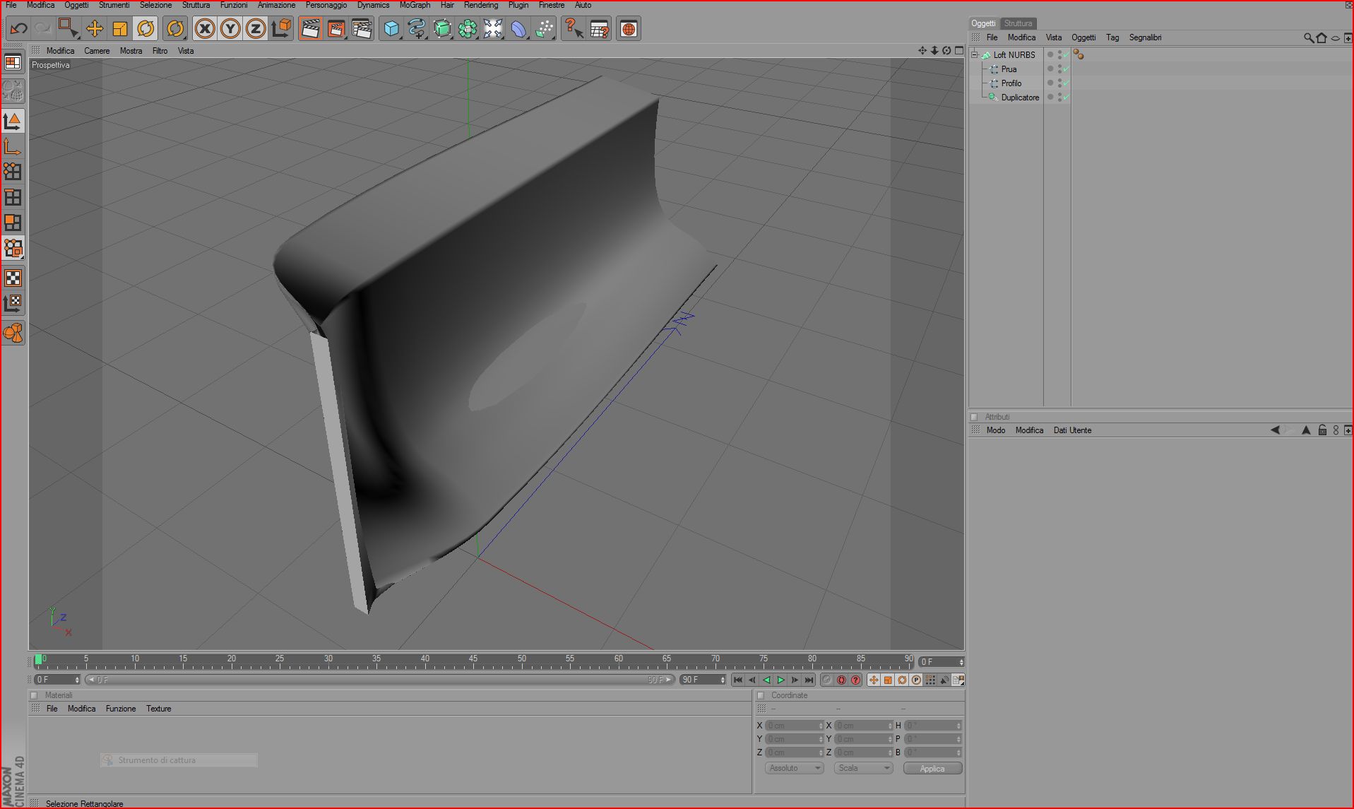
Ciao ragazzi. Avete idea sul perchè questo semplice loft nurbs presenti problemi sul centro (è una barca) e sulla parte alta della prua... si crea uno strano groviglio...
Attachments
Problema barca.JPG
  • Advertising
Post Reply