Catena su spline

Forum per: Modellazione, Texturing, Animazione, Composting e tutto quello che riguarda il normale utilizzo di Cinema4D.

Moderators: Arkimed, natas, visualtricks, cappellaiomatto

  • Advertising
User avatar
ste090
Posts: 1013
Joined: Tue Jul 04, 2006 1:00 pm
Location: Torino

Catena su spline

Post by ste090 »

ciao a tutti ho un gran dubbio... :?
come faccio a creare una catena che segua il percorso della spline?
ho provato con allinea spline e il duplica ma non sono riuscito a tirar fuori qualcosa...

allego anche la scena... :D

grazie mille a tutti!!!
Attachments
catena.rar
(9.76 KiB) Downloaded 48 times
catena.jpg
User avatar
nexzac
Posts: 4888
Joined: Wed Dec 03, 2008 4:08 pm
Location: Milano

Re: Catena su spline

Post by nexzac »

Ciao, hai provato con mograph?
Image
"if you can't explain it simply, you don't understand it well enough"
User avatar
ste090
Posts: 1013
Joined: Tue Jul 04, 2006 1:00 pm
Location: Torino

Re: Catena su spline

Post by ste090 »

ehm no... ma proprio non saprei da dove iniziare! :( :(
mi puoi mica dire come fare?
User avatar
aledylan
Posts: 255
Joined: Thu May 29, 2008 4:44 pm

Re: Catena su spline

Post by aledylan »

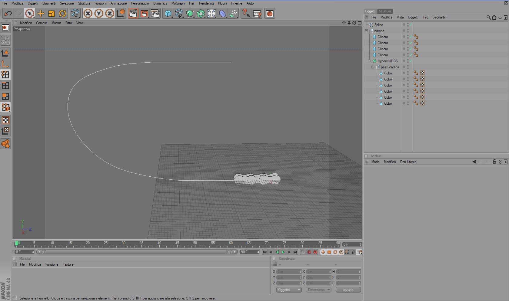
MI permetto di proporti un sistema fatto con l'ausilio di Mograph, fatto da ELDERAN :o :o :o


Praticamente basta creare la spline come vuoi tu, e metterla negli attributi della SPLINE EFFACTOR e del CLONER

Poi Modificando il numero di cloni a seconda della lunghezza, puoi modificare la spline e quindi la forma della catena, in tempo reale... Dando anche un occhio alle maniglie dei punti della spline, per allineare bene gli elementi della catena all'inizio ed alla fine

Non so se ti servirà per ambientare la 500, ma se è così ti faccio di nuovo i complimenti... E' una bomba!!! come tutte le tue macchine del resto!!! :D :D :D
Attachments
Catena.rar
(8.03 KiB) Downloaded 71 times
La Legge è uguale per tutti....ma per alcuni è più uguale
User avatar
andream
Posts: 466
Joined: Fri May 05, 2006 10:16 am
Location: Avezzano (AQ)

Re: Catena su spline

Post by andream »

aledylan wrote:MI permetto di proporti un sistema fatto con l'ausilio di Mograph, fatto da ELDERAN :o :o :o


Praticamente basta creare la spline come vuoi tu, e metterla negli attributi della SPLINE EFFACTOR e del CLONER

Poi Modificando il numero di cloni a seconda della lunghezza, puoi modificare la spline e quindi la forma della catena, in tempo reale... Dando anche un occhio alle maniglie dei punti della spline, per allineare bene gli elementi della catena all'inizio ed alla fine

Non so se ti servirà per ambientare la 500, ma se è così ti faccio di nuovo i complimenti... E' una bomba!!! come tutte le tue macchine del resto!!! :D :D :D
ciao aledylan....siccome la catena serve a me che sto aiutando ste090 a fare l'ambientazione per la sua 500 abarth mi potresti fare l'esempio della catena con quella postata da ste090 al primo post(c'è il file .c4d che si scarica)....io ho provato ma non sono riuscito a farli congiungere bene!!!grazie andream
sono anche un compositore musicale....collaboro da due anni con il C4Dteam, (http://www.c4dteam.com/dblog/)...ho infatti fatto la colonna sonora per GRANDIZER RETURN,FLOP 007 e GRANDIZER ARCH ENEMY...
User avatar
aledylan
Posts: 255
Joined: Thu May 29, 2008 4:44 pm

Re: Catena su spline

Post by aledylan »

Non è perfetta in alcuni punti, ma spero che vi possa andare a genio :? :?
Attachments
catena_2.rar
(13.27 KiB) Downloaded 80 times
La Legge è uguale per tutti....ma per alcuni è più uguale
User avatar
andream
Posts: 466
Joined: Fri May 05, 2006 10:16 am
Location: Avezzano (AQ)

Re: Catena su spline

Post by andream »

aledylan grazie mille....fantastico il tuo risultato,va piu' che bene per quello che mi serve...
un ultima cosa...absta che cambio la spline ie il gioco è fatto?
sono anche un compositore musicale....collaboro da due anni con il C4Dteam, (http://www.c4dteam.com/dblog/)...ho infatti fatto la colonna sonora per GRANDIZER RETURN,FLOP 007 e GRANDIZER ARCH ENEMY...
User avatar
aledylan
Posts: 255
Joined: Thu May 29, 2008 4:44 pm

Re: Catena su spline

Post by aledylan »

Cambiando la spline, con una si uguale lunghezza, va già a posto da sola. ma dato che cambiarle con una di uguale lunghezza è praticamente impossibile, bisogna giocare con i numeri di cloni nell modificatore "verde" di mograph egiocare con i parametri di "START" ed "END" degli "EFFECTOR"
La Legge è uguale per tutti....ma per alcuni è più uguale
User avatar
andream
Posts: 466
Joined: Fri May 05, 2006 10:16 am
Location: Avezzano (AQ)

Re: Catena su spline

Post by andream »

aledylan wrote:Cambiando la spline, con una si uguale lunghezza, va già a posto da sola. ma dato che cambiarle con una di uguale lunghezza è praticamente impossibile, bisogna giocare con i numeri di cloni nell modificatore "verde" di mograph egiocare con i parametri di "START" ed "END" degli "EFFECTOR"
grazie ho capito....infatti ho fatto alcune prove e su per giu' so come mi devo muovere...spero di riuscirci!!!
grazie ancora
sono anche un compositore musicale....collaboro da due anni con il C4Dteam, (http://www.c4dteam.com/dblog/)...ho infatti fatto la colonna sonora per GRANDIZER RETURN,FLOP 007 e GRANDIZER ARCH ENEMY...
User avatar
aledylan
Posts: 255
Joined: Thu May 29, 2008 4:44 pm

Re: Catena su spline

Post by aledylan »

Prego, e un grazie anche ad ELDERAN. è suo il sistema.

Quando posso essere utile, lo faccio sempre molto volentieri!! :D :D :D

Buon Lavoro!! :)
La Legge è uguale per tutti....ma per alcuni è più uguale
  • Advertising
Post Reply