Aiuto booleana

Forum per: Modellazione, Texturing, Animazione, Composting e tutto quello che riguarda il normale utilizzo di Cinema4D.

Moderators: Arkimed, natas, visualtricks, cappellaiomatto

Post Reply
  • Advertising
cshopmio
Posts: 40
Joined: Fri Feb 18, 2005 3:21 pm

Aiuto booleana

Post by cshopmio »

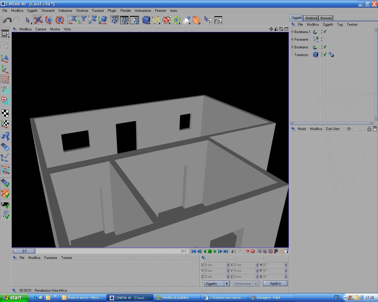
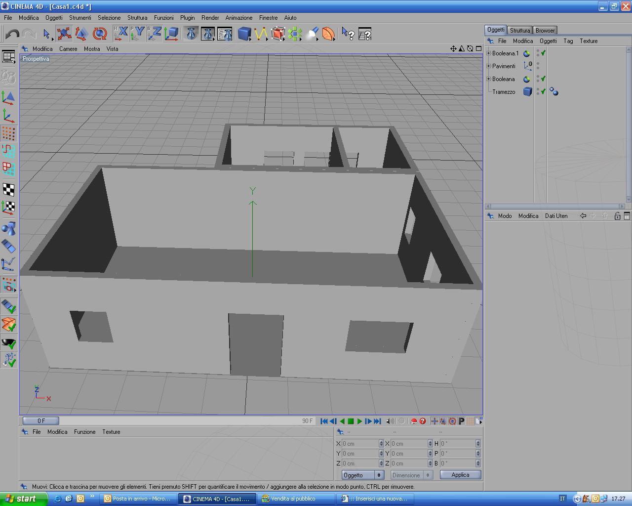
Ho dei problemi, sto facendo per la prima volta un mio progetto, non riesco a fare le finestre tra le due parti di casa che ho affiancato, ho usato due spline con un estrusione per fare le mura, le booleane mi fanno le finestre, ma nel mezzo dove devo fare le porte buca solo da un lato, spero di essere stato chiaro, allego foto.
Attachments
boleana.JPG
vistafrontale.JPG
vistaretro.JPG
cshopmio
Posts: 40
Joined: Fri Feb 18, 2005 3:21 pm

Post by cshopmio »

Ho risolto da solo grazie.
  • Advertising
Post Reply