Boleane: unione ?

Forum per: Modellazione, Texturing, Animazione, Composting e tutto quello che riguarda il normale utilizzo di Cinema4D.

Moderators: Arkimed, natas, visualtricks, cappellaiomatto

Post Reply
  • Advertising
tosimau
Posts: 4
Joined: Fri Mar 04, 2005 12:48 am

Boleane: unione ?

Post by tosimau »

Come posso unire due corpi in maniera che eventuali facce complanaari si uniscano eliminando gli spigoli intermedi? Mi pare che Cinema gestisca solo le sottrazioni .........
Esportando da Allplan le pareti diventano entità autonome, e quando uso Sketch mi vengono rappresentate anche gli spigoli coincidenti, magari lungo una parete :-(
User avatar
zurzolo
Posts: 131
Joined: Sun Oct 24, 2004 6:23 pm
Location: Torino

Post by zurzolo »

Cinema gestisce anche le unioni, con una booleana di tipo unione, non capisco il tuo problema, puoi postare uno screen????
--------------------------------
Avrò chiuso la macchina?
-------------------------------------
V.@rt
tosimau
Posts: 4
Joined: Fri Mar 04, 2005 12:48 am

Post by tosimau »

zurzolo wrote:Cinema gestisce anche le unioni, con una booleana di tipo unione, non capisco il tuo problema, puoi postare uno screen????
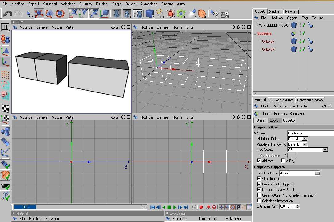
Premetto che non é molto che uso Cinema.... magari é una banalità....
Con programmi cad la boleana crea un oggetto "nuovo" dove le facce complanari vengono realmente unite, non mi sembra che con Cinema si possa ottenere la stessa cosa, e Schetc "se ne accorge" visualizzando anche gli spigoli che in una unione dovrebbero a scomparire, insomma per semplificare come unisco i due cubi di sinistra in maniera che vengano renderizzati come un unico parallelepipedo (tipo quello di destra)?
Grazie anticipato per l'aiuto ;-)
Attachments
Cattura.jpg
User avatar
zurzolo
Posts: 131
Joined: Sun Oct 24, 2004 6:23 pm
Location: Torino

Post by zurzolo »

Potresti provare con il comando proietta..............anche se non so il tio esatto di combinazione che ti serve..............
--------------------------------
Avrò chiuso la macchina?
-------------------------------------
V.@rt
  • Advertising
Post Reply