materiali con cinema 4d

Forum per: Modellazione, Texturing, Animazione, Composting e tutto quello che riguarda il normale utilizzo di Cinema4D.

Moderators: Arkimed, natas, visualtricks, cappellaiomatto

Post Reply
  • Advertising
User avatar
arcnello
Posts: 3235
Joined: Wed Jun 07, 2006 2:59 pm
Location: riviera di ponente

Re: materiali con cinema 4d

Post by arcnello »

se hai due solidi, uno fatto con cinema ed uno importato, teoricamente non dovrebbe esserci differenza quando applichi il materiale
potresti postare un esempio ? una schermata del modello dove si veda il problema
altrimenti non capisco dove non funzioni
ciao______
User avatar
esablone
Moderatore
Posts: 2088
Joined: Tue Feb 28, 2006 3:04 pm
Location: Pescara

Re: materiali con cinema 4d

Post by esablone »

secondo me dipende dalla mappatura che hai impostato... controlla e metti cubica...

Ettore.
User avatar
arcnello
Posts: 3235
Joined: Wed Jun 07, 2006 2:59 pm
Location: riviera di ponente

Re: materiali con cinema 4d

Post by arcnello »

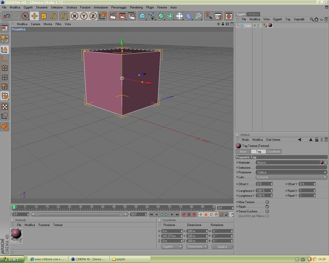
quando assegni la tua texture al solido, in questo caso controlla che sia proiezione CUBICA (ATTRIBUTI - Tag - proiezione)
controlla come dice Ettore se il problema puo' essere risolto con questo accorgimento
ciao______
Attachments
cubica.jpg
User avatar
esablone
Moderatore
Posts: 2088
Joined: Tue Feb 28, 2006 3:04 pm
Location: Pescara

Re: materiali con cinema 4d

Post by esablone »

una bella letturina al manuale non guasta mai, si trova in rete un guida chiamata "primi passi cinema4d" inizia da lì per avere un preambolo...

Ettore.
  • Advertising
Post Reply