Rivestimento di facciata metallico
Moderators: Arkimed, natas, visualtricks, cappellaiomatto
-
- Advertising
-
geometra84
- Posts: 1
- Joined: Mon Jun 23, 2008 11:59 am
Rivestimento di facciata metallico
Si chiama GKD Gebr Kufferath AG OMEGA 1520
dovrebbe essere semplice, ma essendo alle prime armi, mi trovo in difficoltà
- Attachments
-
- rivestimento-di-facciata-in-maglia-metallica-162203.jpg (23.66 KiB) Viewed 1237 times
Re: Rivestimento di facciata metallico
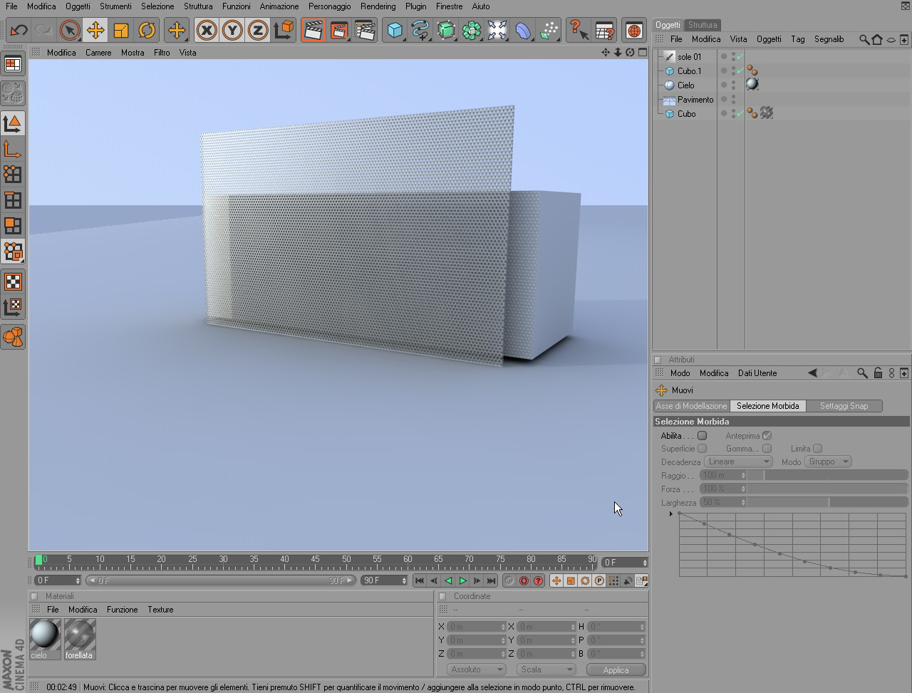
è semplice, nel canale alpha selezioni in texture - superfici - ripeti e calibri i parametri affinchè gli esagoni ti diano la trasparenza
ti allego l'esempio
ciao____
Re: Rivestimento di facciata metallico
ciao______
- Attachments
-
- alpha.jpg (42.74 KiB) Viewed 1215 times
-
- ripeti.jpg (55.06 KiB) Viewed 1215 times
Re: Rivestimento di facciata metallico
-
- Advertising



FOLLOW US