sfondo render

Forum per: Modellazione, Texturing, Animazione, Composting e tutto quello che riguarda il normale utilizzo di Cinema4D.

Moderators: Arkimed, natas, visualtricks, cappellaiomatto

  • Advertising
User avatar
Mel88
Posts: 317
Joined: Mon Nov 30, 2009 4:07 pm
Location: Locarno, Switzerland

sfondo render

Post by Mel88 »

Rieccomi salve!!

volevo chieedere una cosa, io ho una scena di una villa che affaccia su un lago abbastanza in collina...vorrei che dalle mie vetrate si vedesse questo panorma,
cosi ho creato l'oggetto sfondo ci ho applicato un materiale che come tex ha questa foto del panorama... ma la mia scena è ruotata troppo in alto (o l'immagine troppo in basso)... cioè l'angolo di veduta è diverso...

come posso ruotare lo sfondo per metterlo che coincida con la mia scena?

grazie!! :)
User avatar
renxo
Posts: 2256
Joined: Mon May 19, 2008 10:47 am

Re: sfondo render

Post by renxo »

ciao

guarda, nei canali di cinema4d cè nè uno chiamato "ambiente" o "environment", se ci carichi dentro la tua immagine, cinema4d emulerà l'ambiente circostante, anche se in effetti non cè.

penso sia la cosa migliore, in questo caso!
ciao
Renxo
User avatar
Mel88
Posts: 317
Joined: Mon Nov 30, 2009 4:07 pm
Location: Locarno, Switzerland

Re: sfondo render

Post by Mel88 »

renxo wrote:ciao

guarda, nei canali di cinema4d cè nè uno chiamato "ambiente" o "environment", se ci carichi dentro la tua immagine, cinema4d emulerà l'ambiente circostante, anche se in effetti non cè.

penso sia la cosa migliore, in questo caso!
ciao
Renxo
pero' non dev esserci l'oggetto cielo...giusto?
User avatar
happyman
Posts: 162
Joined: Sun May 18, 2008 12:23 am
Location: Genova

Re: sfondo render

Post by happyman »

Mel88 wrote:......cosi ho creato l'oggetto sfondo ci ho applicato un materiale che come tex ha questa foto del panorama... ma la mia scena è ruotata troppo in alto (o l'immagine troppo in basso)... cioè l'angolo di veduta è diverso...

come posso ruotare lo sfondo per metterlo che coincida con la mia scena?

grazie!! :)
Ciao, se modifichi i parametri di offset x e y, puoi spostare la tex.
io userei solo l'oggetto cielo con la tex.

Ciao
happyman
Attachments
Immagine.JPG
Immagine.JPG (21.42 KiB) Viewed 1348 times
User avatar
Mel88
Posts: 317
Joined: Mon Nov 30, 2009 4:07 pm
Location: Locarno, Switzerland

Re: sfondo render

Post by Mel88 »

si ma...viene tirata... quale settaggio devo mettere? proiezione sferica, mappatura, cilindrica........ ?
User avatar
nexzac
Posts: 4888
Joined: Wed Dec 03, 2008 4:08 pm
Location: Milano

Re: sfondo render

Post by nexzac »

l'oggetto sfondo nn viene praticamente calcolato nel render.....ma ti riempie solo quello che altrimenti senza un cielo sarebbe l'alpha....quindi nn ti serve in questo caso...(lo puoi usare se vuoi fare un fotoinserimento)

l'oggetto cielo nel tuo caso ti potrebbe servire se vuoi illuminare la scena con il sole ed il cielo di cinema, oppure senza il sole di cinema ma con una luce tua e la texture dell'ambiente nel canale luminanza, x mantenere nel tuo render + o - la stessa illuminazione che hai nella foto...

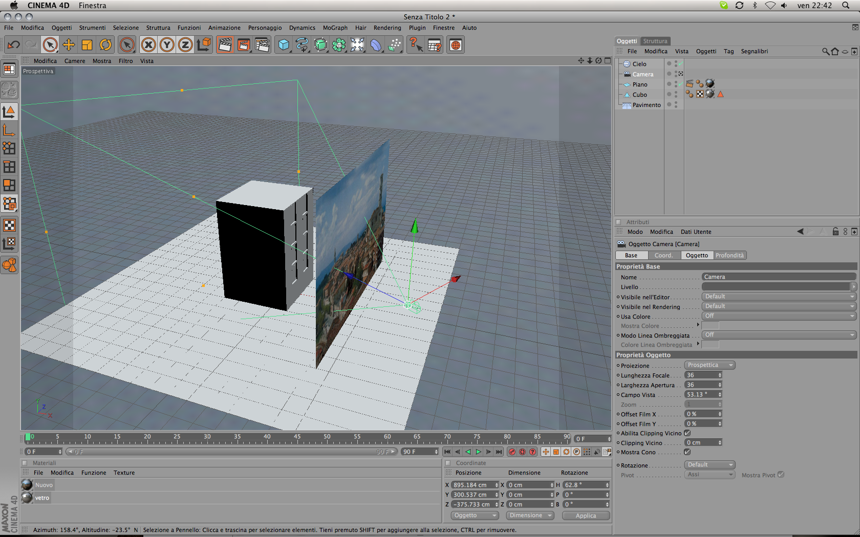
io x le riflessioni nei vetri metterei un piano davanti alla villa con applicata la tua foto...potresti aver bisogno di aggiungergli un tag compositing o x nn farlo vedere dalla camera o x nn fargli proiettare le ombre....oppure entrambi ti posto un esempio

:)
Attachments
Immagine 20.png
Immagine 21.png
Image
"if you can't explain it simply, you don't understand it well enough"
User avatar
Mel88
Posts: 317
Joined: Mon Nov 30, 2009 4:07 pm
Location: Locarno, Switzerland

Re: sfondo render

Post by Mel88 »

quello che intendevo io era una visuale dal interno verso l'esterno? posso in ogni caso provare con la tua tecnica dovrebbe andare grazie ora provo!! :)
User avatar
nexzac
Posts: 4888
Joined: Wed Dec 03, 2008 4:08 pm
Location: Milano

Re: sfondo render

Post by nexzac »

Ahhhh allora se la visuale è dall'interno nel tag compositing nn spuntare l'opzione che nasconde l'oggetto alla camera...se no nn si vede :)
Image
"if you can't explain it simply, you don't understand it well enough"
User avatar
Mel88
Posts: 317
Joined: Mon Nov 30, 2009 4:07 pm
Location: Locarno, Switzerland

Re: sfondo render

Post by Mel88 »

quindi in poche parole che oggetti/impostazioni/ecc... devo adottare?

ho provato con la tua tecnica ma l'immagine è piccola...

ti allego l immagine
Attachments
Foto0570.jpg
User avatar
arcnello
Posts: 3235
Joined: Wed Jun 07, 2006 2:59 pm
Location: riviera di ponente

Re: sfondo render

Post by arcnello »

regola l'output del render con le stesse dimensioni della tua immagine
crea l'oggetto sfondo e applica la foto
ciao_________
  • Advertising
Post Reply