Primo WIP che posto..vediamo da dove cominciare..allora..
da sempre impressionato dal grande genio di Leonardo..ora che mi sento un po' più sicuro nell'uso di questo bellissimo programma pensavo di creare qualche modello 3D delle macchine da lui ideate..l'idea era comunque di iniziare da una che mi sembra abbastanza semplice per poi magari addentrarmi in qualcosa di più complesso..
la mia prima opera sarà quindi dedicata alla Bombarda navale..simile al suo modello di carro armato ma dotata di pale per muoversi appunto tra i flutti.. ..beh che dire..sono riscito a trovar solo qualche immagine ma dovrebbero esser sufficenti almeno per iniziare..l'idea di base era quella di creare un "blocco" e moltiplicarlo con mograph2 visto che il modello è comunque tondo..ora al lavoro e ci risentiamo al primo up..
ps..l'idea era poi di animare il tutto per creare un breve video che mostrasse uno spaccato delle singole parti..su questo però sono ancora incerto..anche per quanto riguarda il metodo da utilizzare quindi vi infastidirò con le mie domande in corso d'opera.. :D
Ti seguo, visto che stavo meditando anch'io di modellare qualcosa di Leonardo! Io non userei MoGraph per duplicare i "blocchi" (anche se è possibile), ma più semplicemente li duplicherei kungo una Spline cerchio: forse più gestibile che non usando il Cloner di MoGraph. Cmq la scelta è tua e ambedue sono valide. Posta dei wip........
alla spline cerchio non avevo pensato..grazie per il suggerimento..credo che procederò così anche perchè con mograph ho già trovato qualche "intoppo"..come dicevi giustamente è meno gestibile.. ..
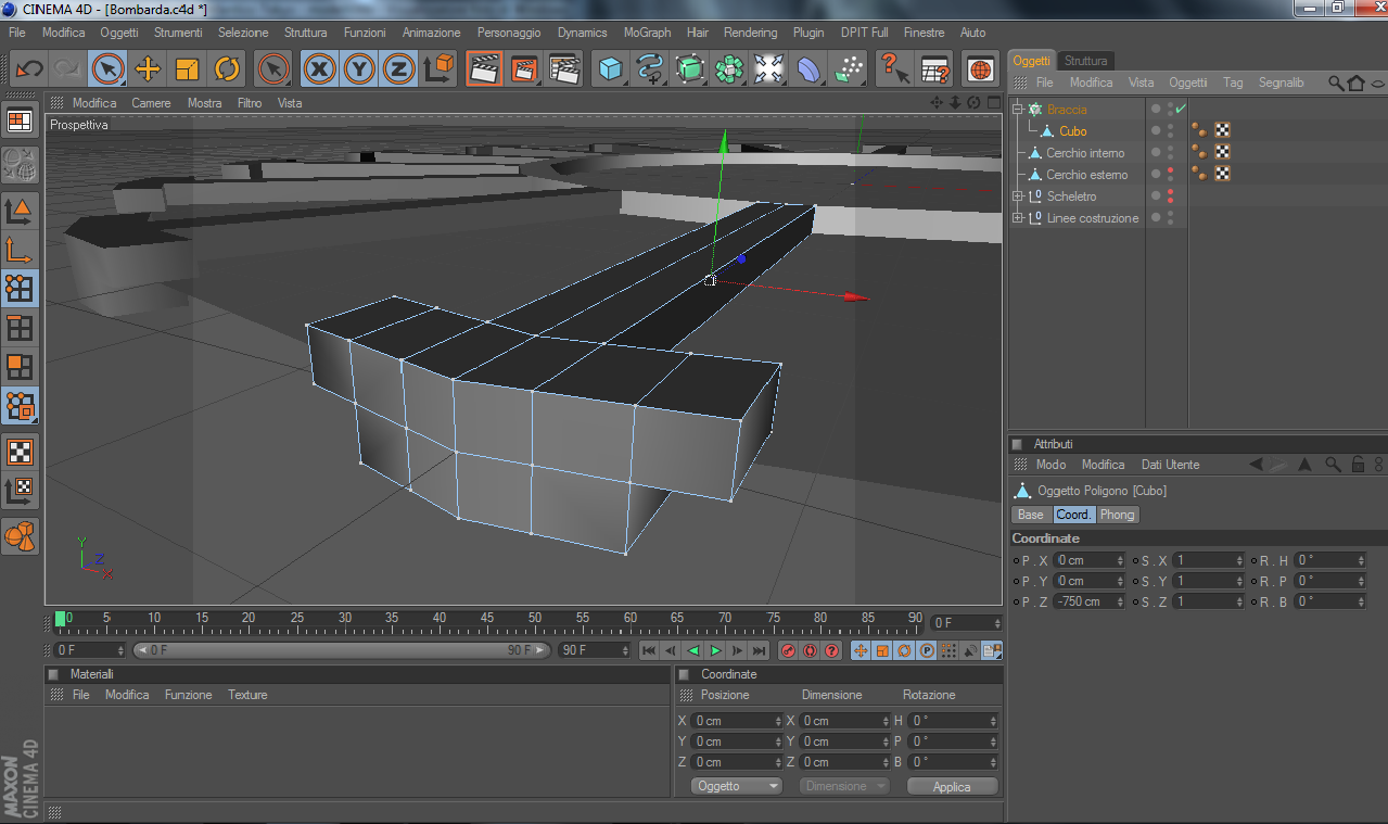
comunque..ecco un piccolo up..modellate le connessioni tra cerchio interno ed esterno..manca solo da smussare gli angoli..
ok..innanzitutto grazie per il sostegno ..con un po di lavoro sono arrivato qui..ho completato quella che si potrebbe definire "struttura portante principale".. :D
per schierarlo utilizzerei lo strumento schiera...sta venendo molto bene!ricordati di tenere una modellazione pulita perche con così tanti oggetti,se si sbaglia qualcosa è un casino <--lo posso dire almeno qsto si?
si si..sto cercando di tenerla il più pulita possibile..ma comunque grazie per il consiglio..ho provato con MoGraph e con schiera ma non riuscivo ad aver il controllo desiderato..probabilmente per una mia incapacità nell'uso dei 2 comandi..quindi ho optato per una copia e rotazione intorno a un oggetto nullo con coordinate 0,0,0..un metodo forse un po' macchinoso ma con cui mi trovo meglio ..se avete qualche altra idea è in ogni caso bene accetta..
bellissima idea andi! mi piace il genere, il grande Leonardo e lo spirito con cui sei partito!!
Personalmente, quando possibile, preferisco usare mograph, forse un po' lento da capire a volte...e a fargli fare quello che dico io ancora mi capita di impazzirci....ma credo che tenga la scena più leggera, almeno in fase di modellazione...
ti seguo :D :D
"if you can't explain it simply, you don't understand it well enough"
FOLLOW US