scomporre una forma creata da più oggetti - allinea spline
Moderators: Arkimed, natas, visualtricks, cappellaiomatto
-
- Advertising
scomporre una forma creata da più oggetti - allinea spline
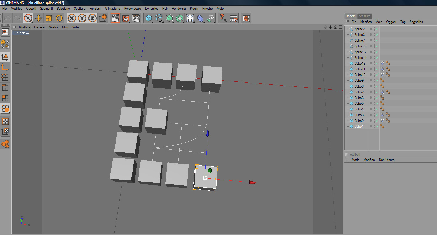
Allego un test che ho fatto utilizzando il tag allinea a spline.
Però anche se in effetti ottengo il risultato che vorrei, è parecchio macchinoso.
Questo test poi dovrei applicarlo ad un gruppo di quasi 300 oggetti e se devo creare un percorso spline per ogni singolo oggetto diventa l'infinito...
Magari nei moduli aggiuntivi?
Io vorrei che un gruppo di oggetti che creano una forma si riposizionassero su altre coordinate per ricrearne un'altra come per efftto di una calamita e, ancor meglio, senza collisione tra loro.
- Attachments
-
- eln-allinea-spline.zip
- video avi
- (91.61 KiB) Downloaded 56 times
-
- eln-allinea-spline.gif (38.65 KiB) Viewed 554 times
-
- Advertising



FOLLOW US