aiuto proprietà cubo

Forum per: Modellazione, Texturing, Animazione, Composting e tutto quello che riguarda il normale utilizzo di Cinema4D.

Moderators: Arkimed, natas, visualtricks, cappellaiomatto

Post Reply
  • Advertising
ale_jonas
Posts: 71
Joined: Wed Feb 10, 2010 9:49 am

aiuto proprietà cubo

Post by ale_jonas »

scusate la domanda forse per molti sciocca..ma se io ho un cubo e voglio ingrandirlo tenendo fissa una faccia??si può fare? perché ho provato in molti modi ma mi si allarga sempre in due direzioni ed è molto scomodo!
User avatar
myskin
Posts: 1117
Joined: Thu May 29, 2008 8:48 pm

Re: aiuto proprietà cubo

Post by myskin »

se ho capito bene cosa chiedi, si: fai un cubo con un quadrato in una estrusione nurbs, lo appoggi a terra ed il cubo diventa un parallelepipedo che cresce in altezza, appunto, solo in direzione di un lato.
Bye!
ale_jonas
Posts: 71
Joined: Wed Feb 10, 2010 9:49 am

Re: aiuto proprietà cubo

Post by ale_jonas »

funge perfettamente!!thanks
User avatar
morph
Posts: 2000
Joined: Sun Feb 08, 2009 5:24 pm

Re: aiuto proprietà cubo

Post by morph »

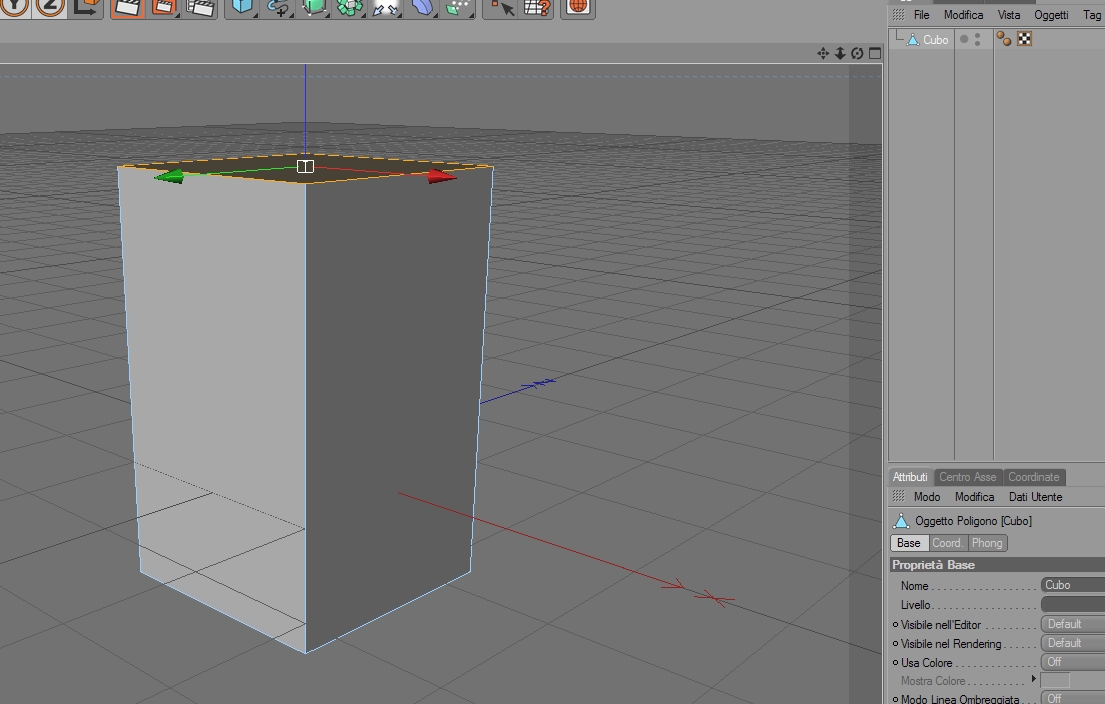
scusate, ma non ho capito la richiesta...in pratica si vuol fare in modo che un cubo, si deformi in un parallelepipedo? :?

non basta rendere un cubo qualsiasi editabile e trascinare una faccia lontano dal baricentro?

ripeto forse non ho capito la domanda... :?
Attachments
cubo 1.jpg
cubo reso modificabile
cubo reso modificabile
User avatar
myskin
Posts: 1117
Joined: Thu May 29, 2008 8:48 pm

Re: aiuto proprietà cubo

Post by myskin »

..certo! giusto! :)
..anche se che la prima proposta è sempre reversibile e facilmente animabile.. :)
in pratica al nostro ale_jonas serviva un cubo che poggiato a terra crescesse solo in una direzione di un lato. Il cubo parametrico invece se aumenti una misura si allunga simmetricamente rispetto al baricentro. Cosa che utile talvolta ma non sempre!
Ciao!
  • Advertising
Post Reply