manu.dinardo wrote:Si, certo... UVW è una mano santa nel 90% dei casi... ma nella proiezione piatta o cubica devo sempre andare ad adattare (o melgio riproporzionare) il mio materiale...
Sì, certo, è questo il modo corretto di lavorare.
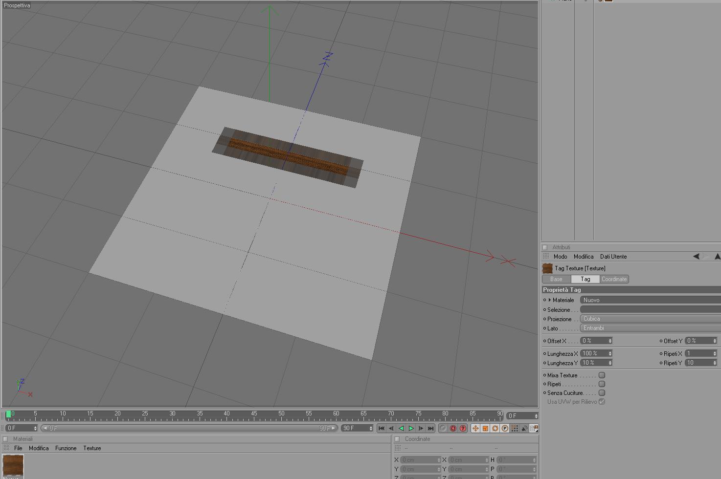
manu.dinardo wrote:Faccio un esempio: ho un'mmagine di un listone di parquet, creo il mio materiale e il listone diventa un quadrozzo.
Poi devo andare io a modificare lunghezza x e y per farlo ritornare un listone...
Boh, non mi sembra il massimo della vita... (poi tutto si fa, però magari si poteva evitare...)
Il fatto è che tu continui a ragionare pensando di inserire sempre delle texture ma nei canali di cinema molto spesso vengono inseriti altri oggetti (pensa ad esempio agli shader procedurali) che non hanno dimensione. Cosa dovrebbe fare secondo te cinema? Ma anche inserendo un'immagine il programma non potrebbe sapere a priori come dimensionarla rispetto all'oggetto al quale verrà applicato il materiale. O ancora: se inserissi una texture di una determinata dimensione nel canale colore ed un'altra e di altra dimensione nel canale rilievo quale delle 2 il programma dovrebbe considerare?
Ricordati sempre che la dimensione delle texture in un programma di grafica 3D non sono mai considerate come unità di misura.
In sintesi:
- un'applicazione del materiale in modalità uvmap adatterà il materiale all'oggetto in base alla sua mappa UV;
- un'applicazione in modalità piatta (o cubica) lo adatterà in base alle dimensioni da te impostate (ma mai in base all'immagine da te inserita).
Ciao :D
FOLLOW US