[chiavetta usb] Non ce la posso fare :D

Forum per: Modellazione, Texturing, Animazione, Composting e tutto quello che riguarda il normale utilizzo di Cinema4D.

Moderators: Arkimed, natas, visualtricks, cappellaiomatto

  • Advertising
Igor81
Posts: 218
Joined: Mon Feb 22, 2010 2:18 pm
Location: Como (prov.)

Re: [chiavetta usb] Non ce la posso fare :D

Post by Igor81 »

Capito :P

Ci sarei proprio dovuto venire al master 2010, cavolo! :? :D che capretta che sono ahaha

cmq ora dovrei creare il foro...per avere un po' di punti da disporre in cerchio dovrei fare dei taglia come in figura...il problema è che poi mi salta fuori un ngon...

Devo mettere di sottofondo "the eye of the tiger"...:D

Edit: alla faccia della mesh ordinata :/
Attachments
10.JPG
User avatar
masterzone
Site Admin
Posts: 10590
Joined: Fri Sep 17, 2004 5:34 pm
Location: Verona

Re: [chiavetta usb] Non ce la posso fare :D

Post by masterzone »

Fai piuttosto un taglio loop in orizzontale lungo tutta la superficie
User avatar
elisa
Site Admin
Posts: 1309
Joined: Mon Sep 20, 2004 4:58 pm
Location: Verona

Re: [chiavetta usb] Non ce la posso fare :D

Post by elisa »

premesso che il mio suggerimento potrebbe anche essere sbagliato perchè non so ad hyper accesa cosa venga fuori e perchè non so come sia fatta la chiavetta ma..ce provo
se attacchi quei due punti e fai uno o due tagli lungo tutta la superifie poi puoi spostare i punti nuovi che ti vengono fuori e sistemarli preparandoli per il tuo futuro foro (se ho capito bene quello che devi fare)
Attachments
prova.jpg
prova.jpg (64.67 KiB) Viewed 1009 times
_____
AMMINISTRATRICE C4DZONE

MAXON Authorized Training Center - Corsi certificati Maxon
http://www.corsicinema4d.com/course/
http://www.zuccherodikanna.com
Igor81
Posts: 218
Joined: Mon Feb 22, 2010 2:18 pm
Location: Como (prov.)

Re: [chiavetta usb] Non ce la posso fare :D

Post by Igor81 »

Mi ero perso via un po'...stasera mi son rimesso a farla da zero e qualcosa di decente è uscito...una domanda..quel maledetto triangolo come lo elimino? non mi da problemi, però va bè..per sapere...

Grazie!
Attachments
wire.JPG
render.JPG
User avatar
TheTruster
Posts: 535
Joined: Sat May 17, 2008 8:56 pm
Location: Messina

Re: [chiavetta usb] Non ce la posso fare :D

Post by TheTruster »

ElimTri.jpg
TheTruster
Image
Sono un genio. Incompreso... talmente incompreso che stento a comprendermi io stesso.
Igor81
Posts: 218
Joined: Mon Feb 22, 2010 2:18 pm
Location: Como (prov.)

Re: [chiavetta usb] Non ce la posso fare :D

Post by Igor81 »

Grazie :)

Però...ecco..come si fa a eliminare il vertice e collegarlo all'edge? :?
User avatar
masterzone
Site Admin
Posts: 10590
Joined: Fri Sep 17, 2004 5:34 pm
Location: Verona

Re: [chiavetta usb] Non ce la posso fare :D

Post by masterzone »

puoi cancellare i poligoni che formano i triangoli, e aggiungere a mano / o copiandone altri (dal menu struttura ricordi? :?: ), i punti necessari fino ad ottenere dei quadrati anzichè dei triangoli
penso che se ora li elimini unendoli non otterresti comunque un quadrato, penso che il problema nel tuo caso è che ti manca proprio una fila di punti per ottenere una fila di quadrati
Attachments
test.jpg
test.jpg (39.01 KiB) Viewed 1071 times
Igor81
Posts: 218
Joined: Mon Feb 22, 2010 2:18 pm
Location: Como (prov.)

Re: [chiavetta usb] Non ce la posso fare :D

Post by Igor81 »

Grazie :D

Mannaggia se son gnucco :?
Igor81
Posts: 218
Joined: Mon Feb 22, 2010 2:18 pm
Location: Como (prov.)

Re: [chiavetta usb] Non ce la posso fare :D

Post by Igor81 »

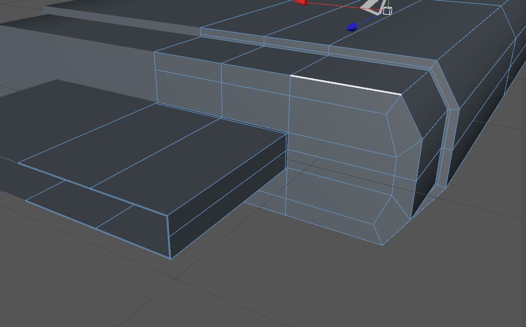
Ok, sto andando avanti, altro dubbio:

Non riesco a rendere gli spigoli vivi al connettore (lasciate perdere le proporzioni, sono andato proprio a caso :D )...ho provato a fare dei tagli loop, ma non irrigidisce nulla :/
Ho visto anche dei tutorial in cui usano la pesatura dell'hyper, però ho sentito più volte che è meglio evitare (in effetti fa un po' di casini, provando)..quindi come fo??

Grazie
Attachments
2.JPG
1.JPG
User avatar
ChIP_83
Posts: 159
Joined: Sat Jun 25, 2005 1:27 pm

Re: [chiavetta usb] Non ce la posso fare :D

Post by ChIP_83 »

Igor81 wrote:Ok, sto andando avanti, altro dubbio:

Non riesco a rendere gli spigoli vivi al connettore (lasciate perdere le proporzioni, sono andato proprio a caso :D )...ho provato a fare dei tagli loop, ma non irrigidisce nulla :/
Ho visto anche dei tutorial in cui usano la pesatura dell'hyper, però ho sentito più volte che è meglio evitare (in effetti fa un po' di casini, provando)..quindi come fo??

Grazie
...e se scorpori la parte metallica del connettore USB e la toglie dall'hypernurbs ? :D
Magari puoi semplicemente arrotondare di poco gli angoli con il comando smussatura...
  • Advertising
Post Reply