[Progetto 3D] Scaletta modellazione + Wip locale disco
Moderators: Arkimed, natas, visualtricks, cappellaiomatto
-
- Advertising
Re: Scaletta nella modellazione 3D + Progetto di un locale disco
Re: Scaletta nella modellazione 3D + Progetto di un locale disco
Ettore.
Re: Scaletta nella modellazione 3D + Progetto di un locale disco
posta la tua immagineJames.79 wrote:Bhè si sta rilevando veritiero quello che ho detto qualche messaggio addietro. Infatti nessuno ha più risposto/partecipato.
posta i dettagli delle luci
posta le impostazioni della IG
e qualcuno ti risponderà scrivendoti cosa va bene, cosa non va bene e cosa c'è da migliorare
su che argomento vuoi che intervengano i vari utenti ora se non esiste l'oggetto della discussione ? qui c'è anche gente che lavora ed ha poca voglia di perdere tempo con discussioni inutili come il 90% di questo post
morale: se ora inserisci in un tuo prossimo intervento immagini e impostazioni sulle quali poter discutere ci saranno interventi
se ricominci con i due mesi di cinema ed il nonnismo, scusa ma penso che tutti si siano un po' rotti le balle
sta a te ora
ciao________
Re: Scaletta nella modellazione 3D + Progetto di un locale disco
Più nello specifico (ma comunque sempre a grandi linee dato che in un post solo non si può ovviamente spiegare tutto) la scaletta che dovrai seguire è la seguente:
1]
Modello di base tenendo conto della scala in cui lavorare e dei dettagli che vuoi fornire al modello: a seconda di come hai intenzione di riprendere il modello potrebbe convenirti modellare certe sue parti o aspettare la fase di texturizzazione per definirle. In questa fase conviene tenere conto anche di come verrà fatto il "grounding", ovvero l'ambientazione, il terreno, che vorrai applicare attorno alla struttura. Qui, se hai erba, puoi scegliere varie strade ma ci arriveremo al momento giusto. Comunque è generalmente bene pensare fin da subito quale sarà l'ambientazione in cui calare il tuo modello.
2]
Illuminazione PRIVA di materiali: questa fase è molto importante soprattutto per gli interni dove i giochi di luce sono generalmente più difficili da gestire. Per gli esterni puoi provare ad utilizzare il sole di cinema che è considerato, talvolta, un sistema poco consono e superato. In questo senso mi pare ti abbia dato buoni consigli renxo, quindi prova entrambe le strade e capirai se trovi differenze. In questa parte decidi anche quali saranno le inquadrature che vuoi. Infatti, in alcune tue inquadrature hai il sole frontale e quindi prendi tutta la zona d'ombra. Di solito non è una buona inquadratura. Per mantenere i giochi di chiaro/scuro è preferibile prendere il soggetto in modo da vedere le ombre senza che queste "coprano" il soggetto stesso.
3]
Texturizzazione: questa fase è + delicata di quanto sembra. A parte cose già avanzate come il texturing in bodypaint o "complicati" multilayer in photoshop, DEVI stare molto attento alle proporzioni che dai alle tue texture. Ad esempio, la texture dei bricks applicata ai "parapetti" è scalate male. Magari era solo una prova ma ti volevo far riflettere su quell'aspetto: hai 7 o 8 mattoni, quindi circa 60cm di muretto che, paragonato alla struttura, implicherebbe soffitti di circa 1.5m! Impossibile! :D Questo ti fa capire subito che la scalatura di quella texture è sbagliata. Inoltre, incomincia anche a pensare alle proiezioni delle texture. Infatti, sempre nel muretto, la texture è proiettata male nella parte laterale. In questi casi converrebbe avere due selezioni distinte.
Come ti dicevo prima, però, crea un nuovo post così ripartiamo con più ordine :D
ciao!
Re: Scaletta nella modellazione 3D + Progetto di un locale disco
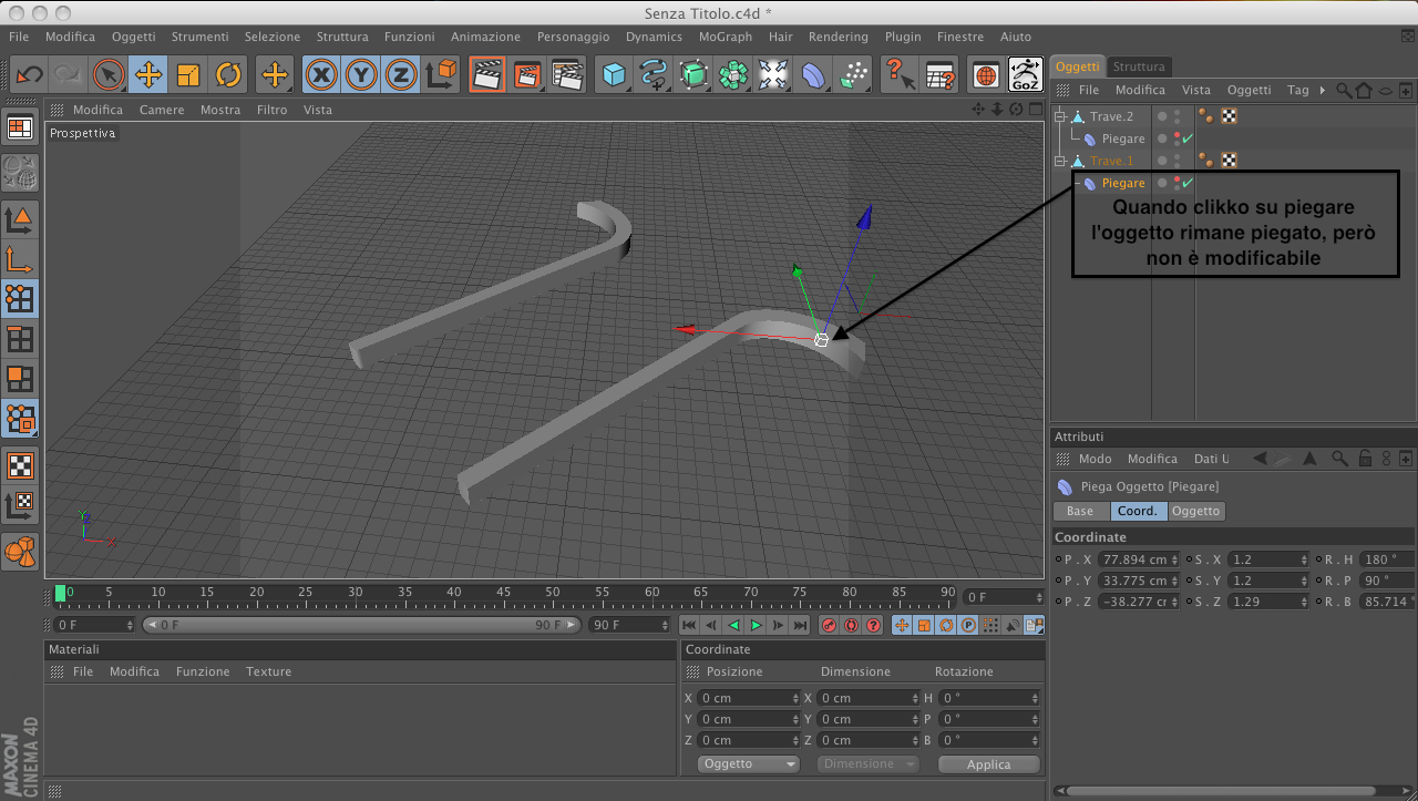
Ora vi scrivo per chiedervi un aiuto, forse sciocco non sò, ma fatto stà che non sono riuscito a trovare una soluzione ne consultando il manuale di c4d e ne facendo delle ricerche.
Praticamente vorrei sapere se è possibile far si che un oggetto con una curvatura, reso modificabile, non ritorni allo stato originario (cioè senza la curvatura) quando si clicca sul nome dell'oggetto. Non so se mi sono spiegato bene.. quini mostro alcune immagini per far capire meglio.
Altre volte, ho trovato soluzioni, nel senso che anche se l'oggetto, ritornava alla sua creazione originaria, cioè senza la curvatura, sono comunque riuscito, ad ottenere ciò che volevo ma, in questo caso proprio non riesco, in quando i due oggetti da collegare si sovrappongono.
Vi lascio anche la scena dei due oggetti, magari può servire per chiarire ancora meglio le idee.
Grazie a chi vorrà darmi una mano!
Non sò perchè ma non mi uppa la scena, quindi l'ho postata qui ...per scaricare il file clikkate in basso su Save file to your PC: "click here"
Re: Scaletta nella modellazione 3D + Progetto di un locale disco
Per unire i punti della terza figura devi selezionare il poligono di una trave e tenendo premuto il tasto "Maiscu" selezionare il poligono dirimpettaio e poi saldarli con lo strumento Bridge..........
Re: Scaletta nella modellazione 3D + Progetto di un locale disco
Grazie vampiro per l'aiuto, purtroppo vista la mia ancora poca conoscenza di tutto il software, non ho capito assolutamente come fare, ci ho provato, ma non ho cavato nessun ragno dal buco. Mi potresti fare un esempio pratico, magari direttamente in cinema aprendo la scena che ho postato? Grazie mille62VAMPIRO wrote:L'errore che fai è un errore di base: i Deformatori vanno usati con gli oggetti parametrici. Con gli oggetti poligonali non si usano i deformatori, ma si selezionano i poligoni e li si pigano con con gli strumenti tipo il Rotation tool................
Per unire i punti della terza figura devi selezionare il poligono di una trave e tenendo premuto il tasto "Maiscu" selezionare il poligono dirimpettaio e poi saldarli con lo strumento Bridge..........
Re: Scaletta nella modellazione 3D + Progetto di un locale disco
Se vuoi che la tua struttura sia un singolo oggetto sei obbligato a fare come dice Vampiro, ma se non ti interessa avere un singolo oggetto molto + semplicemente puoi fare così: Non ho capito se devi fare una copertura unica o listellata comunque ti ho messo entrembe le soluzioni:
Tipo 1 selezioni entrambi le travi editate nel tuo caso e crei un poligono.
Tipo 2 selezioni entrambi le travi editate e con la funzione ponte colleghi i segmenti che ti interessano.
In questo modo hai 2 oggetti invece di 1, ma il lavoro lo fai in mezzo minuto.
ciao
Alex
Re: Scaletta nella modellazione 3D + Progetto di un locale disco
ciao
-
- Advertising



FOLLOW US