Linee di muri da autocad
Moderators: Arkimed, natas, visualtricks, cappellaiomatto
-
- Advertising
Linee di muri da autocad
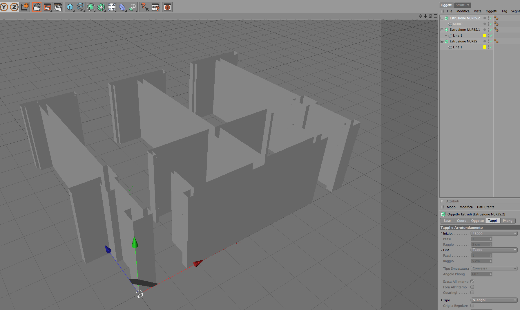
Quindi ho provato a selezionare le linee di un muro, creo una estrusione NURBS.
Prendo tutte le linee e le inserisco nella Estrusione Nurbs. mi estrude una sola linea per volta.
Ho provato a fare 3 spline da cinema, le inserisco dentro alla Estrusione Nurbs, e fa la stessa cosa.
Quindi vuol dire che per ogni estrusione Nurbs posso estrudere una sola entità?
Allego qualche shot del video, se non sono stato chiaro.
chicco
Re: Linee di muri da autocad
Ros
Re: Linee di muri da autocad
Sono riuscito a sollevare i miei muri, ora vedo che sono tutti aperti, vorrei chiuderli sia sopra che sotto, l' importante sarebbe sopra. Ho provato con i tappi ma non li fa.
http://www.c4dzone.com/it/forum/posting ... =1&t=11613#
chicco
Re: Linee di muri da autocad
ciao
carlo
Re: Linee di muri da autocad
Sono in un periodo di transizione, vorrei passare ad un CAd diverso da autocad, ma la mia paura è se passo ad un ' altro sistema in quanto divento veloce come nell' utilizzo di autocad, che uso da ormai 25 anni. Mi piacerebbe vedere come funziona Allplan, che è compatibile perfettamente con cinema, ma, ovviamente se chiedo al rivenditore mi dice che è perfetto e più veloce, certo sicuramente sarà così ma ci metto 1 anno per avere gli standard che ho adesso, il mio anno lavorativo dove lo metto.
Non sò stò valutando tante alternative. Vedi in Autocad è facile estrudere delle polilinee, come queste, ma devono essere perfettamente chiuse. I file spesso arrivano da studi che fanno solo lo studio ingegneristico e non si preoccupano, di questo aspetto per cui ti ritrovi a dover lavorare una settimana per pulire e sistemare le linee. Cinema è molto meno schizzinoso ho visto, però se poi mi dà altri problemi a quel punto non parto neanche.
GRazie comunque
Re: Linee di muri da autocad
per esperienza diretta [fino alla 2008 mi occupavo personalmente di formazione sull'argomento] ti posso dire che in tre/quattro mesi puoi raggiungere una produttività più che sufficiente.Mi piacerebbe vedere come funziona Allplan, che è compatibile perfettamente con cinema, ma, ovviamente se chiedo al rivenditore mi dice che è perfetto e più veloce, certo sicuramente sarà così ma ci metto 1 anno per avere gli standard che ho adesso, il mio anno lavorativo dove lo metto.
questo perché i segmenti sono tutti spezzati e non continui. la cosa più veloce in questi casi può essere rendere il tutto editabile, lanciare il comando Ottimizza[per pulire la mesh], inserire un poligono di giunzione tra la faccia interna e quella esterna della parete e usare il comando "chiudi buco". più facile a farsi che a dirsi.vorrei chiuderli sia sopra che sotto, l' importante sarebbe sopra. Ho provato con i tappi ma non li fa.
comunque resta il fatto che per certe strutture/progetti un cad parametrico può essere molto d'aiuto, sopratutto se si accusa un po' di fatica ad abbandonare certi schemi mentali derivati dal cad 2d
Ros
Re: Linee di muri da autocad
grazie della tua risposta, è molto esaustiva. sicuramente il fatto di passare ad un cad parametrico è per me un obiettivo, il mio lavoro non è quello del progettista di strutture ma di progettista di interni per grandi strutture. alla fine siamo considerati un pò la ultima ruota del carro ma che poi alla fine quelli che vestono la struttura fatta da altri. Finche devi fare una stanza tipo, ricavare qualche soggiorno fare qualche scorcio, tutti i santi aiutano e direi che molti sofware si equivalgono. Ora vorrei alzare l' asticella ( anche perchè la concorrenza è forte in certi settori) e voglio arrivare a modellare piani di strutture nel più breve tempo possibile. Quindi se tu mi dici per esperienza diretta che in 3/4 mesi un SW come allplan permette buoni risultati alla fine mi sembra, buono come investimento, anche perchè tu hai capito perfettamente dopo 25 anni di Autocad, io posso essere elastico quanto voglio, ma la formazione mentale è quella. Potrebbe quindi che ci faccio un pensiero, uno scoglio ma superabile, è che negli ultimi anni sto passando tutta la struttura sotto apple ma uno o due computer con windows ci sono sempre quindi no problem.
grazie ancora chicco
-
- Advertising



FOLLOW US