problema con proxy vray.
Moderators: Arkimed, natas, visualtricks, cappellaiomatto
-
- Advertising
problema con proxy vray.
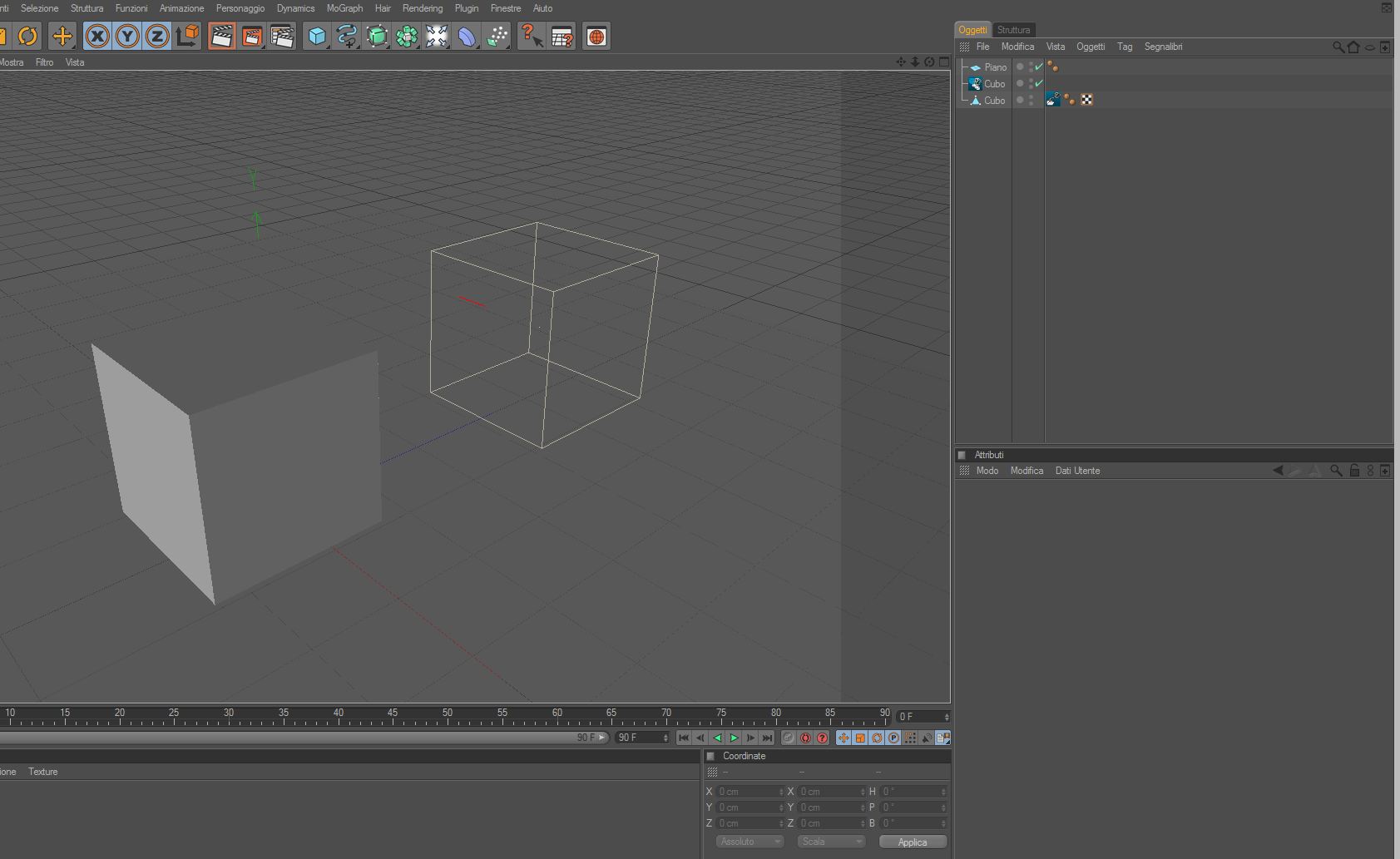
eppure il procedimento è corretto ...
qualcuno ha riscontrato lo stesso problema e l'ha risolto???
grazie!!
Re: problema con proxy vray.
Guarda a me funziona...
1)creo il cubo
2)associo al cubo il vrmeshexporter (clicco con il destro sul cubo e assegno il comando dalla finestra di vray)
3)Dalla barra in alto clicco plugins...vray....scegli il vrayproxygenerator...e poi trascini il cubo del punto 1) nel vraymeshexporter tag del vrayproxygenerator.
Ed ecco fatto.
Sono stato chiaro?
Hai per caso disattivato la visibilità del proxy nel pannello basic del vrayproxygenerator?
Mattew
Re: problema con proxy vray.
Cmq sia ho risolto il problema...il procedimento era corretto!!(anche perchè era la centesima volta che utilizzo i proxy...).
In pratica ho risolto reinstallando cinema...reinstallare solo vray mi dava lo stesso problema...vabbè solo qualche materiale di preset perso...
spero che servirà a qualcuno...grazie e ciao!
-
- Advertising



FOLLOW US