Costringere l'acqua tra due piani!
Moderators: Arkimed, natas, visualtricks, cappellaiomatto
-
- Advertising
-
devildragon
- Posts: 19
- Joined: Tue Dec 08, 2009 7:39 pm
Costringere l'acqua tra due piani!
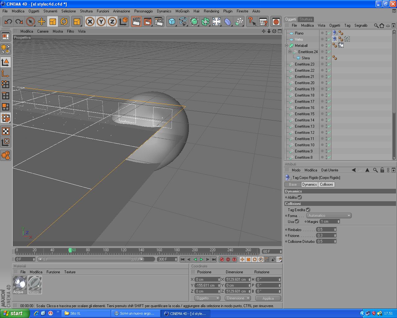
questo è il mio problema: devo fare un animazione di un fluido(acqua) che deve scorrere tra due lastre, di cui una di vetro(quella superiore) e deve percorrere tutta la lastra e poi fuoriuscire dai lati. problema? l'acqua attraversa le lastre come in figura, non rimane per cosi dire compressa tra le due. suggerimenti?
grazie anticipatamente per i consigli.
-
devildragon
- Posts: 19
- Joined: Tue Dec 08, 2009 7:39 pm
Re: Costringere l'acqua tra due piani!
Cinema 4D è un programma molto buono ma la parte dei fluidi è stata totalmente NON considerata, è praticamente impossibile fare dei fluidi plausibili.
secondo tutti gli oggetti sono percepiti come incorporei quindi il tuo oggetto metal ball non si addatterà a stare tra le 2 piastre. Alla meno peggio potresti provare a tagliare l'oggetto metalball con una booleana mettici 2 cubi 1 sopra e 1 sotto che la tagliano all'altezza dei piani (chissà magari funziona). Comunque anche se funzionasse non aspettarti che abbia un bell'aspetto (di solito gli oggetti metalball creano più effetto gommoso) e probabilmente sarà anche pesante. Facci sapere che esce fuori.
P.S. Ho fatto un controllo ultra rapido ed effettivamente funziona...non che sia un granchè ma non ho di meglio da offrirti.
-
devildragon
- Posts: 19
- Joined: Tue Dec 08, 2009 7:39 pm
Re: Costringere l'acqua tra due piani!
-
devildragon
- Posts: 19
- Joined: Tue Dec 08, 2009 7:39 pm
Re: Costringere l'acqua tra due piani!
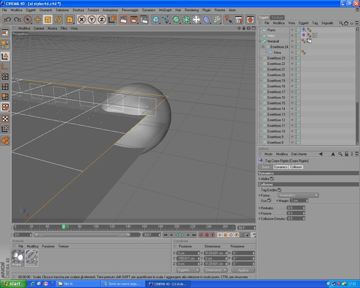
proverò a tagliare l'oggetto metalball con una booleana come mi hai consigliato tu senza cambiare la sfera.
-
devildragon
- Posts: 19
- Joined: Tue Dec 08, 2009 7:39 pm
Re: Costringere l'acqua tra due piani!
come mi avevi detto il risultato è tragico
Re: Costringere l'acqua tra due piani!
So che il programma real flow ricrea i fluidi, ma non ho idea ne sull'uso ne sul costo.
magari puoi documentarti.
Spero che ti vada meglio con il prossimo progetto.
-
- Advertising



FOLLOW US