profondità di campo

Forum dedicato a tutti i motori di rendering come Vray, Corona, Octane, RedShift, inserite i vostri rendering e postate le vostre problematiche.

Moderators: Arkimed, natas, visualtricks, cappellaiomatto

Post Reply
  • Advertising
User avatar
Luca-R
Posts: 748
Joined: Wed Sep 22, 2004 4:04 pm

profondità di campo

Post by Luca-R »

aiuto!
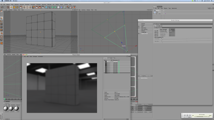
non mi va la profondità di campo con Vray. Mi spiego meglio: usando una camera normale e attivando il "rear Blur" mi sfuoca tutto indistintamente (primo piano, soggetto, secondo piano e sfondo).

Grazie mille in anticipo!

luca :)
Attachments
Schermata 2011-02-24 a 14.10.10.png
User avatar
renxo
Posts: 2256
Joined: Mon May 19, 2008 10:47 am

Re: profondità di campo

Post by renxo »

ciao
la profondità di campo in vray si attiva tramite la phisical camera di vray, oppure -se utilizzi una camera normale di cinema4d- nei parametri di vray, alla voce se non erro VRAY CAMERA.

ciao
Renxo
User avatar
Luca-R
Posts: 748
Joined: Wed Sep 22, 2004 4:04 pm

Re: profondità di campo

Post by Luca-R »

grazie renxo,
quindi usando una camera normale io devo dimenticarmi di accedere alla profondità di campo tramite gli "effetti" ma dal pannello "Vray", giusto?
User avatar
renxo
Posts: 2256
Joined: Mon May 19, 2008 10:47 am

Re: profondità di campo

Post by renxo »

oooooooh yeah :yes
User avatar
Luca-R
Posts: 748
Joined: Wed Sep 22, 2004 4:04 pm

Re: profondità di campo

Post by Luca-R »

ok grazie, ora ci provo! :)

Luca
User avatar
cesgimami
Posts: 2962
Joined: Sat May 17, 2008 2:56 pm
Location: Cattolica rn

Re: profondità di campo

Post by cesgimami »

Tutti i rendering postati sono realizzati dallo studio 3DMOOD di cesgimami & walkin

Quando scrivi qualcosa con una penna, pensi alle parole, non alla penna. Quando crei qualcosa con un Mac, pensi al tuo progetto, non al Mac. Diventa invisibile e stimola la creatività.

Anche se la porta è la stessa, non tutti quelli che vi si affacciano vedono le stesse cose: la veduta dipende dallo sguardo.

Image nuovo sito web

facebook 3dmood
User avatar
renxo
Posts: 2256
Joined: Mon May 19, 2008 10:47 am

Re: profondità di campo

Post by renxo »

funziona anche a 64bit?
User avatar
cesgimami
Posts: 2962
Joined: Sat May 17, 2008 2:56 pm
Location: Cattolica rn

Re: profondità di campo

Post by cesgimami »

si
Tutti i rendering postati sono realizzati dallo studio 3DMOOD di cesgimami & walkin

Quando scrivi qualcosa con una penna, pensi alle parole, non alla penna. Quando crei qualcosa con un Mac, pensi al tuo progetto, non al Mac. Diventa invisibile e stimola la creatività.

Anche se la porta è la stessa, non tutti quelli che vi si affacciano vedono le stesse cose: la veduta dipende dallo sguardo.

Image nuovo sito web

facebook 3dmood
User avatar
renxo
Posts: 2256
Joined: Mon May 19, 2008 10:47 am

Re: profondità di campo

Post by renxo »

:) gentilissimo
User avatar
cesgimami
Posts: 2962
Joined: Sat May 17, 2008 2:56 pm
Location: Cattolica rn

Re: profondità di campo

Post by cesgimami »

8-)
Tutti i rendering postati sono realizzati dallo studio 3DMOOD di cesgimami & walkin

Quando scrivi qualcosa con una penna, pensi alle parole, non alla penna. Quando crei qualcosa con un Mac, pensi al tuo progetto, non al Mac. Diventa invisibile e stimola la creatività.

Anche se la porta è la stessa, non tutti quelli che vi si affacciano vedono le stesse cose: la veduta dipende dallo sguardo.

Image nuovo sito web

facebook 3dmood
  • Advertising
Post Reply