aiuto per video...
Moderators: Arkimed, natas, visualtricks, cappellaiomatto
-
- Advertising
aiuto per video...
come faccio ??? ho la versione 11.5... grazie in anticipo...
Re: aiuto per video...
Motherboard: Intel DH55TC
CPU: Intel core i3 530
RAM: Corsair Dominator 8GB (2x4gb) 1333mhz;
GPU: Nvidia GeForce 9600gt 512mb;
HDD: Western Digital Caviar black 1tb;
Dissipatore CPU e GPU: Raffreddati a liquido;
Re: aiuto per video...
Re: aiuto per video...
Motherboard: Intel DH55TC
CPU: Intel core i3 530
RAM: Corsair Dominator 8GB (2x4gb) 1333mhz;
GPU: Nvidia GeForce 9600gt 512mb;
HDD: Western Digital Caviar black 1tb;
Dissipatore CPU e GPU: Raffreddati a liquido;
Re: aiuto per video...
Re: aiuto per video...
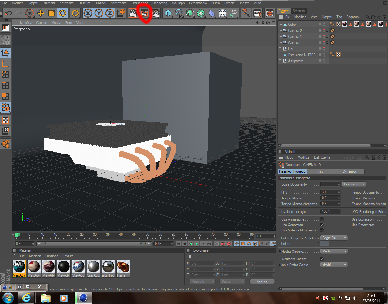
clicchi sul pulsante al centrolozzo wrote:azzma dopo quelle impostazioni come lo rendo un video ... intendo il pulsante... non riesco...
Motherboard: Intel DH55TC
CPU: Intel core i3 530
RAM: Corsair Dominator 8GB (2x4gb) 1333mhz;
GPU: Nvidia GeForce 9600gt 512mb;
HDD: Western Digital Caviar black 1tb;
Dissipatore CPU e GPU: Raffreddati a liquido;
Re: aiuto per video...
mi sa che c'è qualcosa nei settaggi o nel salvatagio è possibile?
-
monster722
- Posts: 20
- Joined: Tue Mar 16, 2010 8:37 am
Re: aiuto per video...
Posta uno screen delle impostazioni di render che vediamo dove hai tralasciato qualche cosa. Cosi a intuito mi viene il dubbio che non hai specificto l'intervallo di frame, o tutti, che devi renderizzare.lozzo wrote:me lo fa solo come immagine come video mi dice che non lo può fare, senza dirmi il perchè... cmq io l'animazione l'ho fatta... cioè la vedo quando schiaccio play...
mi sa che c'è qualcosa nei settaggi o nel salvatagio è possibile?
Ciao.
Re: aiuto per video...
il problema era che sui settaggi che hai facendo cra video avi e basta, ho notato che se vado su output mi dice che mi renderizza solo un fotogramma (l'ultimo) sono dovuto andare in fondo e cliccare su " tutti i fotogrammi"...
grazie ancora per la disponibilità... è l'unico forum che risponde subito :D continuate così
-
- Advertising



FOLLOW US