Graphic card
Moderators: Arkimed, natas, visualtricks, cappellaiomatto
-
- Advertising
Graphic card
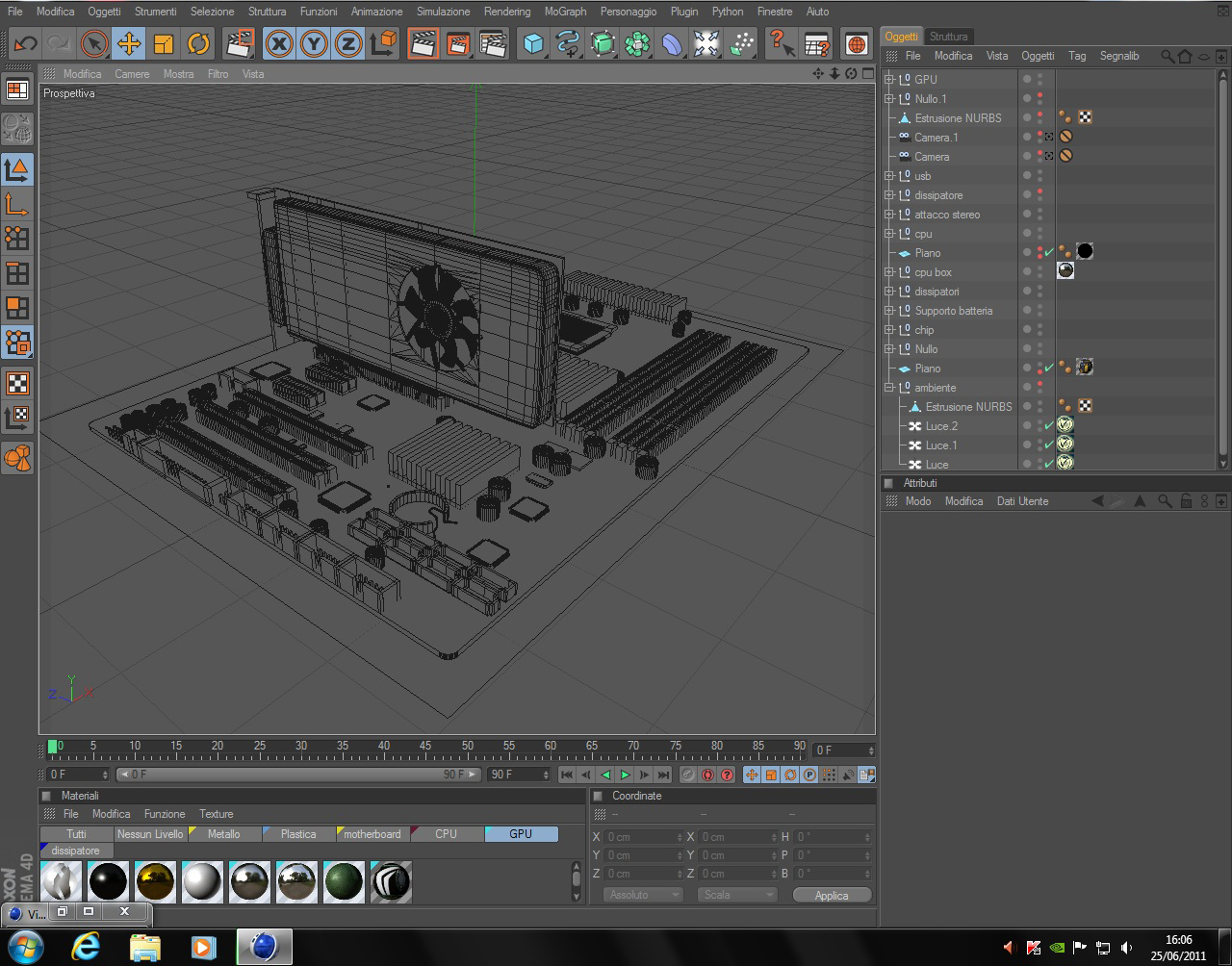
Motherboard: Intel DH55TC
CPU: Intel core i3 530
RAM: Corsair Dominator 8GB (2x4gb) 1333mhz;
GPU: Nvidia GeForce 9600gt 512mb;
HDD: Western Digital Caviar black 1tb;
Dissipatore CPU e GPU: Raffreddati a liquido;
-
web_pirate
- Posts: 569
- Joined: Wed May 12, 2010 10:12 pm
Re: Graphic card
Re: Graphic card
vbb dai io ho trovato questa su internet che per altro è anche la mia graphic card :Dweb_pirate wrote:Ahahah!Alla mia geforce 9800 gtx+ gli fa na pippa!
Bravo bravo! Continua così e presto assemblerai un bel pc... :D
Motherboard: Intel DH55TC
CPU: Intel core i3 530
RAM: Corsair Dominator 8GB (2x4gb) 1333mhz;
GPU: Nvidia GeForce 9600gt 512mb;
HDD: Western Digital Caviar black 1tb;
Dissipatore CPU e GPU: Raffreddati a liquido;
Re: Graphic card
Motherboard: Intel DH55TC
CPU: Intel core i3 530
RAM: Corsair Dominator 8GB (2x4gb) 1333mhz;
GPU: Nvidia GeForce 9600gt 512mb;
HDD: Western Digital Caviar black 1tb;
Dissipatore CPU e GPU: Raffreddati a liquido;
-
web_pirate
- Posts: 569
- Joined: Wed May 12, 2010 10:12 pm
Re: Graphic card
Re: Graphic card
hahahaweb_pirate wrote:La mia risposta già la sai :D
Motherboard: Intel DH55TC
CPU: Intel core i3 530
RAM: Corsair Dominator 8GB (2x4gb) 1333mhz;
GPU: Nvidia GeForce 9600gt 512mb;
HDD: Western Digital Caviar black 1tb;
Dissipatore CPU e GPU: Raffreddati a liquido;
Re: Graphic card
Motherboard: Intel DH55TC
CPU: Intel core i3 530
RAM: Corsair Dominator 8GB (2x4gb) 1333mhz;
GPU: Nvidia GeForce 9600gt 512mb;
HDD: Western Digital Caviar black 1tb;
Dissipatore CPU e GPU: Raffreddati a liquido;
Re: Graphic card
e poi compimenti anche a chi finalmente si è messo a produrre le schede grafiche compatte!!!
la mia oramai datata, una sapphire toxic 4850 ha tutto a vista e la polvere ogni volta è incredibile
- Attachments
-
- a1.jpg (46.62 KiB) Viewed 1205 times
Re: Graphic card
Re: Graphic card
Grazie mille :Dmorph wrote:accipicchia...complimenti davvero!!!
e poi compimenti anche a chi finalmente si è messo a produrre le schede grafiche compatte!!!![]()
la mia oramai datata, una sapphire toxic 4850 ha tutto a vista e la polvere ogni volta è incredibile
Motherboard: Intel DH55TC
CPU: Intel core i3 530
RAM: Corsair Dominator 8GB (2x4gb) 1333mhz;
GPU: Nvidia GeForce 9600gt 512mb;
HDD: Western Digital Caviar black 1tb;
Dissipatore CPU e GPU: Raffreddati a liquido;
-
- Advertising



FOLLOW US