Far adagiare un panno sull'erba?
Moderators: Arkimed, natas, visualtricks, cappellaiomatto
-
- Advertising
Re: Far adagiare un panno sull'erba?
ciao
renxo
http://www.c4dzone.com/it/gallery/renxo-11856/
- gabriele__82
- Posts: 3112
- Joined: Wed Oct 28, 2009 9:04 am
- Location: Treviglio
Re: Far adagiare un panno sull'erba?
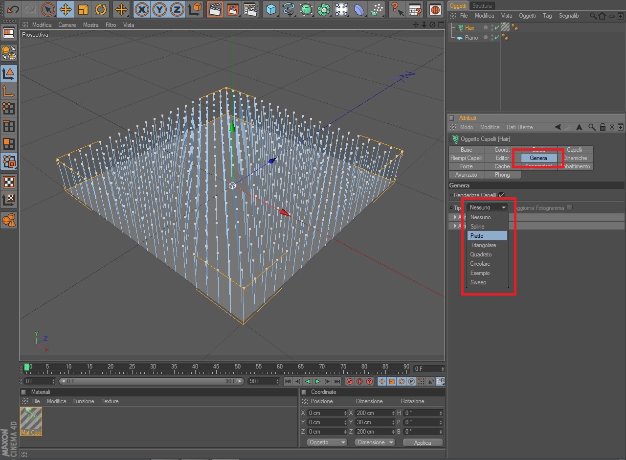
per rendere editabile o modificabile hair devi prima andare nei parametri dell'hair, genera e scegliere come generarla, tipo piatto ecc.
occhio che così facendo il pc si rallenta se hai un prato piuttosto grande.
ti allego immagine
Re: Far adagiare un panno sull'erba?
sei andato nel pannello GENERA e hai messo "triangolo" o "quadrato" prima di rendere editabile?
http://www.c4dzone.com/it/gallery/renxo-11856/
Re: Far adagiare un panno sull'erba?
http://www.c4dzone.com/it/gallery/renxo-11856/
-
- Advertising



FOLLOW US