Inserire una ZIP nella mia borsa
Moderators: Arkimed, natas, visualtricks, cappellaiomatto
-
- Advertising
-
andreaserlu
- Posts: 51
- Joined: Sun May 01, 2011 8:23 pm
Inserire una ZIP nella mia borsa
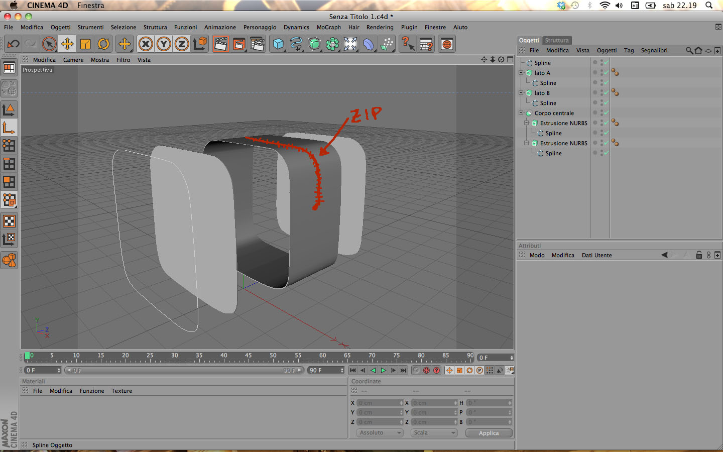
sto modellando una borsa e vorrei inserire una zip come evidenziato in rosso nell'immagine.
Sono partito da una spline, l' ho estrusa per ottenere i due lati che vanno a chiudere la borsa e infine ho ottenuto il corpo principale sottraendo due estrusioni della stessa spline scalate in maniera diversa per dare uno spessore.
L'ho costruita in questa maniera perchè mi piacerebbe fare un'animazione con la zip che si apre e si vede il contenuto della borsa.
Come mi consigliate di inserire la zip? Io ho provato a tagliare lo spazio per la zip attraverso una sottrazione booleana ma il risultato non è stato positivo...
Grazie a tutti per l'aiuto che mi darete!
Andrea
-
- Advertising



FOLLOW US