Primo progetto dopo 2 corso V-ray alla ZuccherodiKanna

Forum dedicato a tutti i motori di rendering come Vray, Corona, Octane, RedShift, inserite i vostri rendering e postate le vostre problematiche.

Moderators: Arkimed, natas, visualtricks, cappellaiomatto

  • Advertising
User avatar
galluppi
Posts: 618
Joined: Sun May 06, 2012 11:38 am

Primo progetto dopo 2 corso V-ray alla ZuccherodiKanna

Post by galluppi »

Beh non è certo inutile dilungarmi sulla disponibilità di quel capellone... E' UTILISSIMO !! :idea: :idea:
Mi ha tolto moltissimi dubbi riguardo le migliaia di informazioni e metodi che si trovano in rete ed abbiamo lavorato di buona lena per una giornata intera!! :mrgreen: :mrgreen:

Ora per farvi capire vi posto un'immagine PRE ed una POST corso....
IO da parte mia gli ho espresso la necessità di implementare il corso base... poi se realizzerà un avanzato ve lo consiglio proprio!

Via con le critiche (alla seconda che la prima nun se pò guardà...)

Ciao ;)
Attachments
Prova.jpg
MEDIO2.jpg
Aycondesign
Grafica 3D - Fotografia - Fotografia aerea con Droni - Studio e realizzazione cataloghi

+39 388 7444 244
info@aycondesign.com
pocket
Posts: 317
Joined: Tue Oct 16, 2012 5:14 pm

Re: Primo progetto dopo 2 corso V-ray alla ZuccherodiKanna

Post by pocket »

galluppi wrote:Beh non è certo inutile dilungarmi sulla disponibilità di quel capellone... E' UTILISSIMO !! :idea: :idea:
Mi ha tolto moltissimi dubbi riguardo le migliaia di informazioni e metodi che si trovano in rete ed abbiamo lavorato di buona lena per una giornata intera!! :mrgreen: :mrgreen:

Ora per farvi capire vi posto un'immagine PRE ed una POST corso....
IO da parte mia gli ho espresso la necessità di implementare il corso base... poi se realizzerà un avanzato ve lo consiglio proprio!

Via con le critiche (alla seconda che la prima nun se pò guardà...)

Ciao ;)
complimenti....aggiungo che vedendo il pre e post, aumenta di molto anche la necessita' della richiesta di corsi o videocorsi per utenti "lontani"!!!!!
danilo10
Posts: 303
Joined: Thu Mar 31, 2011 12:36 am

Re: Primo progetto dopo 2 corso V-ray alla ZuccherodiKanna

Post by danilo10 »

:) spettacolo...potresti postare i parametri...cosi da capirci qualcosa in più?
pocket
Posts: 317
Joined: Tue Oct 16, 2012 5:14 pm

Re: Primo progetto dopo 2 corso V-ray alla ZuccherodiKanna

Post by pocket »

danilo10 wrote::) spettacolo...potresti postare i parametri...cosi da capirci qualcosa in più?
danilo, postare i parametri aiuta, sicuramente ma, a parer mio, quelle cose la', se non si fa un corso, non si realizzano mai....
User avatar
galluppi
Posts: 618
Joined: Sun May 06, 2012 11:38 am

Re: Primo progetto dopo 2 corso V-ray alla ZuccherodiKanna

Post by galluppi »

Ragazzi, intanto grazie! Il vostro apprezzamento mi fa sempre molto piacere così come critiche e suggerimenti ed aiuti!!

Bene vi sconvolgerò ma i settaggi sono i più standard del mondo !! 8-)
Si parla di pre-impostati IR-LC very very fast...... il più sfigato dei pre impostati!!

Ciò che ho appreso è che non è li il santo gral..... molto è dovuto al chiarire la moltitudine di confusione che deriva da vecchi modi di far render, tutorial con vecchi metodi o blog con impostazioni radicate che con le nuove versioni di V-ray non si usano più!!
Ma chi vi può dire queste cose? Uno che si aggiorna di continuo, uno che ci studia, fa prove e soprattutto confronti!
UN'INSEGNATE!!

Credetemi non sono ne pagato ne faccio da agente di commercio x chi fa corsi ma FINALMENTE ho capito perchè trovavo varie istruzioni, differenti modi di approccio o "dogmi" su color mapping ecc ecc
Chi ha visto evolvere V-ray mi ha saputo dire cose del tipo:" No queste sono vecchie impostazioni lasciate li x utenti abituati, oggi se tu fai questo e quello hai risultati migliori".
Io non ho fatto una cosa impossibile, il mio ultimo guadagno, un lavoretto da 300€ lo ho usato come investimento per me e sono andato a fare un corso ONE to ONE.

Ho scoperto che il grosso lo fa (per quello che interessava a me) il set fotografico e la camera, il posizionamento luci ed inquadratura. Io miravo ad un effetto catalogo delle scene ed ho capito, analizzando le scene con un esperto, da dove erano illuminate, che erano poi DESATURATE in PS e altre cosine interessantissime!!
Non è che non parlo per tenere chissà quale segreto... qui sul forum cìè gente che una cucina come la mia sopra la fa con un mignolo mentre si lava i denti!! E' solo che ognuno ha i suoi dubbi ed un buon corso li leva...

Mi hanno levato moltissimi dubbi e casini anche sull'HDRI e prox sett posto un lavoro!!

GRANDE MASTERZONE!! Sempre grazie!
Aycondesign
Grafica 3D - Fotografia - Fotografia aerea con Droni - Studio e realizzazione cataloghi

+39 388 7444 244
info@aycondesign.com
User avatar
SOTT
Posts: 651
Joined: Tue Oct 25, 2011 2:43 pm
Location: Mantova/Brescia/Verona

Re: Primo progetto dopo 2 corso V-ray alla ZuccherodiKanna

Post by SOTT »

Certo che effettivamente vedere un simile miglioramento invoglia a partecipare ad un corso considerando che non si finisce mai di imparare. :!: :)
User avatar
galluppi
Posts: 618
Joined: Sun May 06, 2012 11:38 am

Re: Primo progetto dopo 2 corso V-ray alla ZuccherodiKanna

Post by galluppi »

Ecco un'altra vista e domani un pò di Close Up :!: :!:
Attachments
MEDIO3.jpg
Aycondesign
Grafica 3D - Fotografia - Fotografia aerea con Droni - Studio e realizzazione cataloghi

+39 388 7444 244
info@aycondesign.com
danilo10
Posts: 303
Joined: Thu Mar 31, 2011 12:36 am

Re: Primo progetto dopo 2 corso V-ray alla ZuccherodiKanna

Post by danilo10 »

:) bravissimo galluppi...spero di poter fare anchio un giorno un corso...nel frattempo se non ti da troppa noia se potessi postare qualcosa...tipo come hai messo la cam..dove hai messo le luci...come le hai impostate..la tipologia...perchè cmq visto che hai utilizzato alcuni parametri standard una qualità cosi alta si deve giustificare in qualche altro modo...magari se posti gli screen shot capiamo qualcosina in piu.. :) daltronde per chi come me è completamente autodidatta ogni piccolo particolare in piu acquisito è una gran cosa...in queste immagini non c'è alcuna postproduzione?se si che tipo di ritocco? Anche per quanto riguarda i materiali..che tipo hai usato?Sono molto elaborati o con 2-3 canali al massimo...lo sai meglio di me visto che hai fatto un bel corso che cmq molti tuoi suggerimenti potrebbero essere preziosissimi per chi come me e altri non ha fatto il corso...se vuoi..siamo qui ad ascoltarti..ciao e grazie cmq.. :)
User avatar
galluppi
Posts: 618
Joined: Sun May 06, 2012 11:38 am

Re: Primo progetto dopo 2 corso V-ray alla ZuccherodiKanna

Post by galluppi »

Ecco un DOF

Allora... diciamo che la cosa che mi ha fatto lavorare meglio è stato eliminare il sole e sky a favore di una infinite light...
Controllo meglio luci e riflessioni e non mi entrano strani colori dalle finestre.
Uso luci area solo frontali e laterali alla camera.
Il Color mapping lo inizio a regolare (per trovare il punto di bianco) in linear 1-1-1 poi una volta trovato il punto bianco
passo in Exponential 1-1-1 per bloccare le bruciature.
Luci area bianche e poi regolo la luminosità SOLO con la camera attraverso lo shutter speed.

Queste semplici semplici informazioni mi hanno restituito colori molto reali ed un'illuminazione stupenda.
I materiali io li prendo quasi tutti dal sito di V-ray tranne alcuni che mi faccio io (allumini e cromo)
Lavoro SEMPRE in scala reale e..... basta!
Attachments
MEDIO DOF.jpg
Aycondesign
Grafica 3D - Fotografia - Fotografia aerea con Droni - Studio e realizzazione cataloghi

+39 388 7444 244
info@aycondesign.com
User avatar
galluppi
Posts: 618
Joined: Sun May 06, 2012 11:38 am

Re: Primo progetto dopo 2 corso V-ray alla ZuccherodiKanna

Post by galluppi »

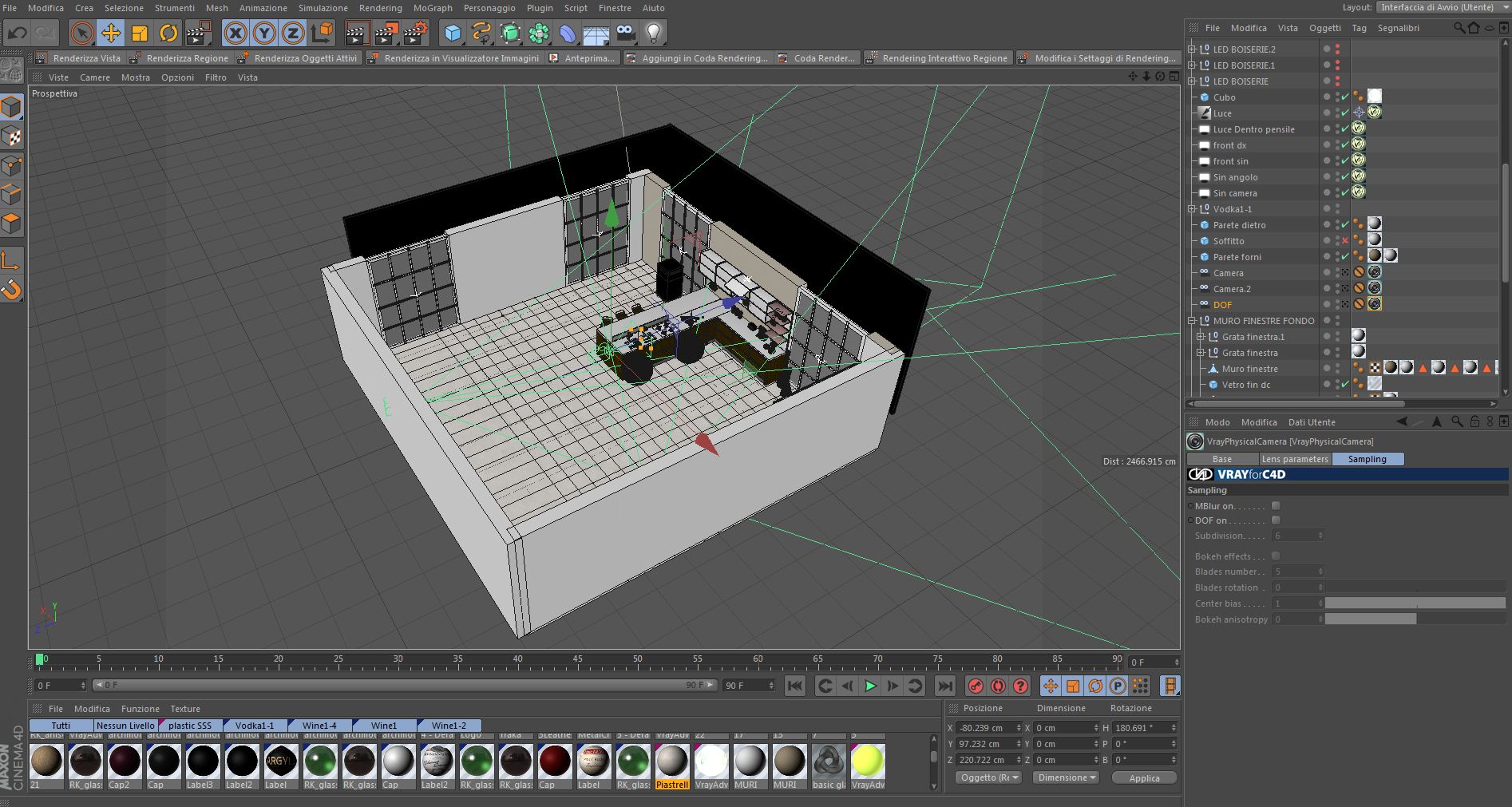
Ecco una vista del modello.....
Attachments
Cattura.JPG
Aycondesign
Grafica 3D - Fotografia - Fotografia aerea con Droni - Studio e realizzazione cataloghi

+39 388 7444 244
info@aycondesign.com
  • Advertising
Post Reply