Texture modello - Selezione poligoni
Moderators: Arkimed, natas, visualtricks, cappellaiomatto
-
- Advertising
Texture modello - Selezione poligoni
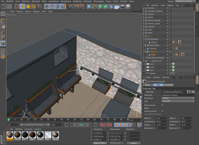
Ho la necessità di applicare sulle pareti due tipi di texture differenti. Ho selezionato i poligoni del modello che mi interessano, ho fatto setta selezione poi nei parametri della texture ho inserito la selezione e fin qui tutto ok. Quando però faccio il rendering mi renderizza la tex su tutti i poligoni non solo su quelli selezionati. Come posso risolvere?
Re: Texture modello - Selezione poligoni
bah, per avere un controllo migliore di ciò a cui assegni il materiale consiglierei il metodo che ho indicato qui:
http://www.c4dzone.com/it/forum/viewtop ... =0#p177630
in questo modo fai prima e ti si crea pure automaticamente il tag del settaggio di selezione.
Re: Texture modello - Selezione poligoni
Re: Texture modello - Selezione poligoni
Grazie mille comunque!
-
- Advertising



FOLLOW US