problema texture

Forum per: Modellazione, Texturing, Animazione, Composting e tutto quello che riguarda il normale utilizzo di Cinema4D.

Moderators: Arkimed, natas, visualtricks, cappellaiomatto

  • Advertising
momo85
Posts: 10
Joined: Fri Sep 17, 2010 11:44 am

problema texture

Post by momo85 »

Buon giorno a tutti, è la prima volta che scrivo nel forum anche se vi seguo da tanto tempo, quindi perdonatemi se sbaglio qualcosa.
Ho un problema a cui veramente non riesco venire a capo!!!! :(
Nella finestra di lavoro vedo correttamente i materiali, me li scalo, li adatto come voglio ecc ecc. ma quando lancio il rendering lo stesso materiale lo visualizzo con delle righe colorate. :shock:
Vi posto la scena dell'editor e poi quella quando vado a renderizzare.
Il file non riesco ad inviarvelo perchè supera i 10 mb come posso fare?
Grazie in anticipo.
Attachments
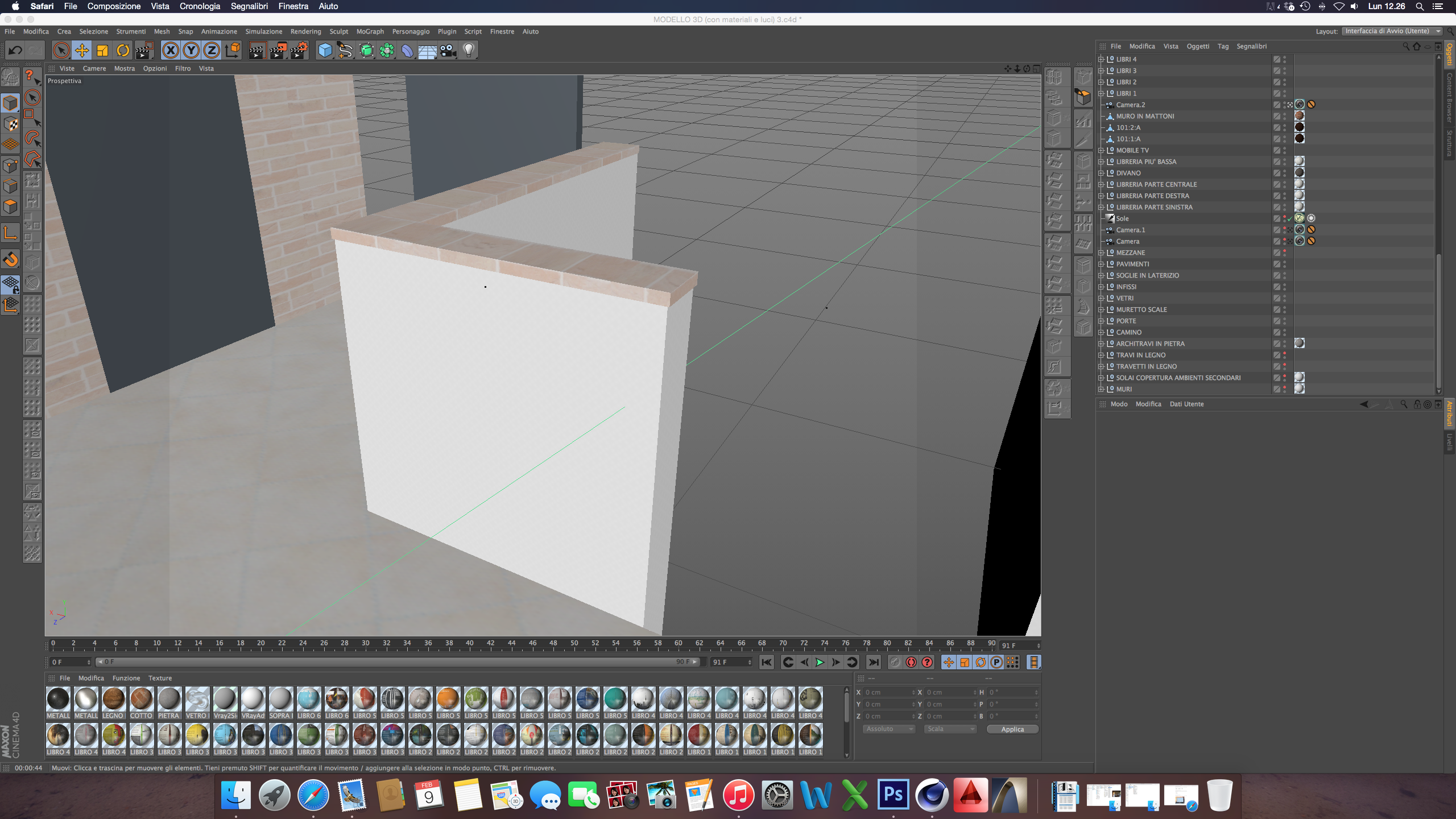
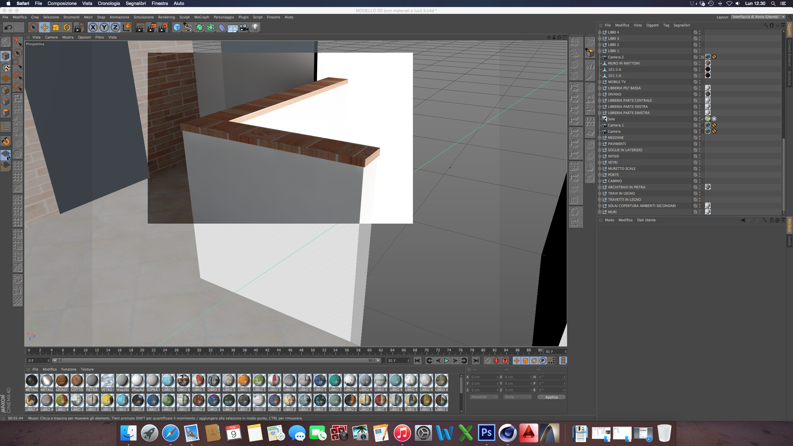
Questa è la schermata Renderizzata, ho preso in esame il parapetto ma il problema me lo dà anche in altre parti del modello.
Questa è la schermata Renderizzata, ho preso in esame il parapetto ma il problema me lo dà anche in altre parti del modello.
Questa è la schermata dell'editor in cui visualizzo il materiale correttamente e me lo scalo a piacere.
Questa è la schermata dell'editor in cui visualizzo il materiale correttamente e me lo scalo a piacere.
momo85
Posts: 10
Joined: Fri Sep 17, 2010 11:44 am

Re: PROBLEMA TEXTURE

Post by momo85 »

Allego un'ulteriore immagine, come potete vedere il divano ha tutto il solito materiale, ma la parte di sotto me la fa vedere in maniera diversa dalle altre anche se nell'editor è uguale :roll:
Attachments
Immagine 1.png
User avatar
autumnkeys
Posts: 569
Joined: Fri Aug 15, 2008 12:02 pm

Re: PROBLEMA TEXTURE

Post by autumnkeys »

il problema nel divano é che é disattivata la ripetizione della texture nel tag materiale applicato a quell'oggetto.
il problema della prima immagine invece potrebbe essere questo, ma anche una mappatura sbagliata.
User avatar
masterzone
Site Admin
Posts: 10590
Joined: Fri Sep 17, 2004 5:34 pm
Location: Verona

Re: problema texture

Post by masterzone »

ps: ti ho modificato il titolo, niente titoli tutti in maiuscolo :)

ale
momo85
Posts: 10
Joined: Fri Sep 17, 2010 11:44 am

Re: problema texture

Post by momo85 »

Scusa masterzone non lo sapevo grazie.
autumnkeys non capisco ce vuol dire disattivata la ripetizione della texture. Io ho messo una mappatura cubica e l'ho scalata con le coordinate x e y.
Se intendi la spunta su "ripeti" nel tag materiale quella ce l'ho attiva..
Potresti aiutarmi a capire meglio per favore?
grazie mille per la risposta tempestiva e spero di risentirci presto.
Se riesco provo a mettere tutto il file zippato...
momo85
Posts: 10
Joined: Fri Sep 17, 2010 11:44 am

Re: problema texture

Post by momo85 »

La cosa assurda e che mi fa veramente impazzire è che, per esempio nel caso del divano, gli elementi che lo compongono hanno la stessa texture e la stessa proiezione cioè fanno parte di un'oggetto con un'unica texture, ma quella parte di sotto sulla destra me la visualizza in maniera errata!!!
Lo stesso me lo fa nelle soglie in cotto.
Come si può notare dall'ultima immagine la soglia sullo sfondo la visualizza correttamente e ha lo stesso materiale con la stessa proiezione della prima immagine.
:( :roll: :shock:
User avatar
nexzac
Posts: 4888
Joined: Wed Dec 03, 2008 4:08 pm
Location: Milano

Re: problema texture

Post by nexzac »

momo85 wrote:La cosa assurda e che mi fa veramente impazzire è che, per esempio nel caso del divano, gli elementi che lo compongono hanno la stessa texture e la stessa proiezione cioè fanno parte di un'oggetto con un'unica texture, ma quella parte di sotto sulla destra me la visualizza in maniera errata!!!
Lo stesso me lo fa nelle soglie in cotto.
Come si può notare dall'ultima immagine la soglia sullo sfondo la visualizza correttamente e ha lo stesso materiale con la stessa proiezione della prima immagine.
:( :roll: :shock:
le normali sono ok? posta magari solo la soglietta che ti fa problemi che la apro anch'io

è un problema di mesh se la stessa texture altrove lavora bene.

edit: oltre tutto era meglio postare nella sezione di vray ;)
Image
"if you can't explain it simply, you don't understand it well enough"
momo85
Posts: 10
Joined: Fri Sep 17, 2010 11:44 am

Re: problema texture

Post by momo85 »

I'm sorry per le sezioni ma come ripeto è la prima volta che posto qualcosa e quindi sono un po' inesperto.
Pensavo che lavori in corso era il meglio dato che appunto il lavoro è in corso. :lol:
comunque ora ripulisco la scena da tutto e lascio solo la soglia e il divano così magari se mi ci dai un'occhiata mi fai uno strafare!! più che altro per non inciampare in futuro nello stesso problema! :)
Grazie nextac
momo85
Posts: 10
Joined: Fri Sep 17, 2010 11:44 am

Re: problema texture

Post by momo85 »

nextac questo è il 3d alleggerito parecchio perchè ho un sacco di altri oggetti come libri ecc ecc. te lo posto e dopo ti posto anche la cartella con i materiali almeno hai il riferimento per caricarli ok sbaglio qualcosa?
momo85
Posts: 10
Joined: Fri Sep 17, 2010 11:44 am

Re: problema texture

Post by momo85 »

Ecco il file.
Attachments
MODELLO 3D alleggerito.c4d.zip
(9.52 MiB) Downloaded 142 times
  • Advertising
Post Reply