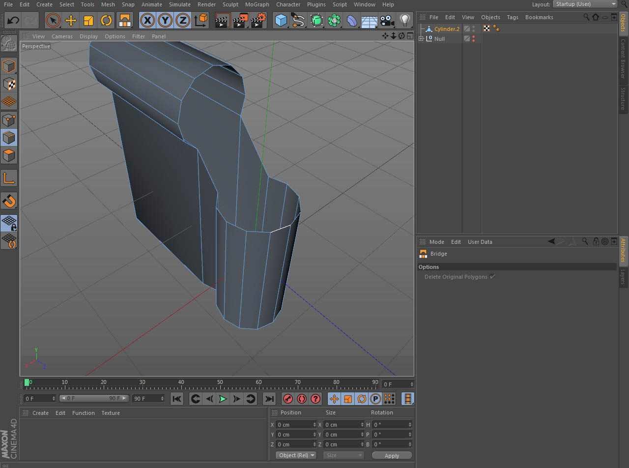
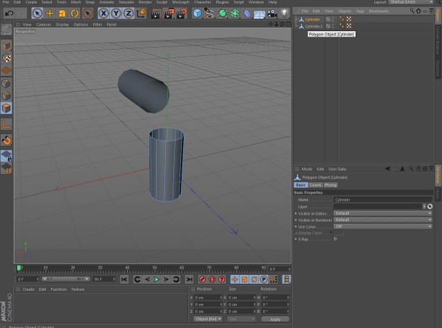
modellazione bracciolo divano
Moderators: Arkimed, natas, visualtricks, cappellaiomatto
-
- Advertising
-
alpha-beta
- Posts: 11
- Joined: Thu Nov 01, 2012 3:26 pm
modellazione bracciolo divano
- cappellaiomatto
- Moderatore
- Posts: 1581
- Joined: Mon May 07, 2012 5:12 pm
Re: modellazione bracciolo divano
una cortesia, quando apri dei post dai un titolo attinente alla richiesta, non usare titoli generici altrimenti il forum diventa un minestrone di argomenti tutti uguali e diventa poco fruibile per tutti quanti
ti ho modificato io i tuoi post
Grazie

Follow me on Twitter https://twitter.com/matteoc4dzone
Follow me on Vimeo https://vimeo.com/cappellaiomatto
-
maruzzella
- Posts: 780
- Joined: Wed May 30, 2012 1:34 am
Re: modellazione bracciolo divano
allego il file cosi se vuoi vedere
- Attachments
-
- Untitled 1.zip
- (97.69 KiB) Downloaded 91 times
-
alpha-beta
- Posts: 11
- Joined: Thu Nov 01, 2012 3:26 pm
Re: modellazione bracciolo divano
Re: modellazione bracciolo divano
"Se c'è una magia nella boxe è la magia di combattere battaglie al di là di ogni sopportazione, al di là di costole incrinate, reni fatti a pezzi e retine distaccate. È la magia di rischiare tutto per realizzare un sogno che nessuno vede tranne te."
I miei modelli 3D - www.archilovers.com - www.tappezzeriaburicco.com
-
- Advertising



FOLLOW US