Chiarissimo
Vampiro
ma a questo punto
mi sorge una domanda (probabilmente retorica con risposta insita) inevitabile:
Se ho in intuito bene questo significa che per usare le Spline Mask debbo partire da rettangoli Spline e non solidi per le pareti dunque se dovessi realizzare una villetta non potrei partire estrudendo la piantina fornitami da un ingegnere ma dovrei costruire le singole pareti di ogni stanza.
Non so se sono stato troppo contorto. Nel dubbio metto due esempi a paragone.
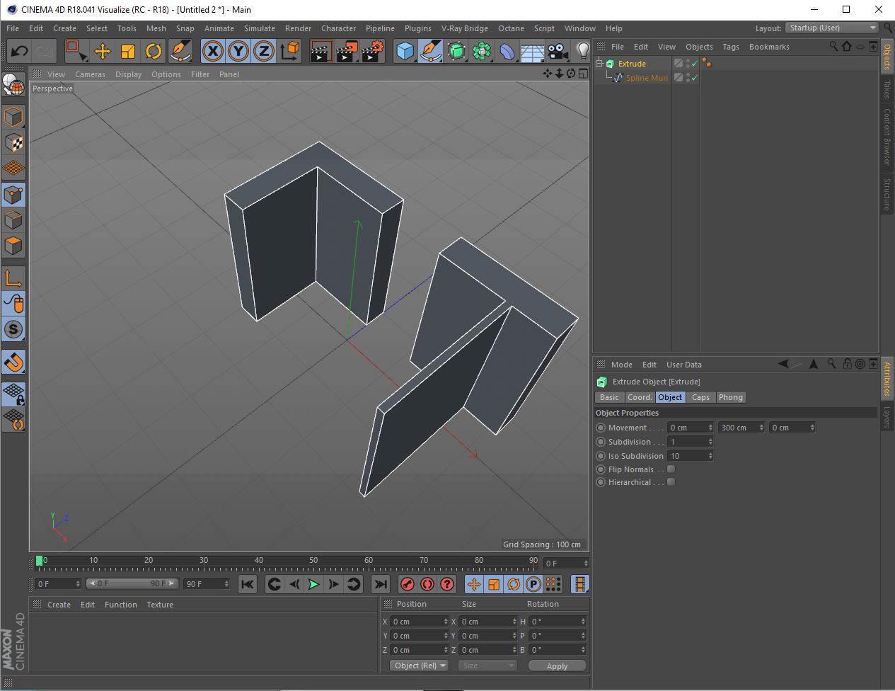
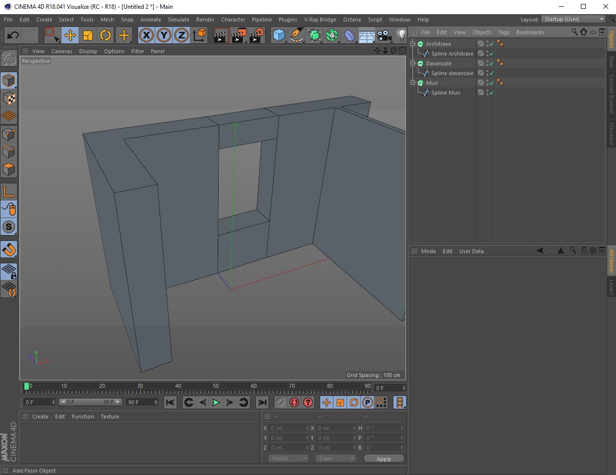
Metodo con booleane
Prendo una piantina dove sono presenti gli spessori dei muri esterni e pareti interne ed estrudo verso l'alto. Dopo di che con dei solidi a misura seguo operazioni booleane per ogni apertura verso l'esterno e per le porte. Questo è il metodo da me utilizzato sino ad oggi.
Penso sia evidente la comodità nell'estrudere in un colpo solo la piantina di un'intera villa.
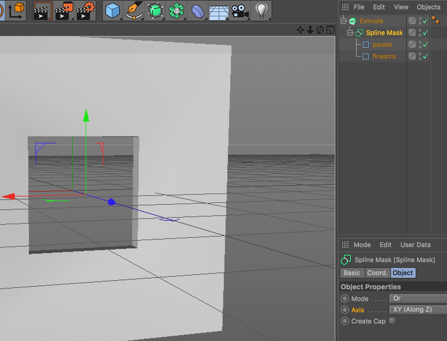
Metodo con Spline Mask
Creo una Spline Rettangolo per la parete 1, creo una Spline Rettangolo per creare la finestra 1, applico la Spline Mask, estrudo il tutto. Ripeto la stessa operazione per ogni singola parete esterna e per le pareti interne. Chiaramente mano a mano le accosto per creare i vari ambienti dell'appartamento (o villa che sia).
Se fosse così ai vantaggi indiscussi della Spline andrebbe messo in bilancio la "rottura di gabbasizi" nell'affiancare le varie pareti et simili.
Ora... giusto per non fare la parte del cretino/ignorante del tutto, vorrei azzardare nel darmi una soluzione alternativa e più comoda/logica che spero mi venga perfezionata qual ora fossi vicino al vero:
Metodo 3
Importo la piantina di una villa/appartamento (che di fatto è una Spline complessa), la estrudo verso l'alto come logica vuole e, non so come, creo le finestre sempre con l'uso della Spline Mask.
O ancora
Metodo 4 (credo proprio la risposta esatta)
Dimmi/ditemi tu/voi

FOLLOW US