Modificare gli assi di molti oggetti in uniche coordinate

Forum per: Modellazione, Texturing, Animazione, Composting e tutto quello che riguarda il normale utilizzo di Cinema4D.

Moderators: Arkimed, natas, visualtricks, cappellaiomatto

Post Reply
  • Advertising
arzillo
Posts: 16
Joined: Thu Dec 02, 2004 10:47 am

Modificare gli assi di molti oggetti in uniche coordinate

Post by arzillo »

salve
vorrei capire come modificare gli assi di molti oggetti facendo in modo che abbiano tutti le stesse coordinate senza però che muovano gli oggetti stessi....
esempio: immaginatevi due cubi uno a -200 e l'altro a +200 sul'asse X, se volessi portagli entrambi ad avere 0 sull'asse X, dovrei selezionarli singolarmente e con "usa>modo>attiva assi" attivo inserire la coordinata 0; non posso fare questa cosa se li seleziono entrambi!
stesso dicasi se li rendo entrambi figli di un oggetto con coordinate sull'asse 0... se uso il comado "centro a genitore" mi sposerà ogni oggetto e quindi non solo le coordinate sulle coordinate dell'oggetto padre!

Conoscete qualche metodo (NB: lo devo fare su migliaia di oggetti)


Grazie
User avatar
masterzone
Site Admin
Posts: 10579
Joined: Fri Sep 17, 2004 5:34 pm
Location: Verona

Re: Modificare gli assi di molti oggetti in uniche coordinate

Post by masterzone »

Hai provato con il centro asse? se fai una multi selezione e richiami lo strumento centro asse ti centra gli assi sulla base dell'ingombro di ogni singolo oggetto e funziona anche su centomila oggetti :)
arzillo
Posts: 16
Joined: Thu Dec 02, 2004 10:47 am

Re: Modificare gli assi di molti oggetti in uniche coordinate

Post by arzillo »

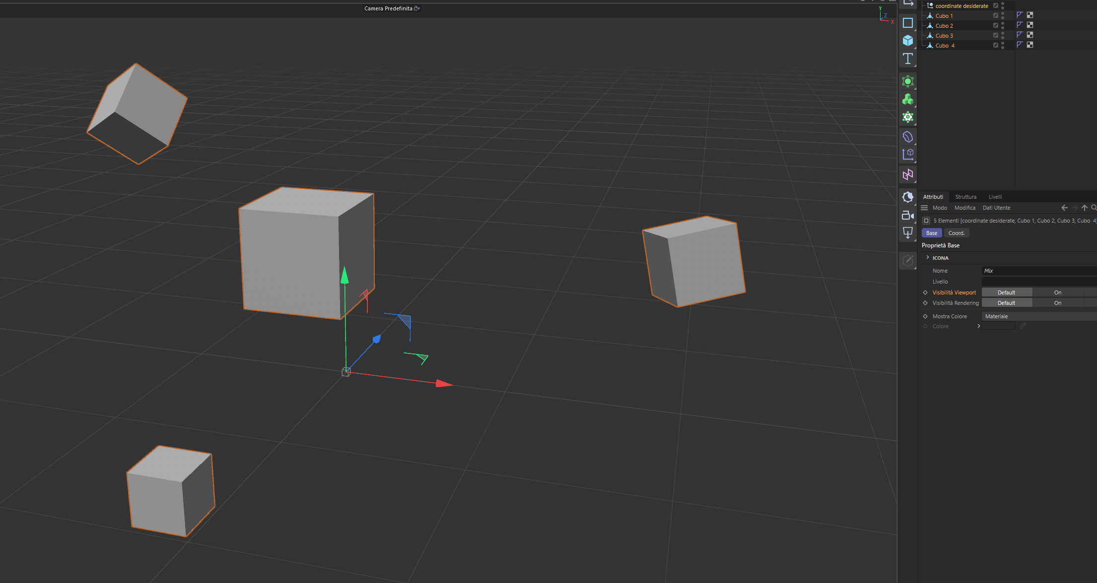
con "Centro Asse" sposto gli assi di molti oggetti ma all'interno degli oggetti stessi... temo di non essermi spiegato bene, allego file d'esempio..
Nel file "image A" come si può notare ho messo dentro 4 cubi di cui i primi 2 hanno anche coordinate modificate rispetto agli oggetti stessi.... vorrei modificare le coordinate di ogni singolo cubo facendo in modo che corrispondano a quelle dell'oggetto nullo poste sullo 0 assoluto senza però che i cubi vengano mossi
Nel file "image B" l'ho fatto ma intervenendo singolarmente su ogni cubo.
Attachments
image B.jpg
image A.jpg
arzillo
Posts: 16
Joined: Thu Dec 02, 2004 10:47 am

Re: Modificare gli assi di molti oggetti in uniche coordinate

Post by arzillo »

le immagini sopra sono invertite "image A" è in basso
User avatar
chamin
Posts: 102
Joined: Sat May 17, 2008 3:10 pm

Re: Modificare gli assi di molti oggetti in uniche coordinate

Post by chamin »

Ciao, io proverei questa strada, ma va bene quanto hai tanti oggetti, altrimenti lo puoi fare manualmente cadauno.

1) Connetti tutti gli oggetti
2) Posizioni l'asse dell'oggetto connesso sulle coordinate che vuoi
3) Usi il comando "Gruppo poligoni a oggetti" di fatto è il passaggio inverso del comando connetti.

Dovresti ottenere con 3 passaggi quello che vuoi.

ciao
arzillo
Posts: 16
Joined: Thu Dec 02, 2004 10:47 am

Re: Modificare gli assi di molti oggetti in uniche coordinate

Post by arzillo »

"isole di poligoni ad oggetti".... fatto!!!

mi ha risolto un bel po' di lavoro

Grazie
  • Advertising
Post Reply