Primo render... Un aiutino?

Forum per: Modellazione, Texturing, Animazione, Composting e tutto quello che riguarda il normale utilizzo di Cinema4D.

Moderators: Arkimed, natas, visualtricks, cappellaiomatto

  • Advertising
lauramoon
Posts: 18
Joined: Sat Aug 29, 2009 2:11 pm

Primo render... Un aiutino?

Post by lauramoon »

Salve a tutti mi presento, sono Laura e vengo dalla grafica 2D, ho deciso da un paio di giorni di avvicinarmi anche alla grafica in 3D e la scelta è caduta su C4D per un buon compromesso tra costi e "curva di apprendimento"

Oggi dopo aver letto qualche guida qui e li, ho provato a realizzare il mio primo render, un interno. Ma nonostante tutti i miei sforzi mi sembra che sia un po' tutto troppo scuro... avete qualche consiglio da darmi in merito? per ora mi vorrei occuparmi solo della zona giorno...

per illuminare ho usato un'oggetto sky con un materiale luminanza al 100%
e una luce infinita con intensità 220% e poi la GI vi invio qualche screen per capire meglio.

Ringrazio tutti per la disponibilità :)
Attachments
Immagine 4.png
Immagine 4.png (26.05 KiB) Viewed 2348 times
Immagine 3.png
Immagine 2.png
User avatar
nexzac
Posts: 4888
Joined: Wed Dec 03, 2008 4:08 pm
Location: Milano

Re: Primo render... Un aiutino?

Post by nexzac »

Ciao Laura e benvenuta:)
Beh, è già un ottimo punto di partenza x essere il primo render!
X illuminare meglio gli interni, dovresti mettere una luce area (ombra area) e posizionarla al posto del vetro nelle finestre. 1 area x finestra quindi.
Aggiungendo una decadenza (inversa o quadrata inversa) e poi regolare le varie intensità.
andranno chiaramente fatte delle prove xchè dei parametri standard non ce n'è...
Mi sembra che nel render sia presente l'AO, io la toglierei, ed attiverei piuttosto un color mapping (per schiarire le zone scure) agendo sul parametro Dark multiplier (anche li ci sarebbero da vedere i risultati).
Image
"if you can't explain it simply, you don't understand it well enough"
lauramoon
Posts: 18
Joined: Sat Aug 29, 2009 2:11 pm

Re: Primo render... Un aiutino?

Post by lauramoon »

Intanto grazie :D

Allora ho seguito il tuo consiglio, ho applicato due luci area alle finestre, al posto del vetro, con intensità al 20% e decadenza inversa + la mappatura colore come indicato, e un buon miglioramento si vede, ma la domanda ora mi sorge sontanea... se ho messo le area al posto del vetro, ora il vetro come lo simulo? :)

un'altra cosa, l'estermo ora non sta venendo un po' troppo bruciato? :?:

Scusate le domande da principiante...
Attachments
Immagine 1.png
User avatar
nexzac
Posts: 4888
Joined: Wed Dec 03, 2008 4:08 pm
Location: Milano

Re: Primo render... Un aiutino?

Post by nexzac »

Non vedo una grossa differenza tra i 2 render, se non il color mapping e l'AO disattivata.
Forse sarebbe meglio alzare le luci area, servono a simulare tutta la luce che in genere entra dalla finestra, ed essendo il sole nel tuo caso, rivolto verso l'interno, dovranno essere sicuramente più forti di così.
Ti conviene disattivare il sole e provare ad illuminare l'interno con le sole luci area, una volta raggiunta l'illuminazione che desideri attivi anche il sole ;)

Le luci area, fai in modo che siano tutte rivolte con l'asse Z verso l'interno e spunta nelle loro opzioni "solo asse z" di modo che non illumineranno l'esterno e non risulterà sovraesposto.

In genere, personalmente, preferisco non toccare i parametri di GI "primaria e secondaria", lo faccio solo se con il color mapping non riesco ad ottenere l'illuminazione che preferisco.
Prova anche ad alzare la "profondità diffusione" a 3.
Image
"if you can't explain it simply, you don't understand it well enough"
User avatar
nexzac
Posts: 4888
Joined: Wed Dec 03, 2008 4:08 pm
Location: Milano

Re: Primo render... Un aiutino?

Post by nexzac »

ti posto un piccolo esempio se può esserti d'aiuto.
Attachments
scena test.zip
(69.11 KiB) Downloaded 109 times
scena test.jpg
Image
"if you can't explain it simply, you don't understand it well enough"
User avatar
esablone
Moderatore
Posts: 2088
Joined: Tue Feb 28, 2006 3:04 pm
Location: Pescara

Re: Primo render... Un aiutino?

Post by esablone »

Sei sull'ottima strada io aumenterei la prof. di diffusione a 3. Sei sicura di aver orientato bene le luci area ?! Se si, aumentane la forza.

Ettore.
lauramoon
Posts: 18
Joined: Sat Aug 29, 2009 2:11 pm

Re: Primo render... Un aiutino?

Post by lauramoon »

Eccomi con un aggiornamento... che ne dite posso andare aventi? forse ho esagerato un pò? :)

Ho aggiunto qualche dettaglio qui e li, dovrei sistemare anche la texture del pavimento, si è sbiancata un pò troppo.... però grazie ai vostri consigli, vedo già qualche miglioramente, più che altro ho capito su che parametri lavorare...
Attachments
Immagine 3.png
User avatar
esablone
Moderatore
Posts: 2088
Joined: Tue Feb 28, 2006 3:04 pm
Location: Pescara

Re: Primo render... Un aiutino?

Post by esablone »

Diciamo che quasi ci sei, però ricordati che sei in presenza di superfici completamente bianche dal comportamente "lambertiano" quindi assorbono poca luce e ne riemettono parecchia. quando aggiungerai i materiali questi assorbiranno buona parte della luce... in definitiva la luce da te imposta è ancora troppo fiacca aumenta un po le luci area.

Ettore.
lauramoon
Posts: 18
Joined: Sat Aug 29, 2009 2:11 pm

Re: Primo render... Un aiutino?

Post by lauramoon »

esablone wrote:Diciamo che quasi ci sei, però ricordati che sei in presenza di superfici completamente bianche dal comportamente "lambertiano" quindi assorbono poca luce e ne riemettono parecchia. quando aggiungerai i materiali questi assorbiranno buona parte della luce... in definitiva la luce da te imposta è ancora troppo fiacca aumenta un po le luci area.

Ettore.
Grazie esablone, infatti me ne sto accorgendo anche solo semplicemente scurendo il pavimento... solo una cosa, ho un vuoto di memoria, ricordo di averlo letto da qualche parte ma non ricordo dove, Le pareti le ho ottenute grazie a una spline caricata da illustrator e poi estrusa con la relativa nurbs, ora come faccio a selezionare solo i poligoni del muro interno? anche rendendolo modificabile e andando in modalità poligoni non riesco a selezionarli :D
User avatar
nexzac
Posts: 4888
Joined: Wed Dec 03, 2008 4:08 pm
Location: Milano

Re: Primo render... Un aiutino?

Post by nexzac »

Beh, adesso va decisamente meglio!
non capisco l'azzurrino da dove viene fuori, hai dato il colore alla luce? (se si, forse è un po' troppo...)
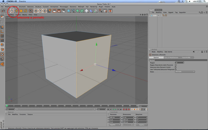
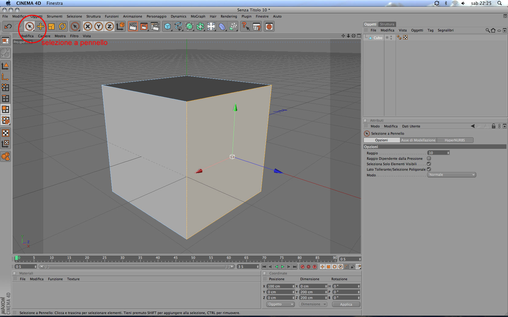
X selezionare il singolo poligono (una volta reso modificabile ed entrata in modalità poligoni) usa la selezione a pennello
Attachments
Immagine 19.jpg
Image
"if you can't explain it simply, you don't understand it well enough"
  • Advertising
Post Reply