Windows Generator

Forum per: Modellazione, Texturing, Animazione, Composting e tutto quello che riguarda il normale utilizzo di Cinema4D.

Moderators: Arkimed, natas, visualtricks, cappellaiomatto

  • Advertising
andeltoz
Posts: 269
Joined: Tue Dec 14, 2004 8:17 pm

Windows Generator

Post by andeltoz »

Buonasera a tutti.
Vorrei segnalare l'uscita di Windows Generator by DNS-Plugins.
L'ho già acquistato e rispetto a quanto fatto vedere nei video di presentazione in fase di annuncio della crazione, è stato implementato ulteriormente.
Veramente un gran bel plug in, visto anche il costo esiguo.
Inoltre è possibile acquistare per soli 20,00 Euro una libreria di preset e accessori veramente interessante.

http://www.dns-plugins.de/winGen.php
Ottimo anche il manuale, seppur in inglese.
Buona visione
User avatar
elisa
Site Admin
Posts: 1309
Joined: Mon Sep 20, 2004 4:58 pm
Location: Verona

Re: Windows Generator

Post by elisa »

A breve lo inseriremo nel nostro shop :) bel plugin!
Ely
_____
AMMINISTRATRICE C4DZONE

MAXON Authorized Training Center - Corsi certificati Maxon
http://www.corsicinema4d.com/course/
http://www.zuccherodikanna.com
User avatar
nexzac
Posts: 4888
Joined: Wed Dec 03, 2008 4:08 pm
Location: Milano

Re: Windows Generator

Post by nexzac »

Molto interessante... Ma volendo c'è la possibilità di crearsi da soli i propri modelli da utilizzare col plug-in??
Image
"if you can't explain it simply, you don't understand it well enough"
User avatar
masterzone
Site Admin
Posts: 10590
Joined: Fri Sep 17, 2004 5:34 pm
Location: Verona

Re: Windows Generator

Post by masterzone »

oddio non saprei, so che windows generator ha anche un modulo di espansione...credo si possa fare ma la maggior parte dei modelli deduco sia Xpresso dipendente :)
User avatar
nexzac
Posts: 4888
Joined: Wed Dec 03, 2008 4:08 pm
Location: Milano

Re: Windows Generator

Post by nexzac »

già...immaginavo...
Image
"if you can't explain it simply, you don't understand it well enough"
User avatar
esablone
Moderatore
Posts: 2088
Joined: Tue Feb 28, 2006 3:04 pm
Location: Pescara

Re: Windows Generator

Post by esablone »

....soprattutto, funza con geometrie importate da altri soft ?!

Ettore.
gigi1986
Posts: 42
Joined: Sat May 17, 2008 10:27 am

Re: Windows Generator

Post by gigi1986 »

Mi unisco a Esablone per sapere se funziona con solidi importati da rhino e se funziona con vrayforc4d...grazie!
gigi1986
Posts: 42
Joined: Sat May 17, 2008 10:27 am

Re: Windows Generator

Post by gigi1986 »

aggiorno.....ho contattato il produttore del plugin e dovrebbe funzionare anche con i solidi importati da rhino.....basterebbe esportare da rhino in dxf....
andeltoz
Posts: 269
Joined: Tue Dec 14, 2004 8:17 pm

Re: Windows Generator

Post by andeltoz »

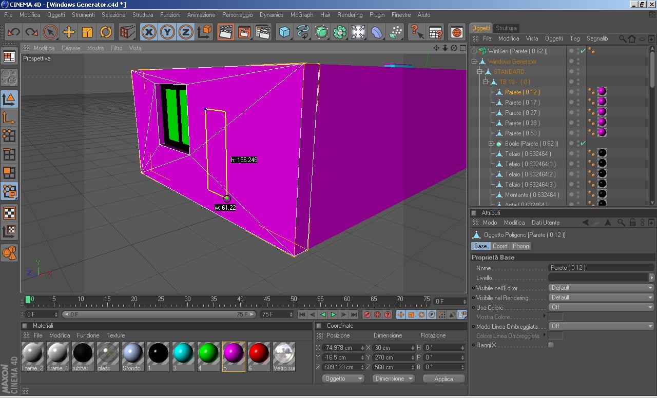
Salve a tutti.
Allora, posto due immagini che dimostrano che si può utilizzare anche su geometrie provenienti da altri cad.
Nel caso specifico il modello proviene da Allplan. La finestra di sinistra con il vetro verde è già inserita nel muro direttamente dentro Allplan. Pertanto l'inserimento avviene anche su superfici poligonali.
Spero di essere stato utile
Attachments
1.jpg
2.jpg
User avatar
esablone
Moderatore
Posts: 2088
Joined: Tue Feb 28, 2006 3:04 pm
Location: Pescara

Re: Windows Generator

Post by esablone »

eee credo che lo prenderò subito!!

Ettore.
  • Advertising
Post Reply