Non vedo gli oggetti non selezionati in c4d R12
Moderatori: Arkimed, natas, visualtricks, cappellaiomatto
-
- Advertising
Non vedo gli oggetti non selezionati in c4d R12
sono un neofita sia di questo sito che di cinema 4d. Recentemente sono passato dalla versione R10 ad una delle ultime, la R12 ed è sorto il seguente problema: gli oggetti che non sono selezionati non li vedo, e comunque anche di quelli selezionati vedo solo le linee di base e non le superfici.......qualcuno può aiutarmi?? Per caso cè qualche settaggio base da fare che mi sono perso?
Vi ringrazio anticipatamente
Ale
Re: Non vedo gli oggetti non selezionati in c4d R12
Nell'Editor, dal menu Filter prova a selezionare la voce "All" (la prima in alto).
Arkimed
– Demo Arkimed_Vfx Vol.3
– il mio "nuovo modo di lavorare!"
Portale di Riferimento di Cinema4D in Italia dal 1999

Re: Non vedo gli oggetti non selezionati in c4d R12
Avevo già provato, ho attivato tutti i filtri, anche quelli di ogni finestra.....ma nulla, sono disperato perchè non riesco a lavorare senza vedere gli altri oggetti
aiutoooooo...
Ale
Re: Non vedo gli oggetti non selezionati in c4d R12
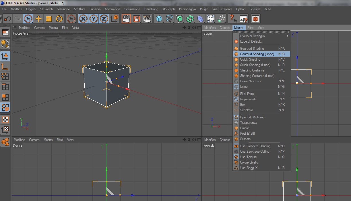
Scorciatoia da tastiere n e poi b.
Puoi provare tutti gli altri stili di visualizzazione che trovi nel menù Mostra (v. allegato).
Devi controllare anche se gli oggetti hanno una scala enorme... casomai li scali e risolvi il problema
Re: Non vedo gli oggetti non selezionati in c4d R12
Re: Non vedo gli oggetti non selezionati in c4d R12
Re: Non vedo gli oggetti non selezionati in c4d R12
Già che ci sono ne approfitto, per caso sai anche dirmi cosè l'openGL e come mai se lo disattivo vedo le superfici?
grazie ancora, mi hai risolto un gran problema perchè così almeno domani riesco a lavorarci
Re: Non vedo gli oggetti non selezionati in c4d R12
Sicuramente la tua scheda grafica non supporta la versione di openGl che usa C4d.
Prova a aggiornare i driver della scheda video e riattivare questa funzione.
Re: Non vedo gli oggetti non selezionati in c4d R12
in genere li risolvono per me
fino a 3 mesi fa non sapevo fare nemmeno un cubo :D
Re: Non vedo gli oggetti non selezionati in c4d R12
-
- Advertising



FOLLOW US